易基因|3文一览:ChIP-seq技术在植物转录因子结合位点中的研究(茄子+玉米+水稻)
大家好,这里是专注表观组学十余年,领跑多组学科研服务的易基因。
植物的生长发育不仅受自身基因遗传因素的调控,还受到环境胁迫、内源激素变化等影响,其中转录因子在植物的生物钟调控、激素信号转导、生长和代谢等过程中发挥重要作用。染色质免疫共沉淀技术(chromatin immunoprecipitation,ChIP)可以利用目的蛋白特异性抗体与可溶性染色质免疫共沉淀,特异性地富集目的蛋白结合的DNA,并可利用染色质免疫共沉淀与测序相结合的ChIP-seq技术,检测植物转录因子结合位点、组蛋白修饰分布,有效地完成植物基因表达情况的研究。
本期易基因聚焦染色质免疫共沉淀高通量测序技术ChIP-seq揭示转录因子结合位点在植物中的作用相关科学研究成果,一起来看看吧!
01 ChIP-seq鉴定茄子抗青枯病过程中SmTCP7a转录因子的结合位点
2022年6月20日,中国热带农业科学院南亚热带作物研究所团队在《Int J Mol Sci》杂志发表了题为"Genome-Wide Identification of Binding Sites for SmTCP7a Transcription Factors of Eggplant during Bacterial Wilt Resistance by ChIP-seq"的研究论文。该研究以茄子幼苗根系为研究对象,利用ChIP-seq全基因组范围内鉴定茄子抗青枯病过程中SmTCP7a转录因子的结合位点。
标题:Genome-Wide Identification of Binding Sites for SmTCP7a Transcription Factors of Eggplant during Bacterial Wilt Resistance by ChIP-Seq(ChIP-Seq全基因组范围内鉴定茄子抗青枯病过程中SmTCP7a转录因子的结合位点)
时间:2022-06-20
期刊:Int J Mol Sci
影响因子:IF 6.208
技术平台:ChIP-seq(易基因优势技术)
摘要:
TCP(Teosinte branched 1/cycloidea/proliferating cell factor)转录因子在植物生物和非生物胁迫的调控中起着关键作用。本研究结果表明SmTCP7a正调控由青枯菌(R.solanacearum)引起的青枯病。因此,对SmTCP7a进行ChIP-seq分析,以鉴定茄子(Solanum melongena L.)对青枯菌的抗性过程中受 SmTCP7a 调控的特定基因。ChIP-seq测序分析揭示了SmTCP7a在感染前(R0 h)和感染后48 h(R48 h)的转录调控机制。SmTCP7a分别在R0 h和R48 h共调节92个和91个peak相关基因。KEGG通路分析表明,苯丙素生物合成、MAPK(mitogen-activated protein kinas)信号通路、植物激素信号转导和植物-病原互作都参与其中。R0 h和R48 h之间的peak差异分析表明存在三个受感染调控的peak相关基因。本研究更好地了解SmTCP7a对青枯菌的潜在靶基因,有助于全面了解茄子(Solanum melongena L.)防御青枯病过程中的SmTCP7a调控机制。
方法与结果:
将抗性茄子自交系“E35-1”幼苗在 28°C/25°C(光照16h/黑暗8h)的温度下生长。当幼苗处于四叶期时,将培养物与青枯菌P2菌株一起温育。切割茄子的根系,接种 50 mL青枯菌(1.0 × 108 cfu)。之后茄子在 32°C/30°C(光照/黑暗)的温度下生长。在接种后0h和48h(hpi),收集5个茄子的根系用水清洗,立即在液氮中冷冻并储存在-80°C。所有处理进行生物学重复2次。
用剪刀将约4g茄子根系横切,在真空中与1%甲醛交联15分钟。将样品在液氮中研磨成粉末后分离出染色质复合物,对染色质进行超声处理,将DNA剪切成100–500 bp片段。随后,将超声处理的DNA与SmTCP7a抗体一起温育。沉淀DNA-抗体复合物,并通过解离复合物回收DNA,进行染色质免疫共沉淀高通量ChIP-seq测序分析。
表1:8 个不同文库的 ChIP-seq reads
图1:R0 h 和 R48 h 茄子染色体中 ChIP-seq reads分布
表2:ChIP-seq 数据揭示受SmTCP7a 调控的peak相关基因
图2:R0 h 和 R48 h peak相关基因的 KEGG 富集通路分析
02 ChIP-seq技术揭示胚乳特异表达转录因子ZmbZIP22调控玉米27-kD醇溶蛋白表达
2018年,中国农业大学宋任涛教授课题组在《Plant Cell》杂志发表了题为" The ZmbZIP22 Transcription Factor Regulates 27-kD γ-Zein Gene Transcription during Maize Endosperm Development "的研究论文。通过ChIP-seq和RNA-seq组学测序鉴定到一个胚乳特异表达的转录因子(TFs)ZmbZIP22,该转录因子与已知转录因子Opaque2,PBF1和OHPs协同调控27-kD醇溶蛋白的表达。
标题:The ZmbZIP22 Transcription Factor Regulates 27-kD γ-Zein Gene Transcription during Maize Endosperm Development(ZmbZIP22转录因子调控玉米胚乳发育过程中27-kD醇溶蛋白的表达)
时间:2018-10
期刊:The Plant Cell
影响因子:IF 12.085
技术平台:ChIP-seq、RNA-seq、RT-qPCR(易基因优势技术)
摘要:
玉米醇溶蛋白(γ-zein)是玉米(Zea mays)籽粒中含量最高的储藏蛋白,影响了玉米的营养品质和质地。27kD醇溶蛋白高度表达,在蛋白体形成中起着至关重要的作用。27-kD醇溶蛋白是胚乳中转录水平最高的单基因,也是含量较高的储藏蛋白,已知有多个转录因子(Opaque2,PBF1,OHP1和OHP2)直接调控其表达,然而它的转录调控机制仍未被完全解释。
本文通过生物素标记探针Pull-down和质谱分析,鉴定到一个在籽粒灌浆期特异结合27-kD醇溶蛋白启动子的转录因子ZmbZIP22。多个体内和体外实验证实,此转录因子可以直接调控27-kD醇溶蛋白的表达。染色质免疫沉淀高通量测序ChIP-seq证实ZmbZIP22在体内与27 kD醇溶蛋白启动子结合,并鉴定了ZmbZIP22的其他关键基因调控因子直接靶点。ZmbZIP22可以与PBF1、OHP1和OHP2等多个转录因子互作,但不能与O2(Opaque2)互作。使用这些TFs的各种组合进行的反式激活分析揭示了27 kD醇溶蛋白启动子转录活性的多种互作模式。因此,ZmbZIP22与其他已知转录因子(TFs)协同调控27 kD醇溶蛋白基因的表达。这些转录因子通过协同调控,来确保27-kD醇溶蛋白在籽粒灌浆期的稳定表达。同时在zmbzip22突变体中,27-kD醇溶蛋白累积显著降低,赖氨酸和色氨酸含量显著上升,在没有影响其它农艺性状的条件下,改善了玉米籽粒的蛋白质品质。
方法与结果:
玉米(Zea mays)自交系W22和HiII玉米植株在田间、温室或生长室中栽培。在22°C温度、 70%相对湿度的生长室中以16h光照/8h黑暗周期生长4~5周。进行野生烟草(Nicotiana benthamiana)渗透后植株保持在相同的生长条件下。玉米粒在5到33 DAP之间收获,立即在液氮中冷冻,并储存在−80°C用于RNA和蛋白质提取;根、茎、第三叶、流苏、壳、丝和耳组织在V12期收获,每个发育阶段进行三个生物学重复。
图:全基因组RNA-Seq+ChIP-Seq结合谱对DEG进行GO分类
03 ChIP-seq揭示具有RNA结合活性的水稻转录因子可调控细胞死亡和抗病性
2022年5月7日,中国农业科学院植物保护研究所宁约瑟团队在《Nucleic Acids Research》杂志在线发表了题为"APIP5 functions as a transcription factor and an RNA-binding protein to modulate cell death and immunity in rice"的研究论文。通过ChIP-seq和ChIP-qPCR等技术首次揭示植物bZIP类型转录因子APIP5具有结合DNA和RNA的双重活性,在转录和转录后水平调控水稻细胞死亡和防御反应的新机制。
标题:APIP5 functions as a transcription factor and an RNA-binding protein to modulate cell death and immunity in rice(转录因子APIP5和RNA结合蛋白调控水稻细胞死亡和免疫功能)
时间:2022-05-07
期刊:Nucleic Acids Research
影响因子:IF 19.16
技术平台:ChIP-seq、RIP-seq、ChIP-qPCR等(易基因优势技术)
摘要:
动物体内的许多转录因子(TFs)与DNA和mRNA结合,调控转录和mRNA转运。然而,植物TFs在转录和转录后水平中的作用仍然未知。水稻(Oryza sativa)bZIP 转录因子AVRPIZ-T互作蛋白5(APIP5)对程序性细胞死亡(PCD)和稻瘟病抗性具有负调控作用,并被稻瘟菌(Magnaporthe oryzae)效应蛋白AVRPIZ-T靶向。本研究表明APIP5的核定位信号(nuclear localization signal)对于APIP5介导的抑制细胞死亡和抗病性至关重要。
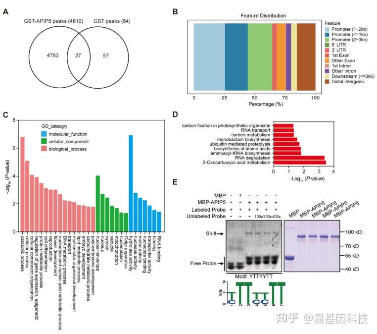
染色质免疫共沉淀测序(ChIP-seq)结果发现APIP5直接靶向两个正调节抗稻瘟病基因:细胞壁相关激酶基因OsWAK5和细胞色素P450基因CYP72A1。APIP5抑制OsWAK5的表达,从而限制木质素的积累;此外,APIP5抑制CYP72A1的表达,从而限制活性氧的爆发和防御化合物的积累。值得注意的是,APIP5作为RNA结合蛋白具有结合RNA的活性,稻瘟菌侵染促进其在细胞质RNA加工小体中的富集,特异性地结合水稻抗病和细胞死亡相关基因OsLSD1和OsRac1的3'UTR的poly(U)序列,促进OsLSD1和OsRac1的mRNA降解,在转录后水平调控水稻基础免疫反应。因此,该研究明确了APIP5具有结合DNA和RNA双重功能,揭示植物转录因子通过在细胞核和细胞质中穿梭协同调控免疫反应的新机制,为水稻病害防控新策略的开发提供新思路。
方法与结果:
选取日本晴 (NPB)水稻品种,用于稻瘟菌M. oryzae接种的水稻植株在生长室中以26°C 光照/20°C黑暗,70%湿度各12小时周期培育。用于瞬时表达的烟草(Nicotiana benthamiana)植株在22°C的人工气候室中以16h光照/8h黑暗环境周期生长。
稻瘟菌(Magnaporthe oryzae)接种:将M. oryzae分离物在培养基上以26°C黑暗环境培育7天,然后转移到光照环境中生长7-10天进行孢子形成。对六周大的水稻进行打孔接种。所有接种实验独立重复至少 3 次。对植物组织进行DNA和RNA提取,用于后续的实验。

图1:ChIP-seq 在全基因组范围内鉴定APIP5 结合位点和motifs

图2:水稻APIP5兼具转录因子和RNA结合活性调控细胞死亡和免疫反应
关于植物染色质免疫共沉淀测序 (ChIP-seq)
染色质免疫共沉淀(Chromatin Immunoprecipitation,ChIP),是研究体内蛋白质与DNA相互作用的经典方法。将ChIP与高通量测序技术相结合的ChIP-Seq技术,可在全基因组范围对特定蛋白的DNA结合位点进行高效而准确的筛选与鉴定,为研究的深入开展打下基础。
DNA与蛋白质的相互作用与基因的转录、染色质的空间构型和构象密切相关。运用组蛋白特定修饰的特异性抗体或DNA结合蛋白或转录因子特异性抗体富集与其结合的DNA片段,并进行纯化和文库构建,然后进行高通量测序,通过将获得的数据与参考基因组精确比对,研究人员可获得全基因组范围内某种修饰类型的特定组蛋白或转录因子与基因组DNA序列之间的关系,也可对多个样品进行差异比较。
应用方向:
ChIP 用来在空间上和时间上不同蛋白沿基因或基因组定位
- 转录因子和辅因子结合作用
- 复制因子和 DNA 修复蛋白
- 组蛋白修饰和变异组蛋白
技术优势:
- 物种范围广:花、叶片、胚乳等多种组织富集经验;
- 微量建库:只需5ng以上免疫沉淀后的DNA,即可展开测序分析;
- 方案灵活:根据不同的项目需求,选择不同的组蛋白修饰特异性抗体。
参考文献:
- Xiao X,et al. Genome-Wide Identification of Binding Sites for SmTCP7a Transcription Factors of Eggplant during Bacterial Wilt Resistance by ChIP-Seq. Int J Mol Sci. 2022 Jun 20;23(12) pii: ijms23126844.
- Li C, et al. The ZmbZIP22 Transcription Factor Regulates 27-kD γ-Zein Gene Transcription during Maize Endosperm Development. Plant Cell. 2018 Oct;30(10):2402-2424. pii: tpc.18.00422.
- Fan Zhang, et al. APIP5 functions as a transcription factor and an RNA-binding protein to modulate cell death and immunity in rice, Nucleic Acids Research, Volume 50, Issue 9, 20 May 2022, Pages 5064–5079, https://doi.org/10.1093/nar/gkac316
- 中国农业科学院植物保护研究所:
http://www.ippcaas.cn/kyjz/1904d2ef5f194bb3a1512d2fae7d0599.htm
更多阅读:
项目文章|ChIP-seq揭示H3K27me3去甲基化酶在体细胞重编程调控转录机制
项目文章 | ChIP-seq揭示HIV-1感染细胞转录抑制因子Schlafen 5的表观遗传调控机制
浙公网安备 33010602011771号