易基因技术推介 | 单细胞及微量样本DNA甲基化测序(Micro DNA-BS)
大家好,这里是专注表观组学十余年,领跑多组学科研服务的易基因。今天跟大家介绍一下易基因的王牌技术:单细胞及微量样本DNA甲基化测序(Micro DNA-BS)。
单细胞及微量样本的DNA甲基化组学研究很大程度上受制于建库技术。传统的文库构建方法或类似于基因组DNA的单细胞扩增技术很难应用到甲基化实验过程中。易基因建立了一系列微量及单细胞甲基化检测方法,可对于不同项目需求,个性化提供检测方案,在全基因组、简化基因组、靶基因等范围开展甲基化检测。
易基因建立的单细胞及微量样本DNA甲基化测序技术包括:
- 单细胞全基因组甲基化测序(scWGBS)
- 单细胞简化基因组甲基化测序(scXRBS)
- 微量样本全基因组甲基化测序(Micro DNA-WGBS)
- 微量细胞或DNA简化基因组甲基化测序(Micro DNA-XRBS)
应用方向
单细胞及微量珍稀样本的甲基化研究主要应用于肿瘤发生机制,癌症研究,胚胎植入前诊断,胚胎早期发育,生殖细胞重组,干细胞及细胞异质性等研究领域。应用的样本包括单细胞、微量细胞、微量DNA等。特别适用于难以取得的珍稀样本和细胞异质性较大的组织样本。
技术优势
1)微量细胞或单细胞全基因组甲基化测序(Micro DNA-WGBS)DNA起始量:
- 单细胞/100-1000个细胞;
- 1ng基因组DNA;
- 90%以上基因组CG覆盖。
2)微量细胞或DNA简化基因组甲基化测序(Micro DNA-XRBS)DNA起始量:
- 1ng基因组DNA;
- 10-20M有效CG位点覆盖;
- 20G测序数据量。
技术路线

实验策略

分析内容


送样要求

技术指标


经典案例
动物研究(项目文章)
微量细胞样本Micro DNA-WGBS绘制猴子植入前胚胎发育中的DNA甲基化图谱
Gao F, et al. De novo DNA methylation during monkey pre-implantation embryogenesis. Cell Res. 2017 Apr;27(4):526-539. pii: cr201725.
背 景:
可能由于技术上的限制,还没有研究揭示早期胚胎发育过程中的全基因组DNA再甲基化。
方 法:
利用具有超低DNA起始量(100个细胞)的微量细胞全基因组DNA甲基化测序技术(Micro DNA-WGBS)绘制灵长类动物(恒河猴,Macaca mulatta)植入前胚胎发育的全基因组甲基化图谱。
结 论:
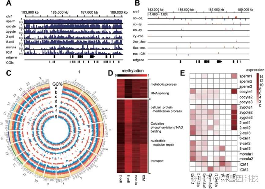
本研究使用Micro DNA-WGBS对猴子早期胚胎发育过程的5mC进行单碱基分辨率、高覆盖率的甲基化分析。分析结果鉴定了发育过程中的全基因组DNA去甲基化和从头甲基化,特别是在从2细胞到8细胞阶段的过渡期间,研究首次全面阐明了DNA甲基化动力学的“兴衰”。此外,DNA甲基转移酶敲降实验表明,异常的DNA甲基化会影响灵长类动物早期胚胎的正常发育。本研究结果进一步完善了目前关于哺乳动物DNA甲基化重编程的知识体系,并为未来灵长类动物胚胎发育的研究提供了宝贵的数据资源。

人类研究
人类植入前胚胎发育的单细胞DNA甲基化组图谱
Zhu, P., et al. (2018).Single-cell DNA methylome sequencing of human preimplantation embryos.Nat Genet 50(1)
背 景:
在哺乳动物基因组上,胞嘧啶(主要是CpG二连体中的胞嘧啶)在DNA甲基化酶的催化下会发生甲基化。研究显示,DNA甲基化对多个生物学过程都至关重要,如基因表达抑制、转座子转录活性调节、X染色体的失活,以及基因组印记的维持等。此前研究显示在着床前的早期胚胎发育过程中只有大规模的DNA去甲基化。而此次研究数据显示,精子和卵细胞结合受精之后,在人类早期胚胎大规模DNA去甲基化的同时,也在大量高度特异的DNA从头加甲基化,这表明在人类早期胚胎第一轮DNA甲基化组重编程过程中,全局的DNA去甲基化‘净结果’实际上是高度有序的大规模DNA去甲基化和局部DNA加甲基化两种分子过程相互拮抗产生的动态平衡的结果。
方 法:
利用单细胞DNA甲基化组高通量测序方法,首次在单细胞分辨率对人类植入前胚胎发育过程进行了更加深入的分析。
结 论:
在这篇文章中,为了进一步在单细胞水平研究DNA甲基化重编程过程的动态特征,利用单细胞全基因组DNA甲基化组高通量测序技术,对人类植入前胚胎发育的各个关键阶段进行了单细胞、单碱基分辨率的系统研究,主要发现有:
(1)首次发现了人类植入前胚胎发育过程中存在大量特异性的DNA从头加甲基。
(2)首次发现从二细胞胚胎阶段开始父母本基因组上的剩余甲基化水平发生逆转,在同一个单细胞中母本基因组上的剩余甲基化水平显著高于父本基因组上的剩余甲基化水平。
(3)首次发现DNA甲基化在早期胚胎卵裂过程中的不对称分配可以用来追溯同一个胚胎中每个细胞的遗传谱系。

参考文献:
①Gao F, et al. De novo DNA methylation during monkey pre-implantation embryogenesis. Cell Res. 2017 Apr;27(4):526-539. pii: cr201725.
②Zhu, P., et al. (2018).Single-cell DNA methylome sequencing of human preimplantation embryos.Nat Genet 50(1).
技术推介 | 微量cfDNA简化基因组甲基化测序(cfDNA-RBS)
咨询电话:0755-28317900
咨询手机:18124167839 市场部