易基因:技术推介 | 染色质免疫共沉淀测序 (ChIP-seq)
大家好,这里是专注表观组学十余年,领跑多组学科研服务的易基因。今天跟大家介绍一下易基因的王牌产品:染色质免疫共沉淀测序 (ChIP-seq) 。
染色质免疫共沉淀(Chromatin Immunoprecipitation,ChIP),是研究体内蛋白质与DNA相互作用的经典方法。将ChIP与高通量测序技术相结合的ChIP-Seq技术,可在全基因组范围对特定蛋白的DNA结合位点进行高效而准确的筛选与鉴定,为研究的深入开展打下基础。
DNA与蛋白质的相互作用与基因的转录、染色质的空间构型和构象密切相关。运用组蛋白特定修饰的特异性抗体或DNA结合蛋白或转录因子特异性抗体富集与其结合的DNA片段,并进行纯化和文库构建,然后进行高通量测序,通过将获得的数据与参考基因组精确比对,研究人员可获得全基因组范围内某种修饰类型的特定组蛋白或转录因子与基因组DNA序列之间的关系,也可对多个样品进行差异比较。
应用方向
-
ChIP 用来在空间上和时间上不同蛋白沿基因或基因组定位
-
转录因子和辅因子结合作用
-
复制因子和 DNA 修复蛋白
-
组蛋白修饰和变异组蛋白
技术优势
-
物种范围广:细胞、动物组织、植物组织、细菌微生物多物种富集经验;
-
微量建库:只需5ng以上免疫沉淀后的DNA,即可展开测序分析;
-
方案灵活:根据不同的项目需求,选择不同的组蛋白修饰特异性抗体。
技术路线

实验策略

分析内容

送样要求

经典案例
项目文章
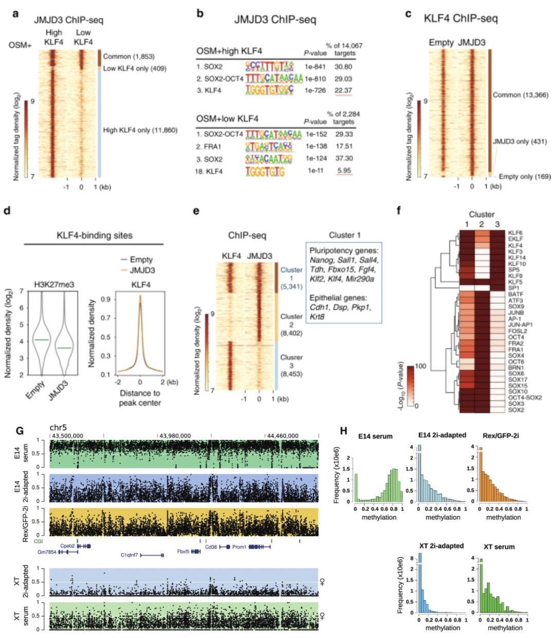
ChIP-seq揭示H3K27me3去甲基化酶在体细胞重编程调控转录机制
Huang Y,et al.JMJD3 acts in tandem with KLF4 to facilitate reprogramming to pluripotency. Nat Commun. 2020 Oct 8;11(1):5061.
背 景:
作为个体发育和干细胞分化中最重要的组蛋白修饰之一,H3K27me3标记发育分化基因并抑制其表达,在基因组水平H3K27me3的动态变化是发育和分化得以有序进行的重要基础。体细胞重编程是发育和分化的逆向过程,H3K27me3势必经历逆向的时空变化。
方 法:
将小鼠饲养在病原体的环境中,12小时光照/黑暗循环,温度保持22-24°C,相对湿度40–70%,吸入二氧化碳进行安乐死,提取样本对体细胞重编程,进行RNA-seq、ATAC-seq和ChIP-seq等测序分析。
结 论:
作者通过对小鼠体细胞重编程过程中进行转录组和ChIP-seq等测序分析,揭示了H3K27me3去甲基化酶JMJD3与KLF4在体细胞重编程中协同调控转录新机制。首先,JMJD3对重编程有2方面相反的作用;在机制上,JMJD3被KLF4特异性地招募至上皮和多能性基因位点,并辅助KLF4激活这些基因。进一步,作者还在多种其他KLF4介导的细胞命运转变中验证了JMJD3的这一作用模式。

图:重编程过程中JMJD3与KLF4协同作用
参考文献:
Huang Y,et al.JMJD3 acts in tandem with KLF4 to facilitate reprogramming to pluripotency. Nat Commun. 2020 Oct 8;11(1):5061.