易基因技术推介|全基因组重亚硫酸盐甲基化测序(WGBS)
大家好,这里是专注表观组学十余年,领跑多组学科研服务的易基因。今天跟大家介绍一下易基因的王牌产品:全基因组重亚硫酸盐甲基化测序(WGBS)。
全基因组重亚硫酸盐甲基化测序(WGBS)可以在全基因组范围内精确的检测所有单个胞嘧啶碱基(C碱基)的甲基化水平,是DNA甲基化研究的金标准。WGBS能为基因组DNA甲基化时空特异性修饰的研究提供重要技术支持,能广泛应用在个体发育、衰老和疾病等生命过程的机制研究中,也是各物种甲基化图谱研究的首选方法。
全基因组甲基化测序技术通过T4-DNA连接酶,在超声波打断基因组DNA片段的两端连接接头序列,连接产物通过重亚硫酸盐处理将未甲基化修饰的胞嘧啶C转变为尿嘧啶U,进而通过接头序列介导的 PCR 技术将尿嘧啶U转变为胸腺嘧啶T。
应用方向:
WGBS广泛用于各种物种,要求全基因组扫描(不错过关键位点)
- 全基因组甲基化图谱课题
- 标志物筛选课题
- 小规模研究课题
技术优势:
- 应用范围广:适用于所有参考基因组已知物种的甲基化研究;
- 全基因组覆盖:最大限度地获取完整的全基因组甲基化信息,精确绘制甲基化图谱;
- 单碱基分辨率:可精确分析每一个C碱基的甲基化状态;
技术路线:

实验策略:

分析内容:

送样要求:

技术指标:

不同DNA甲基化检测技术特点:

技术选择:

经典案例
医学方向:
Whole-Genome Bisulfite Sequencing of Two Distinct Interconvertible DNA Methylomes of Mouse Embryonic Stem Cells. 两种状态的小鼠胚胎干细胞的甲基化组学研究
背景
小鼠胚胎干细胞一般生长在含有血清的基质中,被称作血清干细胞(serum ESCs);加两种激酶抑制因子使胚胎干细胞在无血清的情况下更能保持多能性的基态,这种干细胞称为2i干细胞(2i ESCs);这两种状态的胚胎干细胞可以互相转化。以前这方面的甲基化研究大多基于质谱,覆盖度和研究结果有限,尚缺乏2i胚胎干细胞的甲基化组学研究。
方法
利用全基因组重亚硫酸盐甲基化测序(WGBS),对这两种可互相转换的小鼠胚胎干细胞进行甲基化组学研究
结论
全面准确的检测了两种小鼠胚胎干细胞的DNA甲基化修饰并进行了系统的比较;同serum ESCs相比,雄性2iESCs全局低甲基化;在血清中,雌性ESCs跟雄性2i ESCs类似呈现全局低甲基化,而在2i ESCs状态下,甲基化水平会进一步降低。

农学方向:
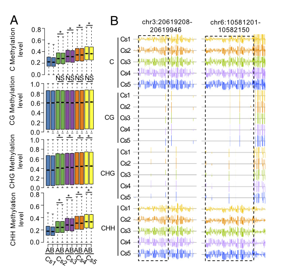
Global increase in DNA methylation during orange fruit development and ripening(甜橙果实发育和成熟过程中全基因组DNA甲基化增加)
背景
DNA甲基化是参与许多生物过程的重要表观遗传标记。已有研究表明,番茄在成熟过程中全基因组DNA甲基化会显著降低,但其他水果的成熟是否与全基因组DNA去甲基化有关还尚不清楚。
方法
纽荷尔甜橙(Citrus Sinensis Osbeck)果实,采集了开花后90、120、150、180和210d的五个不同发育阶段的果实。采集橙果皮,并保存在-80°C,用于DNA和RNA的提取。
结果
作者鉴定了甜橙果实的单碱基分辨DNA甲基化情况。与未成熟的甜橙果实相比,成熟的甜橙果实在3万多个基因组区域获得了DNA甲基化,在大约1000个基因组区域失去DNA甲基化,这表明在甜橙果实成熟过程中全基因组DNA甲基化显著增加。DNA甲基化的增加与DNA去甲基酶基因表达的降低有关。DNA甲基化抑制剂的应用干扰了甜橙果实的成熟,这表明DNA高甲基化是甜橙果实能够正常成熟的关键。作者发现,成熟相关的DNA高甲基化与数百个基因(如光合作用基因)的抑制和数百个基因(包括与脱落酸反应有关的基因)的激活有关。作者的结果表明DNA甲基化在甜橙果实成熟过程中起着重要作用。

参考文献:
- Ehsan Habibi, et al. Whole-Genome Bisulfite Sequencing of Two Distinct Interconvertible DNA Methylomes of Mouse Embryonic Stem Cells. Cell Stem Cell (2013), 13(3), 360-369.
- Huang H, et al. Global increase in DNA methylation during orange fruit development and ripening. Proc Natl Acad Sci U S A. 2019 Jan 22;116(4):1430-1436.
有甲基化组学研究测序需求的老师,欢迎联系我们~官方电话:0755-28317900联系手机(微信同号):18124167839
相关阅读:
表观技术 | 单细胞及微量细胞全基因组重亚硫酸盐甲基化测序(scWGBS)
文献速递 | 微量细胞WGBS技术揭示克隆胚胎异常DNA再甲基化新机制