易基因|多组学测序研究揭示蓖麻作物种子发育的表观遗传调控机制(DNA甲基化谷)
大家好,这里是专注表观组学十余年,领跑多组学科研服务的易基因。
2022年3月1日,中国科学院昆明植物研究所刘爱忠团队通过转录组测序(RNA-seq)+DNA甲基化(WGBS)+组蛋白修饰ChIP-seq的多组学研究揭示蓖麻DNA甲基化谷对种子特异性基因表达的表观遗传调控分子机制,研究成果以“Epigenetic regulation of seed-specific gene expression by DNA methylation valleys in castor bean”为题发表于《BMC Biology》期刊上。
易基因小编对论文进行详细解读,并就多组学研究分析方法和组学分子实验验证思路进行总结,一起来看看吧。

标题:蓖麻DNA甲基化谷对种子特异性基因表达的表观遗传调控
时间:2022-03-01
期刊:BMC Biology
影响因子:IF 7.431
技术平台: RNA-seq、WGBS、ChIP-seq、qRT-PCR、ChIP-qPCR(易基因均可提供)
背景:
了解种子生长和发育的过程对于植物生物学和农艺学都至关重要。被子植物种子发育调控因子主要以种子特异性方式表达。然而,目前尚不清楚这种特异性转录是如何建立的。在一些脊椎动物中,DNA甲基化谷(DNA methylation valleys,DMV)高度保守,与关键发育基因密切相关,但在植物中的可比研究仅限于拟南芥和大豆。蓖麻(Ricinus Communis)是双子叶植物种子生物学研究的重要模型和重要经济作物蓖麻油来源。与其他双子叶植物(拟南芥和大豆)不同,蓖麻种子在整个种子发育过程中具有相对较大且持久的胚乳,代表成熟种子的实质性结构差异。本研究对蓖麻中各种组蛋白标记进行了RNA-seq、全基因组重亚硫酸盐测序(WGBS)和ChIP-seq综合分析。
材料方法
选取蓖麻品种“ZB306”,对种子表面消毒并放在浸水的滤纸上。2天后,将发芽的种子转移到土壤中,以13H光照(28°C)/11H黑暗(22°C)条件在温室中生长幼苗。通过手动解剖收集所有样品,包括发芽种子(发芽2天),3 周龄的幼苗、嫩叶、根、茎、花序、花粉、胚珠、蒴果,五个阶段的发育种子(S1 10 DAP,S2 20 DAP , S3 35 DAP、S4 45 DAP、S5 55 DAP)、胚胎 (35 DAP) 和胚乳 (35 DAP)。在35 DAP 时从种子中分离出胚胎和胚乳样品。将样品立即在液氮中冷冻,并在–80°C储存,直至提取总RNA和基因组 DNA,用于RNA-seq、WGBS、ChIP-seq测序分析。
结果:
(1)通过RNA-seq基因表达分析生成一个涵盖植物整个生命周期的16个代表性组织的基因表达图谱,并在蓖麻中鉴定出1162个种子特异性表达基因,主要参与胚乳细胞化、胚发育和物质累积以及种子脱水成熟等过程。这是双子叶植物种子生物学研究的一个有价值的模型。
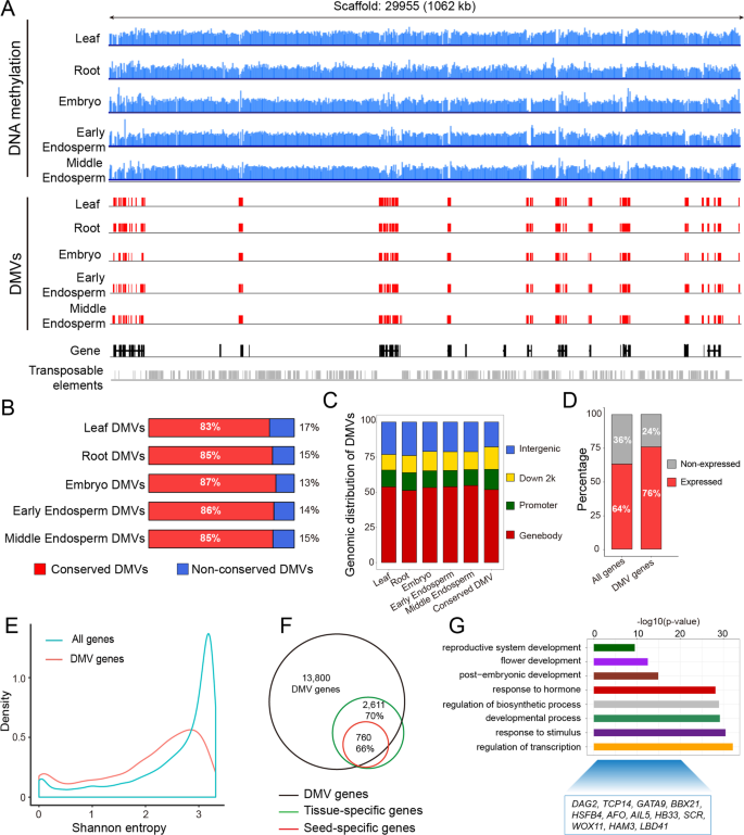
(2)通过全基因组DNA甲基化(WGBS)分析,在蓖麻五个组织基因组中检测到32567个DMV,覆盖了约33%的蓖麻基因组。这些DMV在发育过程中高度低甲基化,并在整个发育过程和植物物种间具有很高的保守性。
(3)转录组和DNA甲基化组的关联分析,结果发现DMV具有激活转录的潜力,尤其是组织特异性基因的转录。大部分种子特异性基因(66%)都位于基因组DMV中,其中包括调控种子/胚乳发育和物质累积的关键转录因子(如AGL61、AGL62、LEC1、LEC2、ABI3和WRI1)以及多个油脂合成关键基因(特别是参与蓖麻油酸合成的关键酶基因 FAH12 )。
(4)叶片和种子中五种组蛋白修饰的ChIP-seq分析,结果表明绝大部分组蛋白修饰位点(90%)主要在DMV中富集,且在叶片中,种子特异表达基因主要被抑制性组蛋白修饰所占据,而在种子形成过程中,这些种子特异基因主要被激活性组蛋白修饰占据,表明DMV可以通过组蛋白修饰的重排来调控种子关键基因的特异表达。
(5)进一步的远端 DMV功能实验分析表明,远端DMV(位于基因间隔区的DMV)可能作为顺式调节元件(如增强子),激活下游特异基因表达。


关键图形:

图1:蓖麻转录组测序
-
16个蓖麻样本的转录组测序(S1-S5代表五个发育阶段的种子,DAP代表授粉后几天,Inf代表花序,En代表胚乳,Em代表胚胎)
-
不同组织中特异基因的相对表达水平图谱
-
种子发育过程中特定基因转录水平热图
-
标准化后基因组的平均表达
-
种子发育过程中编码转录因子(TFs)的特异基因转录水平热图

图2:WGBS-蓖麻基因组DNA甲基化谷(DMV)的鉴定和表征。
-
蓖麻29955个基因组的DMV分布。
-
与组织特异性DMV重叠的保守DMV百分比。
-
DMV在不同组织中的基因组分布。
-
全基因组和DMV基因表达基因和不表达基因的百分比。
-
全基因组和DMV基因的香农熵值(Shannon entropy values)密度图
-
DMV和组织/种子特异性基因之间的重叠Venn图。
-
GO富集分析不同植物物种(拟南芥、大豆和蓖麻)中保守的DMV基因

图3:不同组织特异基因的基因组DNA甲基化和基因表达谱
-
不同组织中编码转录因子的关键特异性基因(LEC1、LEC2、ABI3和WRI1)的基因组DNA甲基化图谱(上)和转录水平(RNA-seq,下)。
-
不同组织中编码酶(FAH12和蓖麻毒素)和FAD2的关键特异基因的基因组DNA甲基化(上)和转录水平(下)

图4:DMV和DMV基因中组蛋白修饰的富集分析
-
基因周围组蛋白修饰的平均富集水平
-
组蛋白修饰在DMV上的平均富集
-
不同组蛋白修饰标记的所有基因和DMV基因比例
-
胚乳中表达(左)和不表达(右)DMV基因周围不同组蛋白修饰的平均富集水平
-
叶片和胚乳中组成型表达基因(上)和DMV(下)的特异性基因周围组蛋白修饰平均富集深度

图5:叶片和胚乳关键特异基因的组蛋白修饰图谱
-
叶片和胚乳中编码TFs(包括LEC1、LEC2、ABI3和WRI1)关键特异基因组蛋白修饰
-
叶片和胚乳编码酶和贮藏蛋白(包括FAH12和蓖麻毒素)以及FAD2的关键特异基因组蛋白修饰

图6:远端DMV功能分析
-
组蛋白修饰在胚乳远端DMV和所有DMV上的平均富集
-
远端DMV及其最近端基因YABBY1(YAB1,上)及叶片和胚乳不同组蛋白修饰(下)
-
双荧光素酶报告分析系统YAB1远端DMV功能验证
-
LUC/REN验证
易基因小结:
本研究通过转录组测序(RNA-seq)、全基因组重亚硫酸盐测序(WGBS)和组蛋白修饰ChIP-seq多种测序方法进行综合分析,全面了解蓖麻种子特异基因的活性和种子/胚乳发育的分子基础,揭示了DMV在调控蓖麻籽关键基因中的重要作用。特别是在特异基因的调控中,DMV和表现为增强子活性的特异性远端顺式调节元件通过DMV组蛋白修饰的重编程而发挥重要作用。这个大型数据集将作为了解蓖麻和其他重要作物种子发育的表观遗传调控机制的基础。
敲黑板!!!知识点

易基因技术团队多组学关联分析方法总结
1. 直接关联
一个基因的功能元件甲基化情况影响该基因的表达。
• 重叠分析
• Pearson/Spearman 相关性分析
2. 模型关联
基于基因转录、蛋白质、代谢物等之间的上下游相互作用联系。
• 多元线性模型(multiple linear model)
3. 网络关联
基于分子功能和通路的富集性。
• WGCNA module correlation
• EMDN algorithm
• SNF algorithm
从关联走向因果:组学分子实验验证
基因表达相关的组学:
-
基因敲除/抑制
-
基因过表达
甲基化组学:
-
甲基化酶基因的敲除与过表达
宏基因组(肠道菌群):
-
无菌动物模型
-
粪菌移植

参考文献:
DOI:10.1002/trc2.12244

文中图片部分来源于网络,侵删。
联系我们:0755-28317900
微信:18124167839
官网:http://www.egenetech.com/
浙公网安备 33010602011771号