3文聚焦:RNA m6A甲基化修饰在不同农作物中的研究进展(马铃薯+水稻+玉米+小麦)|易基因
大家好,这里是专注表观组学十余年,领跑多组学科研服务的易基因。
m6A是RNA上最丰富的一种修饰,平均每条转录本有1~3个m6A修饰。植物也有相应的m6A writers、readers、erasers系统。本期我们通过3篇RNA m6A甲基化修饰在农作物物中的研究成果来聚焦RNA甲基化在植物中的重要作用。
01 马铃薯+水稻:RNA去甲基化可以提高作物的产量和生物量

标题:RNA demethylation increases the yield and biomass of rice and potato plants in field trials (RNA去甲基化可以提高水稻和马铃薯的产量和生物量)
发表期刊:Nat Biotechnol
发表日期:2021年7月22日
影响因子:54.908
方法:田间试验、根系形态分析、组织学分析、LC–MS/MS定量分析、MeRIP-seq测序分析、RNA-seq测序分析
摘要:
m6A是植物正常发育所必需的,在调控植物生长发育中起到重要作用。FTO是动物RNA去甲基化酶,具有调控发育的功能,在植物中没有同源蛋白。本研究中,作者在粮食作物水稻和经济作物马铃薯中引入FTO,实现针对RNA修饰m6A去甲基化。结果显示在温室环境中,RNA去甲基化酶FTO表达使水稻产量增加3倍以上。田间试验结果显示,FTO表达的水稻和马铃薯产量和生物量都显著增加约50%。进一步研究发现,FTO表达可显著促进水稻根分生组织细胞增殖和分蘖牙形成,增强光合作用,并具有抗旱能力。但对成熟细胞大小、嫩茎分生组织细胞增殖、根直径、株高或倍性没有影响。FTO介导了植物RNA中大量的m6A去甲基化:poly(A) RNA中约7%去甲基化,非核糖体核RNA中m6A甲基化下调约35%。深入研究其分子机理发现,FTO介导的m6A去甲基化可以促进染色质开放和激活转录,分别使叶片中约11000个基因和根里面约7000个基因表达上调,激活多个通路。这一结果也揭示染色质上RNA m6A甲基化对植物染色质状态和基因表达的重要作用。因此植物RNA m6A甲基化调控对显著改善植物生长和作物产量具有很好的应用前景。
材料方法:
分别从15日龄水培实验的野生型WT(Nipp)、FTO 失活表达(FTOmut)、FTO 表达植物的等量(1g)嫩茎和根中提取分离Poly(A) RNA和加标对照(5pg),并进行m6A-MeRIP测序和转录组RNA-seq。

图:FTO表达提高了水稻和马铃薯的产量和生物量

图:水稻FTO介导的转录组范围m6A去甲基化位点鉴定和分析
02 玉米:m6A甲基化的自然变异及其与翻译状态的关系

标题:Natural Variation in RNA m6A Methylation and Its Relationship with Translational Status(玉米中m6A甲基化的自然变异及其与翻译状态的关系)
发表期刊:Plant Physiology
发表日期:2020年01月
影响因子:8.343
方法:m6A MeRIP-seq、Polysome Profiling、RNA-seq、RT-qPCR
摘要:
m6A是真核mRNA最丰富的RNA修饰之一。尽管已有大量证据证明m6A能影响RNA在代谢方面的功能,但其对植物翻译效率的转录后平衡的整体贡献程度仍然未知。本研究中,作者对两个玉米(Zea mays)自交系转录组范围内的mRNA m6A分布进行MeRIP-seq和多聚体分析(polysome profiling),以评估m6A修饰与翻译状态的整体相关性。m6A修饰位点广泛分布在数千个蛋白编码基因中,只有一个共有motif,主要在3'UTR区富集,且m6A修饰在调节可变多聚腺苷酸化(APA,alternative polyadenylation)中发挥作用。更重要的是作者鉴定出m6A修饰根据其强度和基因位置显示了与翻译状态的多方面相关性。此外作者在m6A修饰中观察到大量的种内变异,这是一种自然变异,被证明部分由基因特异性表达和可变剪接驱动。总之,这些发现为鉴定玉米中受m6A修饰调控的转录本提供了宝贵的资源,并为更好地理解m6A在介导基因表达调控中的自然变异铺平了道路。
材料方法:
玉米(Zea mays)自交系B73和Mo17的种子用70%乙醇灭菌1分钟,再用5%次氯酸钠溶液灭菌5分钟,用无菌水冲洗5次。将种子播种在含有蛭石和土壤混合物(1:1, v/v)的盆中,并在生长室中28℃光照环境16小时和25℃黑暗环境8小时循环生长14天。14天后,采集植物组织,立即在液氮中冷冻,并储存在-80℃中,直至RNA提取和分离。

图:玉米自交系B73中的m6A甲基化分布

图:B73和Mo17之间m6A修饰的自然变异
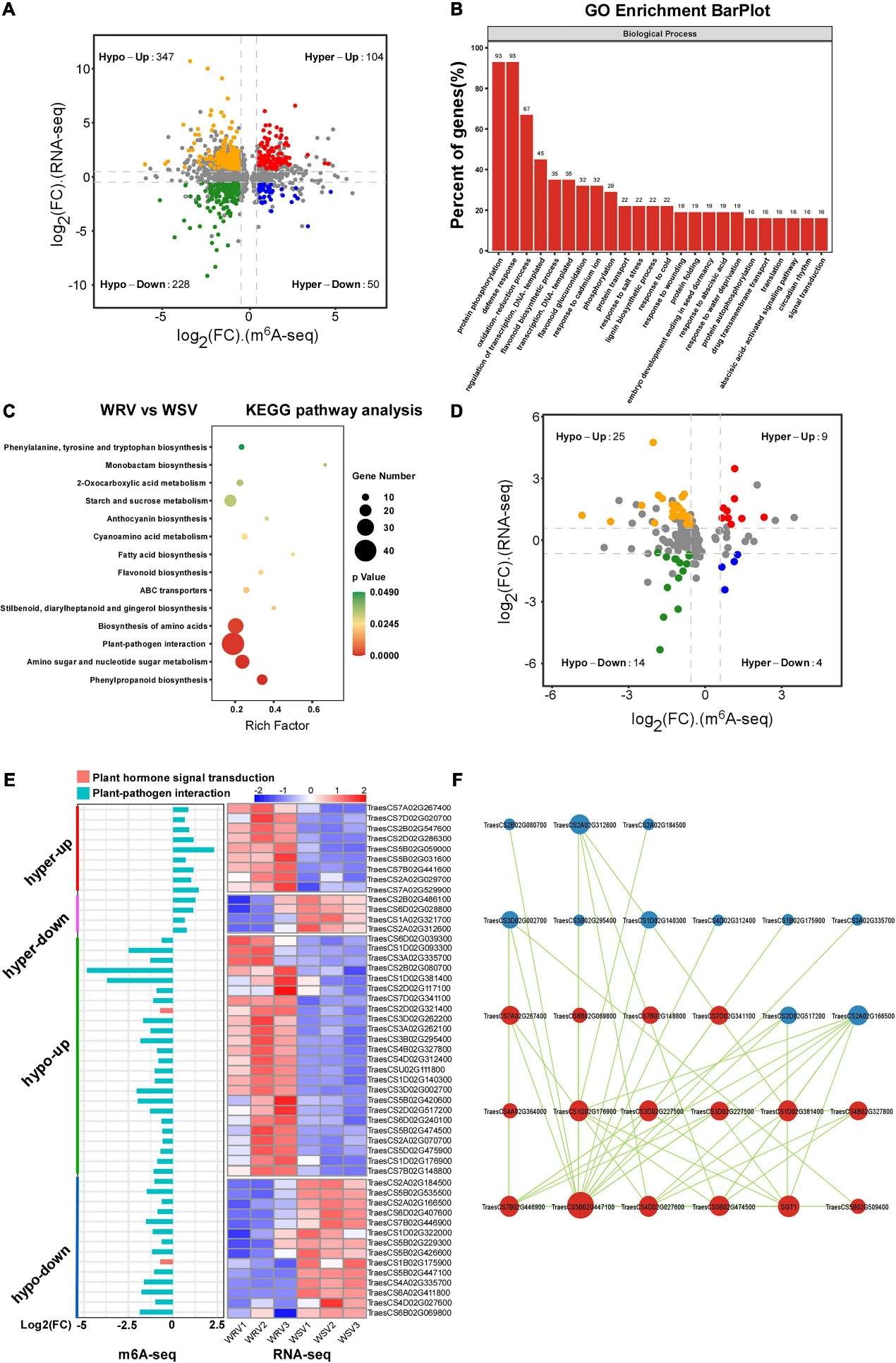
03 小麦: m6A全转录组测序揭示RNA m6A甲基化在小麦抗RNA病毒感染中的潜在作用

标题:Transcriptome-Wide N6-Methyladenosine (m6A) Profiling of Susceptible and Resistant Wheat Varieties Reveals the Involvement of Variety-Specific m6A Modification Involved in Virus-Host Interaction Pathways(对敏感和抗病小麦品种的m6A全转录组测序分析揭示了病毒-宿主相互作用途径中的品种特异性m6A修饰)
发表期刊:Front Microbiol
发表日期:2021年5月26日
影响因子:5.640
方法:m6A MeRIP-seq、RNA-seq、MeRIP-qPCR、RT-qPCR
摘要:
m6A甲基化是真核生物中mRNA、tRNA、miRNA和长链非编码RNA转录后修饰中最常见的修饰。m6A甲基化已被证明与植物对病原体的抗性有关。然而,小麦(Triticum aestivum)m6A全转录组图谱及其在小麦抗小麦黄花叶病毒(wheat yellow mosaic virus,WYMV)中的潜在生物学功能尚未见报道。本研究首次绘制两个不同抗WYMV小麦品种的转录组m6A谱。通过分析m6A-seq数据,作者在WYMV感染的抗病小麦品种(WRV)和WYMV感染的敏感小麦品种(WSV)中鉴定了25752个共有m6A peaks和30582个共有m6A基因,peaks主要富集在编码序列的3'UTR区和终止密码子区。m6A-seq的GO分析和RNA-seq数据显示,m6A和mRNA水平均发生显著变化的基因与植物防御反应有关。KEGG分析显示,这些基因在植物-病原体相互作用途径中富集。作者通过MeRIP-qPCR和RT-qPCR进一步验证了m6A和mRNA水平的变化。本研究证明m6A甲基化在小麦抗WYMV中的作用,为RNA m6A甲基化在小麦抗RNA病毒感染中的潜在功能作用奠定坚实基础。
材料方法:
收集 30 株被 WYMV 感染或未感染的 yannong 999 和 yannong 24 小麦的恢复期植株。感染WYMV的yannong 24 小麦叶片出现典型的黄色花叶病症状,春季生长受阻,分蘖减少。感染WYMV的 yannong 999 植物表现出正常表型,无黄色花叶病症状。每个小麦植株组被平均分成三个混合样本,储存在−80°C,分别作为三个生物重复序列用于RNA提取、IP qPCR和m6A IP序列。

图:两个小麦品种的m6A甲基化图谱和m6A peaks分析

图:m6A-seq和RNA-seq数据的关联分析
重点来了
易基因小结:m6A甲基化及其研究思路
关于m6A-seq(MeRIP-seq)
MeRIP通过m6A特异性抗体富集和测序,用于研究RNA的腺苷甲基化修饰。易基因自主研发微量RNA甲基化检测技术,样本起始量可降低至10-20μg,最低仅需5μg总RNA。
关于m6A研究思路
(1)整体把握m6A甲基化图谱特征:m6A peak数量变化、m6A修饰基因数量变化、单个基因m6A peak数量分析、m6A peak在基因元件上的分布、m6A peak的motif分析、m6A peak修饰基因的功能分析
(2)筛选具体差异m6A peak和基因:差异m6A peak鉴定、非时序数据的分析策略、时序数据的分析策略、差异m6A修饰基因的功能分析、差异m6A修饰基因的PPI分析、候选基因的m6A修饰可视化展示
(3)m6A甲基化组学&转录组学关联分析:Meta genes整体关联、DMG-DEG对应关联、m6A修饰目标基因的筛选策略
(4)进一步验证或后期试验

有RNA甲基化测序需求的老师可以联系我们哦!

参考文献:
DOI:10.1038/s41587-021-00982-9
DOI:10.1104/pp.19.00987
DOI:10.3389/fmicb.2021.656302
往期推荐
2. 表观技术 | m⁶A常量/微量RNA甲基化测序及案例文献
3. 国自然选题——易基因RNA甲基化测序技术(m⁶A m5C)正热门
4. 通过m⁶A RNA甲基化修饰调节癌症中的端粒稳态和基因组稳定性