易基因|ISME J:细菌ChIP-seq揭示外源基因沉默子对根瘤菌适应性演化的调控机制

大家好,这里是专注表观组学十余年,领跑多组学科研服务的易基因。

 

2022年3月16日(online 2021.09.28),中国农业大学根瘤菌研究团队在微生物学1区顶刊《The ISME Journal》杂志发表了题为"The zinc-finger bearing xenogeneic silencer MucR in α-proteobacteria balances adaptation and regulatory integrity"的研究论文,研究人员以广宿主根瘤菌 Sinorhizobium fredii(S. fredii)为研究材料 (与栽培大豆、野大豆、木豆等共生),利用ChIP-seq和RNA-seq等分析揭示了α-变形菌纲保守的锌指结构蛋白 MucR 作为外源基因沉默子平衡“适应性”与“调控完整性”的作用机制。

标题:The zinc-finger bearing xenogeneic silencer MucR in α-proteobacteria balances adaptation and regulatory integrity

发表时间:2022年3月16日(online 2021.09.28)

期刊:The ISME Journal

影响因子:IF 10.302

技术方法:ChIP-seq、RNA-seq等(易基因均可提供)

 

研究摘要:

根瘤菌-豆科植物共生固氮体系是减施化学氮肥,保障农业可持续发展的关键组成部分。商业根瘤菌剂的接种效果通常会受到土壤条件、植物品种、田间管理措施等诸多因素的影响。了解根瘤菌在土壤中腐生和共生阶段的生存与演化机制对促进根瘤菌剂的推广应用具有重要意义。此前研究已发现:不同生态区农田的优势土著根瘤菌往往在豆科作物根际和根瘤中均占优势,体现出较高的局域生态适应能力;一些不匹配的土著根瘤菌在大豆品种的选择压力下可以在一个接种周期实现匹配性的快速适应性演化;功能基因组、遗传学和分子生物学分析表明共生匹配性的优化涉及大量菌种特有基因与核心基因调控网络的整合,而α-变形菌纲保守的锌指结构蛋白MucR是调控根瘤菌自生和共生多个重要过程的全局转录因子(图1)。

图1: α-变形菌纲保守的锌指结构蛋白 MucR 是广宿主根瘤菌 S. fredii 共生所必需的

 

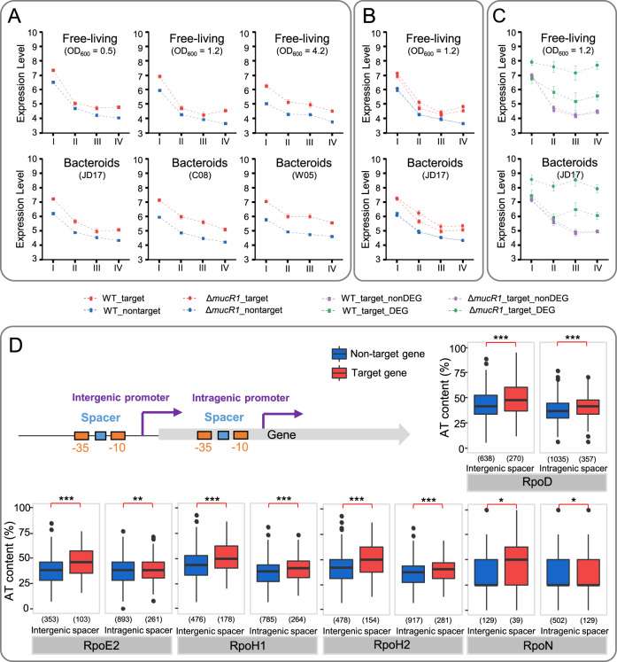
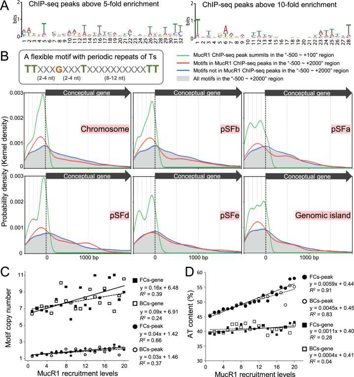
本研究综合利用ChIP-seq、比较转录组和分子演化分析等方法,发现: 全局转录因子MucR的靶基因与非靶基因的转录水平在根瘤菌自生和共生条件下均随着保守程度的增加而升高;已知的与逆境适应和共生相关的靶基因属于物种或属核心基因,这些基因以条件依赖的方式被MucR抑制或激活,体现出与核心调控网络整合的特征;但是,大多数MucR靶基因属于菌株特有基因,这些基因AT含量高 (典型的外源基因特征),转录水平低;在同一保守程度,靶基因的AT含量和转录水平高于非靶基因,而且整体转录水平在mucR缺失突变株中会被进一步上调;靶基因上游及基因内部启动子-35和-10间隔序列的AT含量显著高于非靶基因,这一特征赋予了这些外源基因“先天”的高水平转录潜力; MucR在靶序列的募集水平随着AT含量及周期性T或TT数量的增加而升高。

该研究进一步提出一个工作模型 (图2):MucR直接抑制富含AT的具有高转录潜力的外源基因——储备了适应性演化的基因资源,而外源DNA中MucR结合位点的逐步“侵蚀”有助于适应性演化过程中外源基因在核心调控网络中的整合。

图2:外源基因沉默子 MucR 平衡“适应性”与“调控完整性”的作用机制模型

 

材料方法:

研究材料:

S. fredii菌(TY或YEM培养基28 °C下培养) vs E. coli菌(Luria-Bertani培养基37°C下培养)

抗生素浓度:

萘啶酸30 μg/mL,卡那霉素50 μg/mL,庆大霉素30 μg/mL

ChIP实验:

基于pBBR1MCS-2构建具有P mucR1促进GST-MucR1融合蛋白的质粒pBGST-MucR1,与mucR1突变偶联,得到后续实验的gstMucR1_pla菌,用于ChIP-seq测序分析和ChIP-qPCR验证。实验设置3个生物学重复。

 

主要图形:

(1)多分体基因组ChIP-seq和RNA-seq reads

 

(2)MucR1靶基因和相关表达谱,MucR1直接调控不同保守水平AT含量的基因

 

(3)不同保守水平和复制子的MucR1靶基因

 

(4)同一保守水平,MucR1靶基因和非靶基因的转录水平和AT含量

 

(5)MucR在靶序列的募集水平随着AT含量及周期性T或TT数量的增加而升高

 

(6)MucR1的ChIP-seq peaks通过TpA二核苷酸(TaP步骤)富集

 

易基因小结

这项工作对于理解共生固氮根瘤菌及α-变形菌纲其它细菌 (包括病原细菌) 的适应性演化机制具有重要理论意义,对合成生物学中外源基因与底盘的适配机制研究亦有借鉴意义。

 

关于染色质免疫共沉淀ChIP-seq

染色质免疫共沉淀(Chromatin Immunoprecipitation,ChIP),是研究体内蛋白质与DNA相互作用的经典方法。将ChIP与高通量测序技术相结合的ChIP-Seq技术,可在全基因组范围对特定蛋白的DNA结合位点进行高效而准确的筛选与鉴定,为研究的深入开展打下基础。

 

DNA与蛋白质的相互作用与基因的转录、染色质的空间构型和构象密切相关。运用组蛋白特定修饰的特异性抗体或DNA结合蛋白或转录因子特异性抗体富集与其结合的DNA片段,并进行纯化和文库构建,然后进行高通量测序,通过将获得的数据与参考基因组精确比对,研究人员可获得全基因组范围内某种修饰类型的特定组蛋白或转录因子与基因组DNA序列之间的关系,也可对多个样品进行差异比较。

 

应用方向:

ChIP 用来在空间上和时间上不同蛋白沿基因或基因组定位

  • 转录因子和辅因子结合作用
  • 复制因子和 DNA 修复蛋白
  • 组蛋白修饰和变异组蛋白

 

易基因ChIP-seq技术优势:

  • 物种范围广:细胞、动物组织、植物组织、细菌微生物多物种富集经验;
  • 微量建库:只需5ng以上免疫沉淀后的DNA,即可展开测序分析;
  • 方案灵活:根据不同的项目需求,选择不同的组蛋白修饰特异性抗体。

有ChIP-seq需求或组学研究的老师可一起交流~

 

参考资料:

  1. DOI:10.1038/s41396-021-01118-2
  2. 中国农业大学

 

相关阅读

项目文章| ChIP-seq揭示H3K27me3去甲基化酶在体细胞重编程调控转录机制

文献科普|ChIP-seq技术及其在植物研究领域中的应用

染色质结构与功能组学研究:ChIP-seq与ATAC-seq技术的异同、选择及发展预测

一文看懂:ChIP实验和qPCR定量分析怎么做

 

 
 
posted @ 2022-05-24 10:19  深圳市易基因科技  阅读(195)  评论(0)    收藏  举报