Event Loop
event loop是一个执行模型,在不同的地方有不同的实现。浏览器和NodeJS基于不同的技术实现了各自的Event Loop。
- 浏览器的Event Loop是在html5的规范中明确定义。
- NodeJS的Event Loop是基于libuv实现的。可以参考Node的官方文档以及libuv的官方文档。
- libuv已经对Event Loop做出了实现,而HTML5规范中只是定义了浏览器中Event Loop的模型,具体的实现留给了浏览器厂商。
宏队列和微队列
宏队列,macrotask,也叫tasks。 一些异步任务的回调会依次进入macro task queue,等待后续被调用,这些异步任务包括:
- setTimeout
- setInterval
- setImmediate (Node独有)
- requestAnimationFrame (浏览器独有)
- I/O
- UI rendering (浏览器独有)
微队列,microtask,也叫jobs。 另一些异步任务的回调会依次进入micro task queue,等待后续被调用,这些异步任务包括:
- process.nextTick (Node独有)
- Promise
- Object.observe
- MutationObserver
(注:这里只针对浏览器和NodeJS)
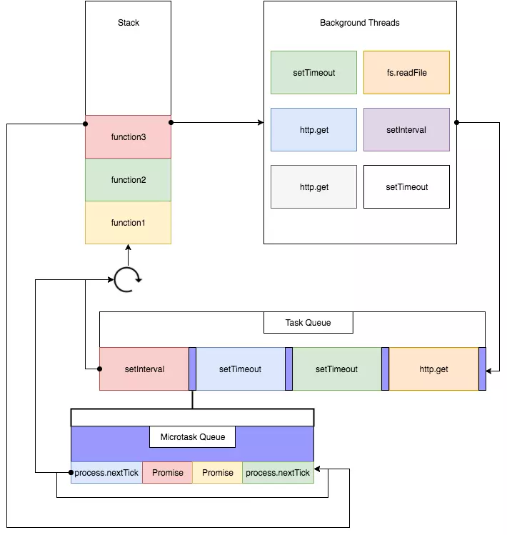
这张图将浏览器的Event Loop完整的描述了出来,我来讲执行一个JavaScript代码的具体流程:

- 执行全局Script同步代码,这些同步代码有一些是同步语句,有一些是异步语句(比如setTimeout等);
- 全局Script代码执行完毕后,调用栈Stack会清空;
- 从微队列microtask queue中取出位于队首的回调任务,放入调用栈Stack中执行,执行完后microtask queue长度减1;
- 继续取出位于队首的任务,放入调用栈Stack中执行,以此类推,直到直到把microtask queue中的所有任务都执行完毕。注意,如果在执行microtask的过程中,又产生了microtask,那么会加入到队列的末尾,也会在这个周期被调用执行;
- microtask queue中的所有任务都执行完毕,此时microtask queue为空队列,调用栈Stack也为空;
- 取出宏队列macrotask queue中位于队首的任务,放入Stack中执行;
- 执行完毕后,调用栈Stack为空;
- 重复第3-7个步骤;
- 重复第3-7个步骤;
总结: 先微后宏 。
个人理解: 清空调用栈(Stack)
——>微任务、宏任务、分别放入任务队列
——>先执行微任务队列(microtask queue) ,把微任务队列的任务依次放入调用栈(Stack)执行,过程如果再遇到微任务,或宏任务,依次序放入相应的队列中 ,直到微任务队列执行完毕,为空
——>执行宏任务队列(microtask queue),过程如果再遇到微任务 (优先执行微任务,完成后,再去依次执行宏任务队列的任务)
——>直到宏任务队列为空。
这里归纳3个重点:
- 宏队列macrotask一次只从队列中取一个任务执行,执行完后就去执行微任务队列中的任务;
- 微任务队列中所有的任务都会被依次取出来执行,知道microtask queue为空;
- 图中没有画UI rendering的节点,因为这个是由浏览器自行判断决定的,但是只要执行UI rendering,它的节点是在执行完所有的microtask之后,下一个macrotask之前,紧跟着执行UI render。
两个例子帮助理解:
1.
console.log(1); setTimeout(() => { console.log(2); Promise.resolve().then(() => { console.log(3) }); }); new Promise((resolve, reject) => { console.log(4) resolve(5) }).then((data) => { console.log(data); }) setTimeout(() => { console.log(6); }) console.log(7);
// 正确答案
1
4
7
5
2
3
6
2.
console.log(1); setTimeout(() => { console.log(2); Promise.resolve().then(() => { console.log(3) }); }); new Promise((resolve, reject) => { console.log(4) resolve(5) }).then((data) => { console.log(data); Promise.resolve().then(() => { console.log(6) }).then(() => { console.log(7) setTimeout(() => { console.log(8) }, 0); }); }) setTimeout(() => { console.log(9); }) console.log(10);
// 正确答案
1
4
10
5
6
7
2
3
9
8

浙公网安备 33010602011771号