C#连接Sqlite实现单表操作
今天我们来了解下VS使用的众多数据库中比较轻量的数据库SQLITE,好处当然就在于“轻~”!!!。自己理解😊
首先第一步,我们需要下载管理工具sqlite http://system.data.sqlite.org/index.html/doc/trunk/www/downloads.wiki
也可以在VS中的NUGET中下载包。
二,然后打开应用程序在sqlite视图化工具中建库,建表,插入测试数据

三,VS新建项目,引用dll。
选中新建的项目,右键引用浏览,找到下载的sqlite.dll,引用确认。然后将Sqlite.Interop.dll文件拷贝到新建
项目的文件夹bin下的Debug文件夹中。然后开始以下流程。
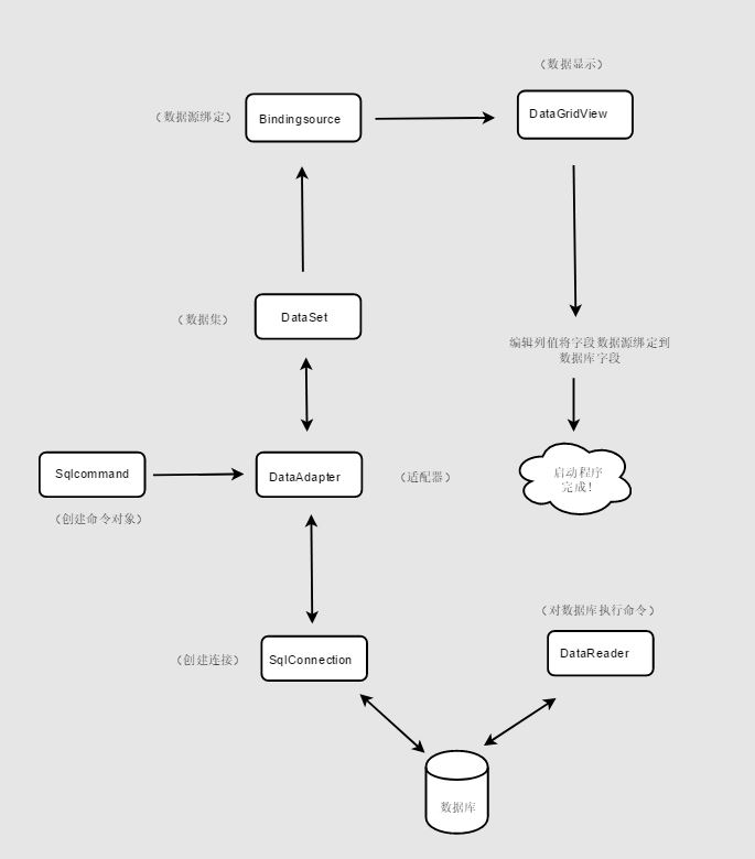
四,创建连接,创建DataGridview,设置Bindingsource存储数据
//连接数据库
string Sql= @"C:/Users/Administrator/Desktop/SQLlite/yy.db";
SQLiteConnection con = new SQLiteConnection("data source="+Sql);
con.Open();
//创建命令对象执行SQL语句
SQLiteCommand cmd = new SQLiteCommand();
cmd.Connection = con;
cmd.CommandType = CommandType.Text;
cmd.CommandText = "select * from User";
//数据源和数据集的交换
SQLiteDataAdapter da = new SQLiteDataAdapter();
DataSet dt = new DataSet();
da.SelectCommand = cmd;
da.Fill(dt);
//将数据绑定bindingsource
bindingSource1.DataSource = dt.Tables[0];
//将bindingsource中的值赋给GridView
dataGridView1.DataSource = bindingSource1;
//关闭连接
con.Close();
五,定义GridView列值数据绑定。
第四步中,我们已经把数据库中的数据给到了BinDingsource,然后又赋给了DataGridView。此时我的的Grid有值,但
界面无法显示,这是因为我们的节面中的列值没有绑定数据,打开窗口,在Grid中取列名,显示名(Text),点击数据源绑定数据。
六,运行窗口程序。完成!😄

七,代码流程图

后面继续给大家Set Sqlite的数据操作增,删,改,查。以及模糊查询等。

浙公网安备 33010602011771号