冯康为 | 2021软件代码开发技术作业四 | 需求改进&系统设计
作业简介
| 这个作业属于哪个课程 | 课程链接 |
|---|---|
| 这个作业要求在哪里 | 作业要求 |
| 这个作业的目标 | 使用面向领域建模的方法,完善上一次的需求分析 |
| 通过完善的需求分析,对系统结构进行DDD战略设计 | |
| 更新git仓库中的文档内容并添加系统的战略设计 |
需求规格说明书(完善部分)
2.3 领域驱动设计
2.3.1 基本架构
| 层次 | 描述 |
|---|---|
| User Interface | 负责界面展示和用户接口 |
| Application | 负责定义业务内容但不包含业务逻辑 |
| Domain | 负责业务逻辑和领域模型的实现,确保业务逻辑不会泄露到其他层次中 |
| Infrastructure | 负责为其他三层提供技术支持,实现其他各层的技术需求 |
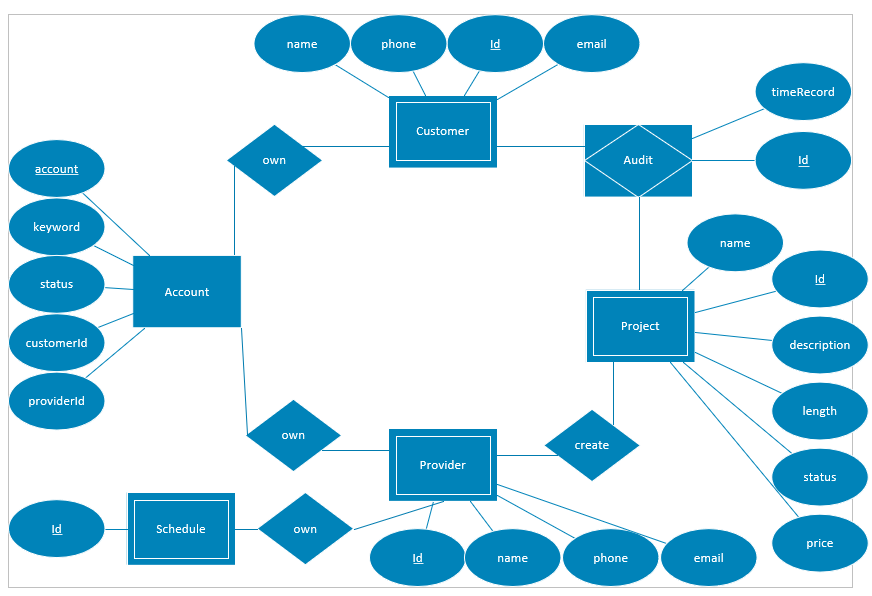
2.3.2 实体定义
- 账户: Account, 负责账户管理有关业务的实体
- 服务商: Provider, 负责服务商有关业务的实体
- 客户: Customer, 负责客户有关业务的实体
- 项目: Project, 负责项目管理有关的实体
- 时间表: Schedule, 负责时间表管理有关的实体
- 审计: Audit, 负责审计管理有关的实体
- 审计搜索结果列表: AuditSearchList, 负责审计记录搜索有关的业务
- 项目搜索结果列表: ProjectSearchList, 负责项目搜索有关的业务
2.3.3 领域模型

2.4 数据模型
2.4.1 ER图

2.4.2 类图

系统设计
1. 分层架构

2. 领域划分

3. 实体定义
与需求分析文档中的2.3.2相同
- 账户: Account, 负责账户管理有关业务的实体
- 服务商: Provider, 负责服务商有关业务的实体
- 客户: Customer, 负责客户有关业务的实体
- 项目: Project, 负责项目管理有关的实体
- 时间表: Schedule, 负责时间表管理有关的实体
- 审计: Audit, 负责审计管理有关的实体
- 审计搜索结果列表: AuditSearchList, 负责审计记录搜索有关的业务
- 项目搜索结果列表: ProjectSearchList, 负责项目搜索有关的业务
4. 值对象
- 账户信息
- 客户信息
- 服务商信息
5. 领域服务
- 用户登陆注册以及信息修改功能
- 项目查询和新建功能
- 审计查询功能
代码开发任务计划
1. 模块开发计划
| 开发顺序 | 模块名称 | 开发时间 |
|---|---|---|
| 1 | 项目管理功能模块 | 3个工作日 |
| 2 | 账户登陆注册模块 | 3个工作日 |
| 3 | 客户功能模块 | 3个工作日 |
| 4 | 服务商功能模块 | 3个工作日 |
| 5 | 审计功能模块 | 2个工作日 |
| 6 | 搜索功能模块 | 3个工作日 |
2. 任务分解
每个工作日 = 8个工时
| 模块名称 | 任务名称 | 耗费时间 |
|---|---|---|
| 项目管理功能模块 | 24个小时 | |
| 项目新建功能开发 | 5个小时 | |
| 项目新建功能测试 | 3个小时 | |
| 项目信息获取功能开发 | 5个小时 | |
| 项目信息获取功能测试 | 3个小时 | |
| 项目信息修改功能开发 | 5个小时 | |
| 项目信息修改功能测试 | 3个小时 | |
| 账户登陆注册功能模块 | 24个小时 | |
| 登陆功能开发 | 5个小时 | |
| 登陆功能测试 | 3个小时 | |
| 注册功能开发 | 5个小时 | |
| 注册功能测试 | 3个小时 | |
| 注销功能开发 | 5个小时 | |
| 注销功能测试 | 3个小时 | |
| 客户功能模块 | 24个小时 | |
| 客户信息新建功能开发 | 9个小时 | |
| 客户信息新建功能测试 | 3个小时 | |
| 客户信息修改功能开发 | 9个小时 | |
| 客户信息修改功能测试 | 3个小时 | |
| 服务商功能模块 | 24个小时 | |
| 服务商信息新建功能开发 | 9个小时 | |
| 服务商信息新建功能测试 | 3个小时 | |
| 服务商信息修改功能开发 | 9个小时 | |
| 服务商信息修改功能测试 | 3个小时 | |
| 审计功能模块 | 16个小时 | |
| 审计信息新建功能开发 | 5个小时 | |
| 审计信息新建功能测试 | 3个小时 | |
| 审计信息获取功能开发 | 5个小时 | |
| 审计信息获取功能测试 | 3个小时 | |
| 搜索功能模块 | 24个小时 | |
| 项目搜索功能开发 | 9个小时 | |
| 项目搜索功能测试 | 3个小时 | |
| 审计搜索功能开发 | 9个小时 | |
| 审计搜索功能测试 | 3个小时 |
3. 甘特图

测试计划
1. 测试目的
- 保证代码能够正常运行且运行结果符合需求,及时发现编码中的错误
2. 测试范围
- 六个主要模块的主要功能
3. 测试方法
- 黑盒测试
4. 测试资源安排
- 测试人员: 系统开发员A
- 测试环境:
- 系统环境: Windows 10 64位
- CPU: Intel Core i5-8300H
- 内存: 8.00 GB
5. 测试安排
| 测试模块 | 测试内容 | 花费时间 |
|---|---|---|
| 项目管理功能模块 | ||
| 测试新建项目功能是否正常可用 | 3个小时 | |
| 测试项目信息获取功能是否正常可用 | 3个小时 | |
| 测试项目信息修改功能是否正常可用 | 3个小时 | |
| 账户登陆注册功能模块 | ||
| 测试登陆功能是否正常可用 | 3个小时 | |
| 测试注册功能是否正常可用 | 3个小时 | |
| 测试注销功能是否正常可用 | 3个小时 | |
| 客户功能模块 | ||
| 测试客户信息新建功能是否正常可用 | 3个小时 | |
| 测试客户信息修改功能是否正常可用 | 3个小时 | |
| 服务商功能模块 | ||
| 测试服务商信息新建功能是否正常可用 | 3个小时 | |
| 测试服务商信息修改功能是否正常可用 | 3个小时 | |
| 审计功能模块 | ||
| 测试审计信息新建模块是否正常可用 | 3个小时 | |
| 测试审计信息获取模块是否正常可用 | 3个小时 | |
| 搜索功能模块 | ||
| 测试项目搜索功能是否正常可用 | 3个小时 | |
| 测试审计搜索功能是否正常可用 | 3个小时 |
Git连接
博客后台截图

浙公网安备 33010602011771号