冯康为 | 2021软件代码开发技术作业三 | 综合系统开发 --- 需求分析
作业简介
| 这个作业属于哪个课程 | 课程链接 |
|---|---|
| 这个作业要求在哪里 | 作业要求 |
| 这个作业的目标 | 熟悉并运用UML,DDD,设计模式对系统需求进行分析建模 |
| 撰写需求规格说明书,对后续的系统开发制定计划 | |
| 为项目建立git仓库,并对其进行增量式管理 |
需求规格说明书
1. 引言
1.1 系统名称
服务出租系统
1.2 项目背景
一家公司提供服务出租,自身有一些员工,另外还有很多自由职业者作为服务商存在。公司目前使用Excel工作表来管理他们的客户(自由职业者),时间表等。Excel解决方案无法很好地进行扩展。它无法应对多用户使用的场景,也不提供安全和审计日志。因此他们决定构建一个新的基于Web的解决方案。
2. 系统需求
2.1 功能需求
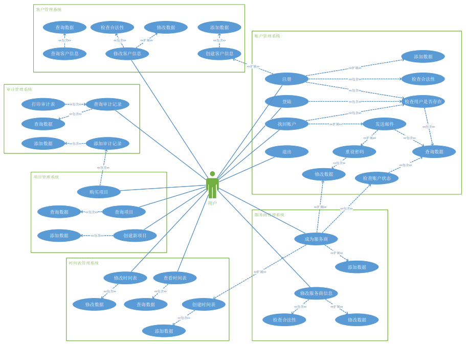
- 用户可以创建账户,默认成为客户,可以申请成为服务商
- 服务商可以对服务商信息进行管理
- 成为服务商的同时创建生成一个与账户绑定的时间表
- 服务商可以修改与账户绑定的时间表
- 客户可以对客户信息进行管理
- 客户可以按照条件对项目进行查询
- 客户可以查询服务商的空余时间段
- 每日定时生成当日的审计表
- 每日定时刷新全体时间表
2.2 数据需求
2.2.1 输入
- 账号: 账号名, 密码
- 服务商信息: 名称, 性别, 身份证号码, 电话号码, 邮箱地址, 服务商类型
- 客户信息: 名称, 性别, 身份证号码, 电话号码, 邮箱地址
- 项目信息: 名称, 描述, 价格, 开始时间, 时长, 项目状态, 项目类型
2.2.2 输出
- 审计表: 项目识别码, 项目名称, 项目描述, 项目类型, 项目开始时间, 项目时长, 项目状态, 客户识别码, 客户名称
2.2.3 存储
- 账号信息: 账号名, 密码, 服务商识别码, 客户识别码, 账号状态
- 服务商信息: 服务商识别码, 名称, 性别, 身份证号码, 电话号码, 邮箱地址, 服务商类型, 联系方式
- 客户信息: 客户识别码, 名称, 性别, 身份证号码, 电话号码, 邮箱地址, 联系方式
- 项目信息: 项目识别码, 名称, 描述, 价格, 开始时间, 时长, 项目状态, 项目类型
- 时间表: 时间表识别码, 服务商识别码, 时间项
- 审计记录: 记录识别码, 项目信息, 时间记录, 服务商识别码, 服务商名称, 客户识别码, 客户名称, 服务商联系方式, 客户联系方式
2.3 领域驱动设计
2.3.1 基本架构
| 层次 | 描述 |
|---|---|
| User Interface | 负责界面展示和用户接口 |
| Application | 负责定义业务内容但不包含业务逻辑 |
| Domain | 负责业务逻辑和领域模型的实现,确保业务逻辑不会泄露到其他层次中 |
| Infrastructure | 负责为其他三层提供技术支持,实现其他各层的技术需求 |
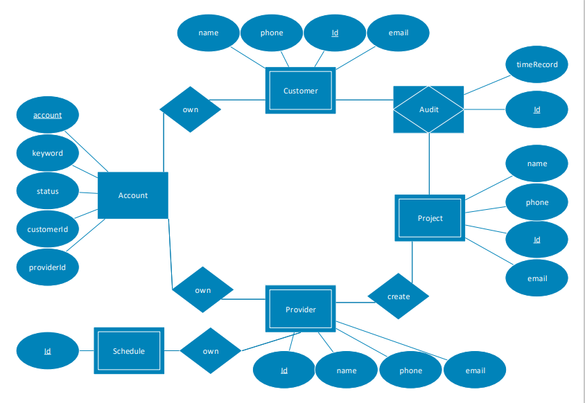
2.3.2 实体定义
- 账户: Account, 负责账户管理有关业务的实体
- 服务商: Provider, 负责服务商有关业务的实体
- 客户: Customer, 负责客户有关业务的实体
- 项目: Project, 负责项目管理有关的实体
- 时间表: Schedule, 负责时间表管理有关的实体
- 审计: Audit, 负责审计管理有关的实体
2.3.3 领域模型

2.4 数据模型
2.4.1 ER图

2.4.2 类图

2.5 功能模型
2.5.1 数据流图

2.5.2 用例图

2.6 数据字典
2.6.1 数据项
| 编号 | 名称 | 描述 | 定义 |
|---|---|---|---|
| 1 | 账户名 | 用于唯一识别账户的一个字符串 | 1{字符}32 |
| 2 | 密码 | 用于验证某个账户名是否合法登陆的一个字符串 | 6{字符}15 |
| 3 | 状态 | 用于描述账户或项目所处状态的一个字符串 | 0{字符}255 |
| 4 | 服务商识别码 | 用于唯一识别某个服务商的一个字符串 | 1{字符}32 |
| 5 | 服务商名称 | 用于称呼某个服务商的一个字符串 | 1{字符}255 |
| 6 | 电话号码 | 用于通信联络的一个字符串 | 8{字符}32 |
| 7 | 邮箱地址 | 用于邮件联络的一个字符串 | 8{字符}32 |
| 8 | 开始时间 | 记录某个时间点的一个字符串 | {字符}18 |
| 9 | 结束时间 | 记录某个时间点的一个字符串 | {字符}18 |
| 10 | 项目识别码 | 用于唯一识别某个项目的一个字符串 | 1{字符}32 |
| 11 | 项目名称 | 用于称呼某个项目的一个字符串 | 1{字符}255 |
| 12 | 时长 | 用于记录活动时间长度的一个数字 | 数字 |
| 13 | 客户识别码 | 用于唯一识别某个客户的一个字符串 | 1{字符}32 |
| 14 | 审计识别码 | 用于唯一识别某个审计记录的一个字符串 | 1{字符}32 |
| 15 | 时间记录 | 用于记录某个时间点的一个字符串 | {字符}18 |
| 16 | 价格 | 用于表示花费多少的一个浮点数 | |
| 17 | 时间表识别码 | 用于唯一识别某个时间表的一个字符串 | 1{字符}32 |
2.6.2 数据流
| 编号 | 名称 | 定义 | 流向 |
|---|---|---|---|
| 1 | 账户名,密码 | 账户名+密码 | 从界面流向账户管理 |
| 2 | 账户数据 | 账户名+密码+状态+服务商识别码+客户识别码+电话号码+邮箱地址 | 从数据库流向账户管理,从账户管理流向数据库 |
| 3 | 服务商登入请求 | 账户名+状态+服务商识别码 | 从账户管理流向服务商管理 |
| 4 | 客户登入请求 | 账户名+状态+客户识别码 | 从账户管理流向客户管理 |
| 5 | 管理请求 | 识别码+状态+电话号码+邮箱地址 | 从服务商管理流向数据库,从数据库流向服务商管理,从客户管理流向数据库,从数据库流向客户管理 |
| 6 | 审计查询请求 | 客户识别码+项目识别码 | 从客户管理流向审计管理 |
| 7 | 审计数据 | 客户识别码+服务商识别码+审计识别码+时间记录 | 从审计管理流向数据库,从数据库流向审计管理 |
| 8 | 创建请求 | 服务商识别码+项目名称+时长+价格 | 从服务商管理流向项目管理 |
| 9 | 购买请求 | 客户识别码+项目识别码 | 从客户管理流向项目管理 |
| 10 | 项目购买记录 | 客户识别码+项目识别码+时间记录 | 从项目管理流向审计管理 |
| 11 | 查询要求 | 服务商识别码 | 从项目管理流向时间表管理 |
| 12 | 项目数据 | 服务商识别码+项目识别码+时长+价格+电话号码+邮箱地址 | 从项目管理流向数据库,从数据库流向项目管理 |
| 13 | 时间表数据 | 时间表识别码+时间记录+服务商识别码 | 从时间表管理流向数据库,从数据库流向时间表管理 |
| 14 | 注销请求 | 账户名+密码 | 从账户管理流向退出接口 |
2.6.3 数据存储
| 编号 | 名称 | 定义 |
|---|---|---|
| 1 | 账户数据 | 账户名+密码+状态+客户识别码+服务商识别码 |
| 2 | 服务商数据 | 服务商识别码+服务商名称+电话号码+邮箱地址 |
| 3 | 项目数据 | 项目识别码+项目名称+价格+时长+状态 |
| 4 | 客户数据 | 客户识别码+客户名称+电话号码+邮箱地址 |
| 5 | 时间表数据 | 时间表识别码+开始时间+结束时间 |
| 6 | 审计数据 | 审计识别码+数据记录 |
3. 隐性需求
3.1 性能需求
- 能够同时支持上百名用户的请求
- 请求响应时间不超过3秒
3.2 安全需求
- 权限控制
- 数据备份
- 加密处理
3.3 环境需求
- 客户端:
- 操作系统: Windows
- 浏览器: Microsoft Edge, Chrome, Firefox等主流浏览器
- 服务器:
- 操作系统: Ubuntu
- 应用服务器: Apache
- web框架: Django
- 数据库系统: MySQL
4. 系统设计
4.1 总体设计
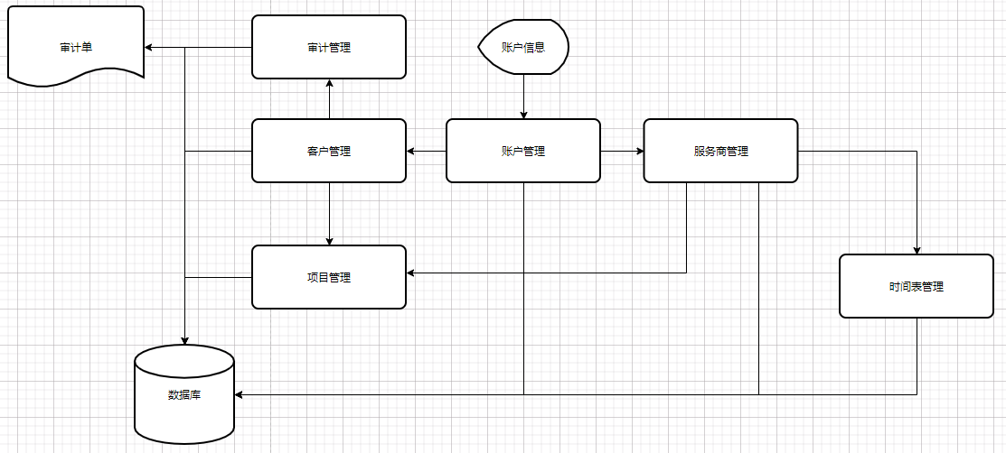
4.1.1 系统流程图

4.1.2 物理清单
- 服务器一台
- 打印机一台
- 计算机一台
- 数据库一个
- 程序六个:
- 账户管理系统
- 客户管理系统
- 服务商管理系统
- 项目管理系统
- 审计管理系统
- 时间表管理系统
4.2 详细设计
4.2.1 层次图

项目安排表
1. 安排表
| 任务名称 | 预计时长 | 预计开始时间 | 预计结束时间 | 矫正后时长 | 矫正后开始时间 | 矫正后结束时间 |
|---|---|---|---|---|---|---|
| 需求获取 | 5个工作日 | 2021/4/23 | 2021/4/27 | 5个工作日 | 2021/4/23 | 2021/4/27 |
| 需求分析 | 3个工作日 | 2021/4/28 | 2021/4/30 | 3个工作日 | 2021/4/28 | 2021/4/30 |
| 撰写需求规格说明书 | 2个工作日 | 2021/5/1 | 2021/5/2 | 2个工作日 | 2021/5/1 | 2021/5/2 |
| 需求验证 | 2个工作日 | 2021/5/3 | 2021/5/4 | 2个工作日 | 2021/5/3 | 2021/5/4 |
| 总体设计 | 5个工作日 | 2021/5/5 | 2021/5/9 | 4个工作日 | 2021/5/5 | 2021/5/8 |
| 详细设计 | 7个工作日 | 2021/5/10 | 2021/5/16 | 6个工作日 | 2021/5/9 | 2021/5/14 |
| 编码 | 15个工作日 | 2021/5/17 | 2021/5/31 | 12个工作日 | 2021/5/15 | 2021/5/26 |
| 单元测试 | 5个工作日 | 2021/6/1 | 2021/6/5 | 5个工作日 | 2021/5/27 | 2021/5/31 |
| 集成测试 | 3个工作日 | 2021/6/6 | 2021/6/8 | 3个工作日 | 2021/6/1 | 2021/6/3 |
| 系统测试 | 2个工作日 | 2021/6/9 | 2021/6/10 | 2个工作日 | 2021/6/4 | 2021/6/5 |
| 验收测试 | 2个工作日 | 2021/6/11 | 2021/6/12 | 2个工作日 | 2021/6/6 | 2021/6/7 |
2. 矫正计算方法
- 需求获取,需求分析,撰写需求规格说明书,需求验证,测试和验收等阶段的所需时间和原计划差异不大,按100%来计算
- 设计和编码阶段可以套用已有设计模式和开发框架,故花费时间比原计划有所减少
Git连接
Issues截图

博客后台截图

浙公网安备 33010602011771号