java基础-03-集合
java结合框架

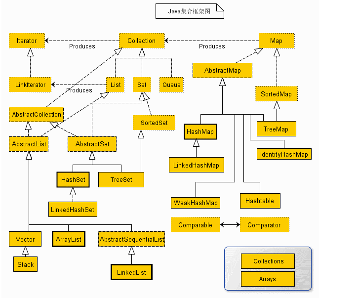
Java 集合框架主要包括两种类型的容器,一种是集合(Collection),存储一个元素集合,另一种是图(Map),存储键/值对映射。Collection 接口又有 3 种子类型, List、Set 和 Queue,再下面是一些抽象类,最后是具体实现类,常用的有 ArrayList、LinkedList、HashSet、LinkedHashSet、HashMap、LinkedHashMap 等等。
集合接口
| 序号 | 接口描述 |
|---|---|
| 1 | Collection 接口 Collection 是最基本的集合接口,一个 Collection 代表一组 Object,即 Collection 的元素, Java不提供直接继承自Collection的类,只提供继承于的子接口(如List和set)。 Collection 接口存储一组不唯一,无序的对象。 |
| 2 | List 接口 List接口是一个有序的 Collection,使用此接口能够精确的控制每个元素插入的位置,能够通过索引(元素在List中位置,类似于数组的下标)来访问List中的元素,第一个元素的索引为 0,而且允许有相同的元素。 List 接口存储一组不唯一,有序(插入顺序)的对象。 |
| 3 | Set Set 具有与 Collection 完全一样的接口,只是行为上不同,Set 不保存重复的元素。 Set 接口存储一组唯一,无序的对象。 |
| 4 | SortedSet 继承于Set保存有序的集合。 |
| 5 | Map Map 接口存储一组键值对象,提供key(键)到value(值)的映射。 |
| 6 | Map.Entry 描述在一个Map中的一个元素(键/值对)。是一个 Map 的内部接口。 |
| 7 | SortedMap 继承于 Map,使 Key 保持在升序排列。 |
| 8 | Enumeration 这是一个传统的接口和定义的方法,通过它可以枚举(一次获得一个)对象集合中的元素。这个传统接口已被迭代器取代。 |
集合实现类(集合类)
| 序号 | 类描述 |
|---|---|
| 1 | AbstractCollection 实现了大部分的集合接口。 |
| 2 | AbstractList 继承于AbstractCollection 并且实现了大部分List接口。 |
| 3 | AbstractSequentialList 继承于 AbstractList ,提供了对数据元素的链式访问而不是随机访问。 |
| 4 | LinkedList 该类实现了List接口,允许有null(空)元素。主要用于创建链表数据结构,该类没有同步方法,如果多个线程同时访问一个List,则必须自己实现访问同步,解决方法就是在创建List时候构造一个同步的List。例如: List list=Collections.synchronizedList(newLinkedList(...));
LinkedList 查找效率低。 |
| 5 | ArrayList 该类也是实现了List的接口,实现了可变大小的数组,随机访问和遍历元素时,提供更好的性能。该类也是非同步的,在多线程的情况下不要使用。ArrayList 增长当前长度的50%,插入删除效率低。 |
| 6 | AbstractSet 继承于AbstractCollection 并且实现了大部分Set接口。 |
| 7 | HashSet 该类实现了Set接口,不允许出现重复元素,不保证集合中元素的顺序,允许包含值为null的元素,但最多只能一个。 |
| 8 | LinkedHashSet 具有可预知迭代顺序的 Set 接口的哈希表和链接列表实现。 |
| 9 | TreeSet 该类实现了Set接口,可以实现排序等功能。 |
| 10 | AbstractMap 实现了大部分的Map接口。 |
| 11 | HashMap HashMap 是一个散列表,它存储的内容是键值对(key-value)映射。 该类实现了Map接口,根据键的HashCode值存储数据,具有很快的访问速度,最多允许一条记录的键为null,不支持线程同步。 |
| 12 | TreeMap 继承了AbstractMap,并且使用一颗树。 |
| 13 | WeakHashMap 继承AbstractMap类,使用弱密钥的哈希表。 |
| 14 | LinkedHashMap 继承于HashMap,使用元素的自然顺序对元素进行排序. |
| 15 | IdentityHashMap 继承AbstractMap类,比较文档时使用引用相等。 |
遍历map: 容量大时 System.out.println("通过Map.entrySet遍历key和value"); for (Map.Entry<String, String> entry : map.entrySet()) { System.out.println("key= " + entry.getKey() + " and value= " + entry.getValue()); }
具体集合的常用方法
1 ArrayList
| 方法 | 描述 |
|---|---|
| add() | 将元素插入到指定位置的 arraylist 中 |
| addAll() | 添加集合中的所有元素到 arraylist 中 |
| clear() | 删除 arraylist 中的所有元素 |
| clone() | 复制一份 arraylist |
| contains() | 判断元素是否在 arraylist |
| get() | 通过索引值获取 arraylist 中的元素 |
| indexOf() | 返回 arraylist 中元素的索引值 |
| removeAll() | 删除存在于指定集合中的 arraylist 里的所有元素 |
| remove() | 删除 arraylist 里的单个元素 |
| size() | 返回 arraylist 里元素数量 |
| isEmpty() | 判断 arraylist 是否为空 |
| subList() | 截取部分 arraylist 的元素 |
| set() | 替换 arraylist 中指定索引的元素 |
| sort() | 对 arraylist 元素进行排序 |
| toArray() | 将 arraylist 转换为数组 |
| toString() | 将 arraylist 转换为字符串 |
| ensureCapacity() | 设置指定容量大小的 arraylist |
| lastIndexOf() | 返回指定元素在 arraylist 中最后一次出现的位置 |
| retainAll() | 保留 arraylist 中在指定集合中也存在的那些元素 |
| containsAll() | 查看 arraylist 是否包含指定集合中的所有元素 |
| trimToSize() | 将 arraylist 中的容量调整为数组中的元素个数 |
| removeRange() | 删除 arraylist 中指定索引之间存在的元素 |
| replaceAll() | 将给定的操作内容替换掉数组中每一个元素 |
| removeIf() | 删除所有满足特定条件的 arraylist 元素 |
| forEach() | 遍历 arraylist 中每一个元素并执行特定操作 |
2 LinkedList
链表(Linked list)是一种常见的基础数据结构,是一种线性表,但是并不会按线性的顺序存储数据,而是在每一个节点里存到下一个节点的地址。
| 方法 | 描述 |
|---|---|
| public boolean add(E e) | 链表末尾添加元素,返回是否成功,成功为 true,失败为 false。 |
| public void add(int index, E element) | 向指定位置插入元素。 |
| public boolean addAll(Collection c) | 将一个集合的所有元素添加到链表后面,返回是否成功,成功为 true,失败为 false。 |
| public boolean addAll(int index, Collection c) | 将一个集合的所有元素添加到链表的指定位置后面,返回是否成功,成功为 true,失败为 false。 |
| public void addFirst(E e) | 元素添加到头部。 |
| public void addLast(E e) | 元素添加到尾部。 |
| public boolean offer(E e) | 向链表末尾添加元素,返回是否成功,成功为 true,失败为 false。 |
| public boolean offerFirst(E e) | 头部插入元素,返回是否成功,成功为 true,失败为 false。 |
| public boolean offerLast(E e) | 尾部插入元素,返回是否成功,成功为 true,失败为 false。 |
| public void clear() | 清空链表。 |
| public E removeFirst() | 删除并返回第一个元素。 |
| public E removeLast() | 删除并返回最后一个元素。 |
| public boolean remove(Object o) | 删除某一元素,返回是否成功,成功为 true,失败为 false。 |
| public E remove(int index) | 删除指定位置的元素。 |
| public E poll() | 删除并返回第一个元素。 |
| public E remove() | 删除并返回第一个元素。 |
| public boolean contains(Object o) | 判断是否含有某一元素。 |
| public E get(int index) | 返回指定位置的元素。 |
| public E getFirst() | 返回第一个元素。 |
| public E getLast() | 返回最后一个元素。 |
| public int indexOf(Object o) | 查找指定元素从前往后第一次出现的索引。 |
| public int lastIndexOf(Object o) | 查找指定元素最后一次出现的索引。 |
| public E peek() | 返回第一个元素。 |
| public E element() | 返回第一个元素。 |
| public E peekFirst() | 返回头部元素。 |
| public E peekLast() | 返回尾部元素。 |
| public E set(int index, E element) | 设置指定位置的元素。 |
| public Object clone() | 克隆该列表。 |
| public Iterator descendingIterator() | 返回倒序迭代器。 |
| public int size() | 返回链表元素个数。 |
| public ListIterator listIterator(int index) | 返回从指定位置开始到末尾的迭代器。 |
| public Object[] toArray() | 返回一个由链表元素组成的数组。 |
| public T[] toArray(T[] a) | 返回一个由链表元素转换类型而成的数组。 |
3 HashSet
HashSet 基于 HashMap 来实现的,是一个不允许有重复元素的集合,允许null值,无序,非线程安全
| 变量和类型 | 方法 | 描述 |
|---|---|---|
boolean |
add(E e) |
如果指定的元素尚不存在,则将其添加到此集合中。
|
void |
clear() |
从该集中删除所有元素。
|
Object |
clone() |
返回此
HashSet实例的浅表副本:未克隆元素本身。 |
boolean |
contains(Object o) |
如果此set包含指定的元素,则返回
true 。 |
boolean |
isEmpty() |
如果此集合不包含任何元素,则返回
true 。 |
Iterator<E> |
iterator() |
返回此set中元素的迭代器。
|
boolean |
remove(Object o) |
如果存在,则从该集合中移除指定的元素。
|
int |
size() |
返回此集合中的元素数(基数)。
|
Spliterator<E> |
spliterator() |
在此集合中的元素上创建late-binding和失败快速
Spliterator 。 |
4 HashMap
HashMap 是一个散列表,它存储的内容是键值对(key-value)映射。
HashMap 实现了 Map 接口,根据键的 HashCode 值存储数据,具有很快的访问速度,最多允许一条记录的键为 null,不支持线程同步。
HashMap 是无序的,即不会记录插入的顺序。
void |
clear() |
从此映射中删除所有映射。
|
|---|---|---|
Object |
clone() |
返回此
HashMap实例的浅表副本:未克隆键和值本身。 |
V |
compute(K key, BiFunction<? super K,? super V,? extends V> remappingFunction) |
尝试计算指定键及其当前映射值的映射(如果没有当前映射,
null )。 |
V |
computeIfAbsent(K key, Function<? super K,? extends V> mappingFunction) |
如果指定的键尚未与值关联(或映射到
null ),则尝试使用给定的映射函数计算其值并将其输入此映射,除非 null 。 |
V |
computeIfPresent(K key, BiFunction<? super K,? super V,? extends V> remappingFunction) |
如果指定键的值存在且为非null,则尝试在给定键及其当前映射值的情况下计算新映射。
|
boolean |
containsKey(Object key) |
如果此映射包含指定键的映射,则返回
true 。 |
boolean |
containsValue(Object value) |
如果此映射将一个或多个键映射到指定值,则返回
true 。 |
Set<Map.Entry<K,V>> |
entrySet() |
返回此映射中包含的映射的
Set视图。 |
V |
get(Object key) |
返回指定键映射到的值,如果此映射不包含键的映射,则返回
null 。 |
boolean |
isEmpty() |
如果此映射不包含键 - 值映射,则返回
true 。 |
Set<K> |
keySet() |
返回此映射中包含的键的
Set视图。 |
V |
merge(K key, V value, BiFunction<? super V,? super V,? extends V> remappingFunction) |
如果指定的键尚未与值关联或与null关联,则将其与给定的非空值关联。
|
V |
put(K key, V value) |
将指定的值与此映射中的指定键相关联。
|
void |
putAll(Map<? extends K,? extends V> m) |
将指定映射中的所有映射复制到此映射。
|
V |
remove(Object key) |
从此映射中删除指定键的映射(如果存在)。
|
int |
size() |
返回此映射中键 - 值映射的数量。
|
Collection<V> |
values() |
返回此映射中包含的值的
Collection视图。 |

浙公网安备 33010602011771号