初识C++04:多态和虚函数
多态和虚函数
多态和虚函数的快速认知
相信看完上个笔记应该知道:通过基类指针只能访问派生类的成员变量,但是不能访问派生类的成员函数,因为调用函数是通过对象类型去调用的,而不是通过指针;
例子:
#include <iostream>
using namespace std;
//基类People
class People{
public:
People(char *name, int age);
void display();
protected:
char *m_name;
int m_age;
};
People::People(char *name, int age): m_name(name), m_age(age){}
void People::display(){
cout<<m_name<<"今年"<<m_age<<"岁了,是个无业游民。"<<endl;
}
//派生类Teacher
class Teacher: public People{
public:
Teacher(char *name, int age, int salary);
void display();
private:
int m_salary;
};
Teacher::Teacher(char *name, int age, int salary): People(name, age), m_salary(salary){}
void Teacher::display(){
cout<<m_name<<"今年"<<m_age<<"岁了,是一名教师,每月有"<<m_salary<<"元的收入。"<<endl;
}
int main(){
People *p = new People("王志刚", 23);
p -> display();
p = new Teacher("赵宏佳", 45, 8200);
p -> display();
return 0;
}

我们肯定想要调用Teacher的函数,而结果都是调用了People,不符合我们的预期,老师也变成了无业游民。
为了解决这个问题,让基类指针能够访问派生类的成员函数,C++增加了虚函数(Virtual Function)。使用虚函数非常简单,只需要在函数声明前面增加 virtual 关键字。
重点!!!:基类指针指向基类对象时可以使用基类的成员(包括成员函数和成员变量),有了虚函数,指向派生类对象时就使用派生类的成员(包括成员函数(必须是基类有的虚函数)和成员变量)。换句话说,基类指针可以按照基类的方式来做事,也可以按照派生类的方式来做事,它有多种形态,或者说有多种表现方式,我们将这种现象称为多态(Polymorphism)。
C++中虚函数的唯一用处就是构成多态。
C++提供多态的目的是:可以通过基类指针对所有派生类(包括直接派生和间接派生)的成员变量和成员函数进行“全方位”的访问,尤其是成员函数。如果没有多态,我们只能访问成员变量。
例子:
#include <iostream>
using namespace std;
//军队
class Troops{
public:
virtual void fight(){ cout<<"Strike back!"<<endl; }
};
//陆军
class Army: public Troops{
public:
void fight(){ cout<<"--Army is fighting!"<<endl; }
};
//99A主战坦克
class _99A: public Army{
public:
void fight(){ cout<<"----99A(Tank) is fighting!"<<endl; }
};
//武直10武装直升机
class WZ_10: public Army{
public:
void fight(){ cout<<"----WZ-10(Helicopter) is fighting!"<<endl; }
};
//长剑10巡航导弹
class CJ_10: public Army{
public:
void fight(){ cout<<"----CJ-10(Missile) is fighting!"<<endl; }
};
//空军
class AirForce: public Troops{
public:
void fight(){ cout<<"--AirForce is fighting!"<<endl; }
};
//J-20隐形歼击机
class J_20: public AirForce{
public:
void fight(){ cout<<"----J-20(Fighter Plane) is fighting!"<<endl; }
};
//CH5无人机
class CH_5: public AirForce{
public:
void fight(){ cout<<"----CH-5(UAV) is fighting!"<<endl; }
};
//轰6K轰炸机
class H_6K: public AirForce{
public:
void fight(){ cout<<"----H-6K(Bomber) is fighting!"<<endl; }
};
int main(){
Troops *p = new Troops;
p ->fight();
//陆军
p = new Army;
p ->fight();
p = new _99A;
p -> fight();
p = new WZ_10;
p -> fight();
p = new CJ_10;
p -> fight();
//空军
p = new AirForce;
p -> fight();
p = new J_20;
p -> fight();
p = new CH_5;
p -> fight();
p = new H_6K;
p -> fight();
return 0;
}

这个例子中的派生类比较多,如果不使用多态,那么就需要定义多个指针变量,很容易造成混乱;而有了多态,只需要一个指针变量 p 就可以调用所有派生类的虚函数,非常灵活;
引用能不能实现多态?答案是肯定的,因为引用的本质就是指针,只不过引用不如指针灵活,因为引用只能指代固定的对象,在多态性方面缺乏表现力,所以以后我们再谈及多态时一般是说指针。
虚函数注意事项以及构成多态的条件
虚函数的注意事项:
- 只需要在虚函数的声明处加上 virtual 关键字,函数定义处可以加也可以不加
- 为了方便,你可以只将基类中的函数声明为虚函数,这样所有派生类中具有遮蔽关系的同名函数都将自动成为虚函数
- 当在基类中定义了虚函数时,如果派生类没有定义新的函数来遮蔽此函数,那么将使用基类的虚函数
- 只有派生类的虚函数覆盖基类的虚函数(函数原型相同)才能构成多态(通过基类指针访问派生类函数)。例如基类虚函数的原型为
virtual void func();,派生类虚函数的原型为virtual void func(int);两者的函数原型是不同的!!! - 构造函数不能是虚函数。对于基类的构造函数,它仅仅是在派生类构造函数中被调用,这种机制不同于继承。也就是说,派生类不继承基类的构造函数,将构造函数声明为虚函数没有什么意义
- 析构函数可以声明为虚函数,而且有时候必须要声明为虚函数
构成多态的条件:
①必须存在继承 ②继承关系中有同名同类型的虚函数 ③通过基类指针调用虚函数;
例子:
#include <iostream>
using namespace std;
//基类Base
class Base{
public:
virtual void func();
virtual void func(int);
};
void Base::func(){
cout<<"void Base::func()"<<endl;
}
void Base::func(int n){
cout<<"void Base::func(int)"<<endl;
}
//派生类Derived
class Derived: public Base{
public:
void func();
void func(char *);
};
void Derived::func(){
cout<<"void Derived::func()"<<endl;
}
void Derived::func(char *str){
cout<<"void Derived::func(char *)"<<endl;
}
int main(){
Base *p = new Derived();
p -> func(); //输出void Derived::func()
p -> func(10); //输出void Base::func(int)
p -> func("http://c.biancheng.net"); //compile error
return 0;
}
什么时候声明为虚函数:首先看成员函数所在的类是否会作为基类,然后看成员函数在类的继承后有无可能被更改功能。都符合就声明为虚函数;
虚析构函数的必要性
构造函数不能是虚函数,因为派生类不能继承基类的构造函数,将构造函数声明为虚函数没有意义。这是原因之一;
另外还有一个原因:C++ 中的构造函数用于在创建对象时进行初始化工作,在执行构造函数之前对象尚未创建完成,虚函数表(下面会说是什么)尚不存在,也没有指向虚函数表的指针,所以此时无法查询虚函数表,也就不知道要调用哪一个构造函数。
然而,析构函数非常有必要写为虚函数,看看不写虚函数的结果:
#include <iostream>
using namespace std;
//基类
class Base{
public:
Base();
~Base();
protected:
char *str;
};
Base::Base(){
str = new char[100];
cout<<"Base constructor"<<endl;
}
Base::~Base(){
delete[] str;
cout<<"Base destructor"<<endl;
}
//派生类
class Derived: public Base{
public:
Derived();
~Derived();
private:
char *name;
};
Derived::Derived(){
name = new char[100];
cout<<"Derived constructor"<<endl;
}
Derived::~Derived(){
delete[] name;
cout<<"Derived destructor"<<endl;
}
int main(){
Base *pb = new Derived();
delete pb;
cout<<"-------------------"<<endl;
Derived *pd = new Derived();
delete pd;
return 0;
}

第一个问题:为什么delete掉Base的指针pd的时候,只调用Base的析构,不用Derived的析构函数呢?
因为这里析构函数不是虚函数,用delete的时候,调用哪里的函数看指针的类型;因为是Base所以调用Base的虚函数;
第二个问题:为什么delete掉Derived的指针pd,基类和派生类的析构都调用了?
在执行派生类的析构函数的过程中,又会调用基类的析构函数。派生类析构函数始终会调用基类的析构函数,并且这个过程是隐式完成的(在构造函数篇有说明);
所以就是说:当基类指针指向派生类的时候,只要可以调用派生类的析构函数,delete的时候就会调用派生类和基类的析构函数;这不就是可以直接采用虚函数嘛!!!
更改代码Base:
class Base{
public:
Base();
virtual ~Base();
protected:
char *str;
};

在本例中,不调用派生类的析构函数会导致 name 指向的 100 个 char 类型的内存空间得不到释放;除非程序运行结束由操作系统回收,否则就再也没有机会释放这些内存。这是典型的内存泄露。
也就是说,部分情况下都应该将基类的析构函数声明为虚函数,否则会有内存泄漏的风险。
纯虚函数和抽象类
在C++中,可以将虚函数声明为纯虚函数,语法格式为:
virtual 返回值类型 函数名 (函数参数) = 0;
最后的
=0并不表示函数返回值为0,它只起形式上的作用,告诉编译系统“这是纯虚函数”。
纯虚函数没有函数体,只有函数声明,在虚函数声明的结尾加上=0,表明此函数为纯虚函数。
包含纯虚函数的类称为抽象类,抽象类有纯虚函数(不完整的函数),不可以被实例化;派生类必须实现纯虚函数,才能被实例化;
例子:
#include <iostream>
using namespace std;
//线
class Line{
public:
Line(float len);
virtual float area() = 0;
virtual float volume() = 0;
protected:
float m_len;
};
Line::Line(float len): m_len(len){ }
//矩形
class Rec: public Line{
public:
Rec(float len, float width);
float area();
protected:
float m_width;
};
Rec::Rec(float len, float width): Line(len), m_width(width){ }
float Rec::area(){ return m_len * m_width; }
//长方体
class Cuboid: public Rec{
public:
Cuboid(float len, float width, float height);
float area();
float volume();
protected:
float m_height;
};
Cuboid::Cuboid(float len, float width, float height): Rec(len, width), m_height(height){ }
float Cuboid::area(){ return 2 * ( m_len*m_width + m_len*m_height + m_width*m_height); }
float Cuboid::volume(){ return m_len * m_width * m_height; }
//正方体
class Cube: public Cuboid{
public:
Cube(float len);
float area();
float volume();
};
Cube::Cube(float len): Cuboid(len, len, len){ }
float Cube::area(){ return 6 * m_len * m_len; }
float Cube::volume(){ return m_len * m_len * m_len; }
int main(){
Line *p = new Cuboid(10, 20, 30);
cout<<"The area of Cuboid is "<<p->area()<<endl;
cout<<"The volume of Cuboid is "<<p->volume()<<endl;
p = new Cube(15);
cout<<"The area of Cube is "<<p->area()<<endl;
cout<<"The volume of Cube is "<<p->volume()<<endl;
return 0;
}

可以发现,Line 类表示“线”,没有面积和体积,但它仍然定义了 area() 和 volume() 两个纯虚函数。这样的用意很明显:Line 类不需要被实例化,但是它为派生类提供了“约束条件”,派生类必须要实现这两个函数,完成计算面积和体积的功能,否则就不能实例化。
在实际开发中,你可以定义一个抽象基类,只完成部分功能,未完成的功能交给派生类去实现(谁派生谁实现)。这部分未完成的功能,往往是基类不需要的,或者在基类中无法实现的。虽然抽象基类没有完成,但是却强制要求派生类完成,这就是抽象基类的“霸王条款”。
抽象基类除了约束派生类的功能,还可以实现多态。指针 p 的类型是 Line,但是它却可以访问派生类中的 area() 和 volume() 函数,正是由于在 Line 类中将这两个函数定义为纯虚函数;如果不这样做,这将跑不起来。这或许才是C++提供纯虚函数的主要目的。
纯虚函数的两个注意点:
- 一个纯虚函数就可以使类成为抽象基类,但是抽象基类中除了包含纯虚函数外,还可以包含其它的成员函数(虚函数或普通函数)和成员变量。
- 只有类中的虚函数才能被声明为纯虚函数,普通成员函数和顶层函数均不能声明为纯虚函数。
虚函数表,直戳动态的实现方式
再次说明:
当通过指针访问类的成员函数时:
- 如果该函数是非虚函数,那么编译器会根据指针的类型找到该函数;也就是说,指针是哪个类的类型就调用哪个类的函数。其原理已在《C++函数编译原理和成员函数的实现》中讲到。
- 如果该函数是虚函数,并且派生类有同名的函数遮蔽它,那么编译器会根据指针的指向找到该函数;也就是说,指针指向的对象属于哪个类就调用哪个类的函数。这就是多态。
指针指向对象可以找到虚函数原因:创建对象时额外增加虚函数表
如果一个类包含了虚函数,那么在创建该类的对象时就会额外地增加一个数组,数组中的每一个元素都是虚函数的入口地址。不过数组和对象是分开存储的,为了将对象和数组关联起来,编译器还要在对象中安插一个指针,指向数组的起始位置。这里的数组就是虚函数表(Virtual function table),简写为vtable。
例子:
#include <iostream>
#include <string>
using namespace std;
//People类
class People{
public:
People(string name, int age);
public:
virtual void display();
virtual void eating();
protected:
string m_name;
int m_age;
};
People::People(string name, int age): m_name(name), m_age(age){ }
void People::display(){
cout<<"Class People:"<<m_name<<"今年"<<m_age<<"岁了。"<<endl;
}
void People::eating(){
cout<<"Class People:我正在吃饭,请不要跟我说话..."<<endl;
}
//Student类
class Student: public People{
public:
Student(string name, int age, float score);
public:
virtual void display();
virtual void examing();
protected:
float m_score;
};
Student::Student(string name, int age, float score):
People(name, age), m_score(score){ }
void Student::display(){
cout<<"Class Student:"<<m_name<<"今年"<<m_age<<"岁了,考了"<<m_score<<"分。"<<endl;
}
void Student::examing(){
cout<<"Class Student:"<<m_name<<"正在考试,请不要打扰T啊!"<<endl;
}
//Senior类
class Senior: public Student{
public:
Senior(string name, int age, float score, bool hasJob);
public:
virtual void display();
virtual void partying();
private:
bool m_hasJob;
};
Senior::Senior(string name, int age, float score, bool hasJob):
Student(name, age, score), m_hasJob(hasJob){ }
void Senior::display(){
if(m_hasJob){
cout<<"Class Senior:"<<m_name<<"以"<<m_score<<"的成绩从大学毕业了,并且顺利找到了工作,Ta今年"<<m_age<<"岁。"<<endl;
}else{
cout<<"Class Senior:"<<m_name<<"以"<<m_score<<"的成绩从大学毕业了,不过找工作不顺利,Ta今年"<<m_age<<"岁。"<<endl;
}
}
void Senior::partying(){
cout<<"Class Senior:快毕业了,大家都在吃散伙饭..."<<endl;
}
int main(){
People *p = new People("赵红", 29);
p -> display();
p = new Student("王刚", 16, 84.5);
p -> display();
p = new Senior("李智", 22, 92.0, true);
p -> display();
return 0;
}

内存模型:

规律:可以发现基类的虚函数在 vtable 中的索引(下标)是固定的,不会随着继承层次的增加而改变,派生类新增的虚函数放在 vtable 的最后。如果派生类有同名的虚函数遮蔽(覆盖)了基类的虚函数,那么将使用派生类的虚函数替换基类的虚函数。
指针原理:
当通过指针调用虚函数时,先根据指针找到 vfptr,再根据 vfptr 找到虚函数的入口地址。以虚函数 display() 为例,它在 vtable 中的索引为 0,通过 p 调用时:
p -> display();
编译器内部会发生类似下面的转换:
( *( *(p+0) + 0 ) )(p);
下面我们一步一步来分析这个表达式:
0是 vfptr 在对象中的偏移,p+0是 vfptr 的地址;*(p+0)是 vfptr 的值,而 vfptr 是指向 vtable 的指针,所以*(p+0)也就是 vtable 的地址;- display() 在 vtable 中的索引(下标)是 0,所以
( *(p+0) + 0 )也就是 display() 的地址; - 知道了 display() 的地址,
( *( *(p+0) + 0 ) )(p)也就是对 display() 的调用了,这里的 p 就是传递的实参,它会赋值给 this 指针
转换后的表达式没有用到与 p 的类型有关的信息,只要知道 p 的指向就可以调用函数,这跟名字编码(Name Mangling)算法有着本质上的区别。
typeid运算符:获取类型相关信息
typeid 运算符用来获取一个表达式的类型信息。类型信息对于编程语言非常重要,它描述了数据的各种属性:
- 对于基本类型(int、float 等C++内置类型)的数据,类型信息所包含的内容比较简单,主要是指数据的类型。
- 对于类类型的数据(也就是对象),类型信息是指对象所属的类、所包含的成员、所在的继承关系等
(类型信息是创建数据的模板,数据占用多大内存、能进行什么样的操作、该如何操作等,这些都由它的类型信息决定。)
使用方法:
- typeid( dataType ),dataType时数据类型
- typeid( expression ),expersion是表达式
typeid 会把获取到的类型信息保存到一个 type_info 类型的对象里面,并返回该对象的常引用;当需要具体的类型信息时,可以通过成员函数来提取。typeid 的使用非常灵活,请看下面的例子(只能在 VC(这个下raw_name是不行的)/VS 下运行):
#include <iostream>
#include <typeinfo>
using namespace std;
class Base{ };
struct STU{ };
int main(){
//获取一个普通变量的类型信息
int n = 100;
const type_info &nInfo = typeid(n);
cout<<nInfo.name()<<" | "<<nInfo.raw_name()<<" | "<<nInfo.hash_code()<<endl;
//获取一个字面量的类型信息
const type_info &dInfo = typeid(25.65);
cout<<dInfo.name()<<" | "<<dInfo.raw_name()<<" | "<<dInfo.hash_code()<<endl;
//获取一个对象的类型信息
Base obj;
const type_info &objInfo = typeid(obj);
cout<<objInfo.name()<<" | "<<objInfo.raw_name()<<" | "<<objInfo.hash_code()<<endl;
//获取一个类的类型信息
const type_info &baseInfo = typeid(Base);
cout<<baseInfo.name()<<" | "<<baseInfo.raw_name()<<" | "<<baseInfo.hash_code()<<endl;
//获取一个结构体的类型信息
const type_info &stuInfo = typeid(struct STU);
cout<<stuInfo.name()<<" | "<<stuInfo.raw_name()<<" | "<<stuInfo.hash_code()<<endl;
//获取一个普通类型的类型信息
const type_info &charInfo = typeid(char);
cout<<charInfo.name()<<" | "<<charInfo.raw_name()<<" | "<<charInfo.hash_code()<<endl;
//获取一个表达式的类型信息
const type_info &expInfo = typeid(20 * 45 / 4.5);
cout<<expInfo.name()<<" | "<<expInfo.raw_name()<<" | "<<expInfo.hash_code()<<endl;
return 0;
}

- name() 用来返回类型的名称。
- raw_name() 用来返回名字编码(Name Mangling)算法产生的新名称。关于名字编码的概念,我们已在《C++函数编译原理和成员函数的实现》中讲到。
- hash_code() 用来返回当前类型对应的 hash 值。hash 值是一个可以用来标志当前类型的整数,有点类似学生的学号、公民的身份证号、银行卡号等。不过 hash 值有赖于编译器的实现,在不同的编译器下可能会有不同的整数,但它们都能唯一地标识某个类型。
但是C++ 标准只对 type_info 类做了很有限的规定,不仅成员函数少,功能弱,而且各个平台的实现不一致。例如上面代码中的 name() 函数,nInfo.name()、objInfo.name()在 VC/VS 下的输出结果分别是int和class Base,而在 GCC 下的输出结果分别是i和4Base
C++ 标准规定,type_info 类至少要有如下所示的 4 个 public 属性的成员函数,其他的扩展函数编译器开发者可以自由发:
- 原型:const char* name() const; 返回一个能表示类型名称的字符串,但是每个编译器输出字符串形式可能不同
- 原型:bool before (const type_info& rhs) const;判断一个类是否在另一个类前面
- 原型:bool operator== (const type_info& rhs) const;判断是否相等
- 原型:bool operator!= (const type_info& rhs) const;判断是否不等
大部分情况下我们只是使用重载过的“==”运算符来判断两个类型是否相同。
判断类型的相等性
1)内置类型:
char *str;
int a = 2;
int b = 10;
float f;

(typeid 返回 type_info 对象的引用,而表达式typeid(a) == typeid(b)的结果为 true,可以说明,一个类型不管使用了多少次,编译器都只为它创建一个对象,所有 typeid 都返回这个对象的引用)
2)类的比较:
class Base{};
class Derived: public Base{};
Base obj1;
Base *p1;
Derived obj2;
Derived *p2 = new Derived;
p1 = p2;

表达式typeid(*p1) == typeid(Base)(这个VS中运行不了)和typeid(p1) == typeid(Base*)的结果为 true 可以说明:即使将派生类指针 p2 赋值给基类指针 p1,p1 的类型仍然为 Base*,因为它就是Base *,*然而多态下,如果基类指针赋值派生类, p1 将会是Derived类型,这就涉及到RTTI机制 ,看图:

查看一下type_info类的声明:
查看一下头文件:typeinfo,找到类似:
class type_info {
public:
virtual ~type_info();
int operator==(const type_info& rhs) const;
int operator!=(const type_info& rhs) const;
int before(const type_info& rhs) const;
const char* name() const;
const char* raw_name() const;
private:
void *_m_data;
char _m_d_name[1];
type_info(const type_info& rhs);
type_info& operator=(const type_info& rhs);
};
它的构造函数是 private 属性的,所以不能在代码中直接实例化,只能由编译器在内部实例化(借助友元)。而且还重载了“=”运算符,也是 private 属性的,所以也不能赋值。
RTTI机制(c++运行时类型识别机制)
非多态下在编译期间就能确定一个表达式的类型,但是当存在多态时,有些表达式的类型在编译期间就无法确定了,必须等到程序运行后根据实际的环境来确定。例子:
#include <iostream>
using namespace std;
//基类
class Base{
public:
virtual void func();
protected:
int m_a;
int m_b;
};
void Base::func(){ cout<<"Base"<<endl; }
//派生类
class Derived: public Base{
public:
void func();
private:
int m_c;
};
void Derived::func(){ cout<<"Derived"<<endl; }
int main(){
Base *p;
int n;
cin>>n;
if(n <= 100){
p = new Base();
}else{
p = new Derived();
}
cout<<typeid(*p).name()<<endl;
return 0;
}

基类 Base 包含了一个虚函数,派生类 Derived 又定义了一个原型相同的函数遮蔽了它,这就构成了多态。p 是基类的指针,可以指向基类对象,也可以指向派生类对象;*p表示 p 指向的对象。
该程序下:等到程序真的运行了、用户输入完毕了才能确定*p的类型;
根据前面讲过的知识,C++ 的对象内存模型主要包含了以下几个方面的内容:
- 如果没有虚函数也没有虚继承,那么对象内存模型中只有成员变量。
- 如果类包含了虚函数,那么会额外添加一个虚函数表,并在对象内存中插入一个指针,指向这个虚函数表。
- 如果类包含了虚继承,那么会额外添加一个虚基类表,并在对象内存中插入一个指针,指向这个虚基类表。
现在补充的一点是,如果类包含了虚函数,那么该类的对象内存中还会额外增加类型信息,也即 type_info 对象。以上面的代码为例,Base 和 Derived 的对象内存模型如下图所示:

编译器会在虚函数表 vftable 的开头插入一个指针(编译器编译阶段做的事情一),指向当前类对应的 type_info 对象。当程序在运行阶段获取类型信息时,可以通过对象指针 p 找到虚函数表指针 vfptr,再通过 vfptr 找到 type_info 对象的指针,进而取得类型信息。(编译器编译阶段做的事情二)转换过程:
* ( *(p->vfptr )- 1) (表达式不一定对,能理解即可!)
运行后,不管 p 指向 Base 类对象还是指向 Derived 类对象,只要执行这条语句就可以取得 type_info 对象;这样做虽然会占用更多的内存,效率也降低了,但是目前也没有更优解法。
这种在程序运行后确定对象的类型信息的机制称为运行时类型识别(RTTI)
C++静态绑定和动态绑定
彻底理解多态,需要了解静态和动态绑定;
CPU 访问内存时需要的是地址,而不是变量名和函数名!变量名和函数名只是地址的一种助记符,当源文件被编译和链接成可执行程序后,它们都会被替换成地址。编译和链接过程的一项重要任务就是找到这些名称所对应的地址。
如c = a + b, 假设变量 a、b、c 在内存中的地址分别是0X1000、0X2000、0X3000,那表达式就是0X3000 = (0X1000) + (0X2000);(其中 () 为取值操作 )
我们将变量名和函数名统称为符号(Symbol),找到符号对应的地址的过程叫做符号绑定;
函数绑定:
函数体是内存中的一个代码段,函数名就表示该代码段的首地址。找到函数名对应的地址,然后将函数调用处用该地址替换,这称为函数绑定。
一般情况下,在编译期间(包括链接期间)就能找到函数名对应的地址,完成函数的绑定,程序运行后直接使用这个地址即可。这称为静态绑定(Static binding)。
但是有时候在编译期间想尽所有办法都不能确定使用哪个函数,必须要等到程序运行后根据具体的环境或者用户操作才能决定。这称为动态绑定(dynamic binding)。
比如多态下函数的选择,不知道指针具体指向哪个对象,就不知道执行哪个具体函数;例如:
上节写的,通过p -> display();语句调用 display() 函数时会转换为下面的表达式:
( *( *(p+0) + 0 ) )(p);
这里的 p 有可能指向 People 类的对象,也可能指向 Student 或 Senior 类的对象,编译器不能提前假设 p 指向哪个对象,也就不能确定调用哪个函数,所以编译器干脆不管了,p 爱指向哪个对象就指向哪个对象,等到程序运行后执行一下这个表达式自然就知道了。
在多态下,即使是确定的对象,p = new Senior("李智", 22, 92.0, true);但是都会动态绑定,要考虑所有情况,多态下很多都是运行到一定地方才知道结果的,比如:
int n;
cin>>n;
if(n > 100){
p = new Student("王刚", 16, 84.5);
}else{
p = new Senior("李智", 22, 92.0, true);
}
p -> display();
这种情况下是不可以静态绑定的,所以为了统一,不处理那么复杂的情况,统一使用动态绑定;
动态绑定的本质:编译器在编译期间不能确定指针指向哪个对象,只能等到程序运行后根据具体的情况再决定。
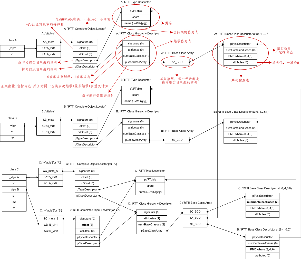
C++中RTTI机制下的对象内存模型
除了 typeid 运算符,dynamic_cast 运算符和异常处理也依赖于 RTTI 机制,并且要能够通过派生类获取基类的信息,或者说要能够判断一个类是否是另一个类的基类,这样上节讲到的内存模型就不够用了,我们必须要在基类和派生类之间再增加一条绳索,把它们连接起来,形成一条通路,让程序在各个对象之间游走。在面向对象的编程语言中,我们称此为继承链(Inheritance Chain)
在 C/C++ 中,变量、函数参数、函数返回值等在定义时都必须显式地指明类型,并且一旦指明类型后就不能再更改了,所以大部分表达式的类型都能够精确的推测出来,编译器在编译期间就能够搞定这些事情,这样的编程语言称为静态语言(Static Language),适合大型系统;
而JavaScript、Python、PHP、Perl、Ruby 这类的边编译边执行的是动态语言;适合web类型;
动态语言为了能够使用灵活,部署简单,往往是一边编译一边执行,模糊了传统的编译和运行的过程。
最终内存模型图:


浙公网安备 33010602011771号