【加密与解密】第六章③
4.攻击RSA保护
一般先通过跟踪分析得到n,再将n因式分解,求出私钥d。


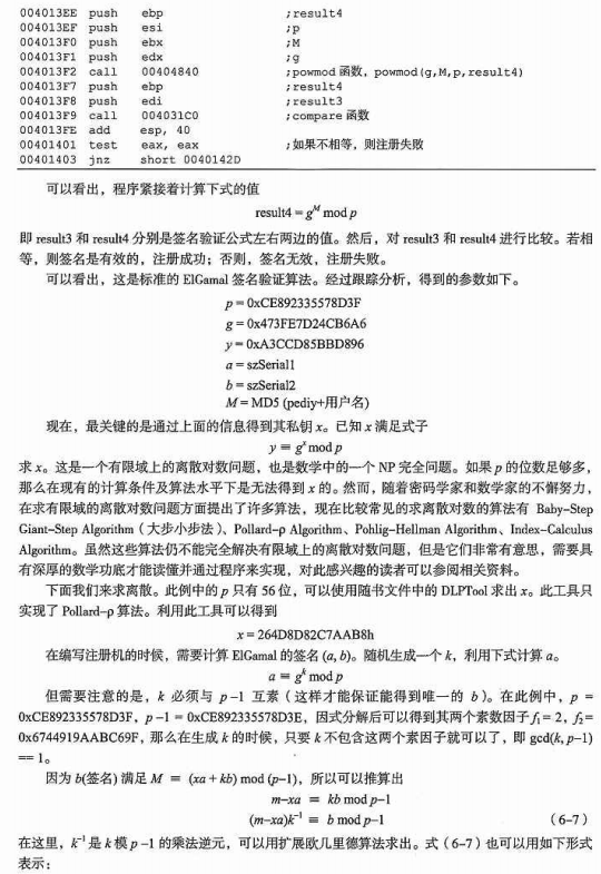
ElGamal公钥算法
安全性依赖于在有限域上计算离散对数的困难性。
1.算法原理

2.算法在加密上的应用





DSA数字签名算法
尽管对DSA算法的工具还在继续,但一直没有充分的证据证明其安全性有很大的问题。因此使用也是很广泛的。
1.算法原理

2.签名及验证协议

3.DSA签名验证算法

椭圆曲线密码编程学
是一个代数几何中的问题。由于椭圆曲线密码学可以使用较短的秘钥长度得到相同的安全性,使用越来越广泛。
1.基本概念




2.椭圆曲线数字签名算法




SM2算法
是国家密码局发布的椭圆曲线公钥密码算法。
SM2作为公钥算法可以实现签名,密钥交换及加密应用
其他算法
CRC32算法


Base64算法



浙公网安备 33010602011771号