【加密与解密】第六章②
BlowFish算法
这是一个64位分组及可变秘钥长度的分组密码算法,非专利。
1.算法原理
给予feistal网络(替换/置换网络的典型代表),加密函数迭代执行16轮。分组长度为64位。秘钥长度可32到448位。算法由两部分组成,分别是秘钥扩展部分和数据加密部分。每一轮由一个秘钥相关置换和一个秘钥与数据相关的替换组成。


2.实例分析



AES算法
支持128比特和256比特的秘钥长度。要求AES能在全世界范围内免费得到。
Rijndael算法和AES算法的唯一区别在于支持的分组长度和密码密钥长度的范围不同。
1.基本术语

2.数学背景

3.算法描述





5.实例分析







SM4分组密码算法
SM4是国密算法,由国家密码局发布。是一个分组算法,分组长度为128比特,秘钥长度128比特。
小结

公开密钥加密长度
上面讲的是对称加密算法,其加密与解密使用同一个秘钥。也就是说一旦摘掉了秘钥保护就失败了。公钥算法在加密与解密是使用不同的秘钥,加密使用公钥,解密使用私钥。
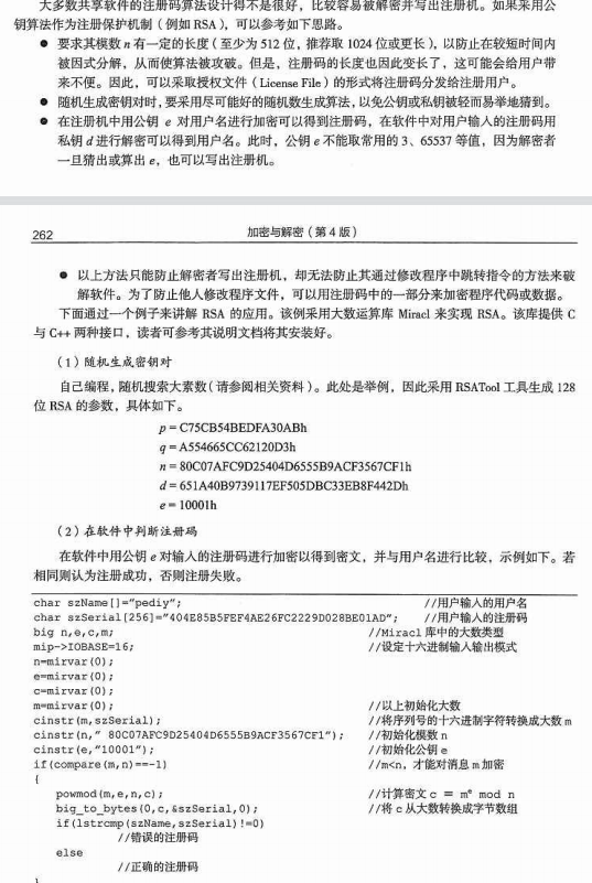
RSA算法。
技能用于数据加密也能用于数字签名的算法那,易于理解和操作。
1.算法原理

2.RSA计算

3.算法在加密中的应用



浙公网安备 33010602011771号