存储 IO 性能优化(15张图精辟总结)
存储IO性能优化一直是一个老大难的问题,同时多数时候存储性能问题是一个全局性问题,需要通盘考虑应用、DB、主机、网络、存储设备全IO链路栈的各层可能出现的性能问题或是性能瓶颈。
某证券存储架构师
一、不同应用数据的 IO 模型特点
首先我们来了解一下不同的应用程序类型的典型IO模型特点,让大家有个大体印象以便于下文章节的展开。
下表总结描述了不同的应用程序对应的IO大小、读写比例、随机和顺序比例情况,表中的比例为一个通用参考值。不能包含全部的应用类型,同时根据不同生产环境数值也会有很大的差异。这里表1的数据仅提供一个通用的参考。
表1 应用数据的IO模型

二、存储 IO 性能指标和计算公式
1. 三大存储IO性能指标:
三大性能指标分析中,对于大IO的应用使用吞吐量来评测性能更加科学;而小IO的应用,比如数据库,则需要通过IOPS和延时的指标来评测性能,高IOPS和低延时同时满足的情况下,才能应对高并发且快速的数据库访问,如表2。
表2 三大存储IO性能指标


2. 其它重要的存储性能指标(表3):
表3 其它重要的存储性能指标

3. 各IO性能指标的计算和相互转换公式
・ IOPS、IO size、带宽、QueueDepth之间的计算转换公式(如图1):

图1 IOPS、IO size、带宽、QueueDepth之间的计算转换公式
4. 各性能指标在vdbench基准测试工具中的体现(如图2)

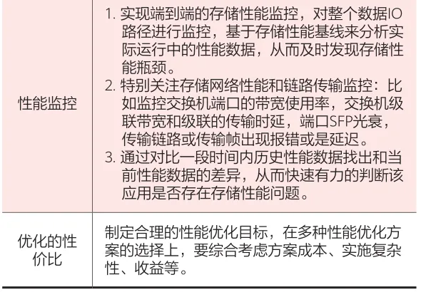
三、存储 IO 性能优化
1. 优化策略
存储IO性能优化工作需要一定的策略性(如表4):
表4 存储IO性能优化策略


2. 优化方案
存储设备层优化方案(如图3):


图3 存储设备层优化方案
网络层优化方案(图4):

图4 网络层优化方案
存储传输协议方案选择(如图5):

图5 存储传输协议方案选择
主机层优化方案(如图6):

图6 主机层优化方案
应用层优化方案(如图7):

图7 应用层优化方案
3. 传统关系型数据库的IO性能的瓶颈点分析(如图8)

图8 Oracle 数据文件和日志文件读写过程
如表5所示,OLTP系统中,单进程的LGWR进程有可能成为一个大瓶颈,特别是在无法保证在线日志IO写性能的情况下,很容易出现排队等LGWR进程的情况。这其实也是很容易引发问题的一个点,是传统关系性数据库一个相对脆弱的地方。
表5 关系型数据库data和log数据IO读写模型

OLTP数据库存储性能优化思路(如图9):

图9 OLTP数据库存储性能优化思路
4. IO并发队列的考虑
队列深度(Queue-Depths)是指主机端单个LUN可以一次被允许并行的处理的I/O数目(SCSI命令)。例如QD=32,代表可以在同一个时刻并行对该LUN做32个IO操作。
在SCSI命令层面,每个从发送端(initiator)主机HBA卡端口发送到接收端(target)存储HBA卡端口的IO request都会消耗一个Queue条目。
一般来说,更高的队列深度相当于更好的性能。如果存储控制器/节点到达最大队列深度并耗尽,存储控制器将拒绝新的传入命令并通过返回QFULL回应主机从而引起性能的降低。如果大量的主机访问存储控制器,应该仔细计划,以避免QFULL条件显著降低系统性能和在某些系统会导致错误。
有关队列深度(Queue-Depths)计算的深入分析(表6):
表6 队列深度计算的深入分析

有关队列深度(Queue-Depths)注意事项:

浙公网安备 33010602011771号