processon 图
redis cluster 实例的客观下线与主观下线流程
https://www.processon.com/view/link/619349867d9c08562af38662


20:Filesystem Cache越大越好
https://www.processon.com/view/link/61946c65079129330ae0a539


随着 Red Hat Enterprise Linux 8.5 操作系统的发布,AlmaLinux OS 8.5 现已正式发布并可供下载。
https://getfedora.org/
https://www.linuxmi.com/red-hat-enterprise-linux-8-5.html
https://openanolis.cn/
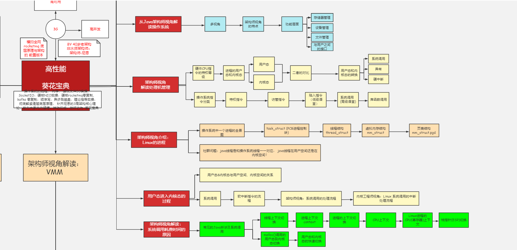
40岁老架构一张图揭秘: IT人的职业发展路径,走向食物链顶端的之路
https://www.processon.com/view/link/618a2b62e0b34d73f7eb3cd7




葵花宝典: 学习路线地图 | ProcessOn免费在线作图,在线流程图,在线思维导图 |





摘抄自网络,便于检索查找。

浙公网安备 33010602011771号