TCP通信的这些异常,你考虑了吗?
本文章转载于搜狗测试
TCP是面向连接的,在传输数据之前要先和对端建立一个连接,建立连接的过程我们通常叫做3次握手。下面通过图片来给大家展示3次握手的过程

在数据传输完之后我们可能不再需要这个连接,那么就需要把连接断开。断开连接的过程被称之为4次挥手。

关于三次握手和4次挥手的过程,有不明白的可以移步http://www.2cto.com/net/201209/157577.html本篇文章主要讨论以下几种情况
01
试图与一个不存在的端口建立连接
服务器端口还没有监听,我们的客户端就调用connect,试图与其建立连接。这是会发生什么呢?没错,这符合触发发送RST分节的条件,目的为某端口的SYN分节到达,而端口没有监听,那么内核会立即响应一个RST,表示出错。客户端TCP收到这个RST之后则放弃这次连接的建立,并且返回给应用程序一个错误。正如上面所说的,建立连接的过程对应用程序来说是不可见的,这是操作系统帮我们来完成的,所以即使进程没有启动,也可以响应客户端。
02
试图与一个不存在的主机上面的某端口建立连接
这也是一种比较常见的情况,当某台服务器主机宕机了,而客户端并不知道,仍然尝试去与其建立连接。根据上面的经验,这次主机已经处于未启动状态,操作系统也帮不上忙了,那么也就是连RST也不能响应给客户端,此时服务器端是一种完全没有响应的状态。那么此时客户端的TCP会怎么办呢?据书上介绍,如果客户端TCP没有得到任何响应,那么等待6s之后再发一个SYN,若无响应则等待24s再发一个,若总共等待了75s后仍未收到响应就会返回ETIMEDOUT错误。这是TCP建立连接自己的一个保护机制,但是我们要等待75s才能知道这个连接无法建立,对于我们所有服务来说都太长了。更好的做法是在代码中给connect设置一个超时时间,使它变成我们可控的,让等待时间在毫秒级还是可以接收的。
03
Server进程被阻塞
由于某些情况,服务器端进程无法响应任何请求,比如所在主机的硬盘满了,导致进程处于完全阻塞,通常我们测试时会用gdb模拟这种情况。上面提到过,建立连接的过程对应用程序是不可见的,那么,这时连接可以正常建立。当然,客户端进程也可以通过这个连接给服务器端发送请求,服务器端TCP会应答ACK表示已经收到这个分节(这里的收到指的是数据已经在内核的缓冲区里准备好,由于进程被阻塞,无法将数据从内核的缓冲区复制到应用程序的缓冲区),但永远不会返回结果。
04
我们杀死server
这是线上最常见的操作,当一个模块上线时,OP同学总是会先把旧的进程杀死,然后再启动新的进程。那么在这个过程中TCP连接发生了什么呢。在进程正常退出时会自动调用close函数来关闭它所打开的文件描述符,这相当于服务器端来主动关闭连接——会发送一个FIN分节给客户端TCP;客户端要做的就是配合对端关闭连接,TCP会自动响应一个ACK,然后再由客户端应用程序调用close函数,也就是我们上面所描述的关闭连接的4次挥手过程。接下来,客户端还需要定时去重连,以便当服务器端进程重新启动好时客户端能够继续与之通信。
当然,我们要保证客户端随时都可以响应服务器端的断开连接请求,就必须不能让客户端进程再任何时刻阻塞在任何其他的输入上面。比如,书上给的例子是客户端进程会阻塞在标准输入上面,这时如果服务器端主动断开连接,显然客户端不能立刻响应,因为它还在识图从标准输入读一段文本……当然这在实际中很少遇到,如果有多输入源这种情况的话开通通常会用类似select功能的函数来处理,可以同时监控多个输入源是否准备就绪,可以避免上述所说的不能立即响应对端关闭连接的情况。
05
Server进程所在的主机关机
实际上这种情况不会带来什么更坏的后果。在系统关闭时,init进程会给所有进程发送SIGTERM信号,等待一段时间(5~20秒),然后再给所有仍在运行的进程发送SIGKILL信号。当服务器进程死掉时,会关闭所有文件描述符。带来的影响和上面杀死server相同。
06
Server进程所在的主机宕机
这是我们线上另一种比较常见的状况。即使宕机是一个小概率事件,线上几千台服务器动不动一两台挂掉也是常有的事。主机崩溃不会像关机那样会预先杀死上面的进程,而是突然性的。那么此时我们的客户端准备给服务器端发送一个请求,它由write写入内核,由TCP作为一个分节发出,随后客户阻塞于read的调用(等待接收结果)。对端TCP显然不会响应这个分节,因为主机已经挂掉,于是客户端TCP持续重传分节,试图从服务器上接收一个ACK,然而服务器始终不能应答,重传数次之后,大约4~10分钟才停止,之后返回一个ETIMEDOUT错误。
这样尽管最后还是知道对方不可达,但是很多时候我们希望比等待4~10分钟更快的知道这个结果。可以为read设置一个超时时间,就得到了一个较好的解决方法。但是这样还是需要等待一个超时时间,事实上TCP为我们提供了更好的方法,用SO_KEEPALIVE的套接字选项——相当于心跳包,每隔一段时间给对方发送一个心跳包,当对方没有响应时会一更短的时间间隔发送,一段时间后仍然无响应的话就断开这个连接。
07
服务器进程所在的主机宕机后重启
在客户端发出请求前,服务器端主机经历了宕机——重启的过程。当客户端TCP把分节发送到服务器端所在的主机,服务器端所在主机的TCP丢失了崩溃前所有连接信息,即TCP收到了一个根本不存在连接上的分节,所以会响应一个RST分节。如果开发的代码足够健壮的话会试图重新建立连接,或者把这个请求转发给其他服务器。
总结
列出的这7种情况大部分是我们在平时工作中可以遇到的,也是我们作为测试工程师需要关注的,有些情况是TCP协议自动完成,有些情况是需要在代码层面完成。如果有问题可以一起讨论,一个人的思考总是片面的,大家一起思考,可以得到更深入、更成熟的见解。
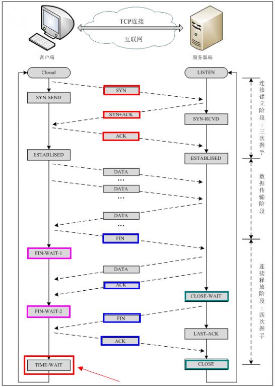
TCP协议中的三次握手和四次挥手(图解)
建立TCP需要三次握手才能建立,而断开连接则需要四次握手。整个过程如下图所示:

先来看看如何建立连接的。
【更新于2017.01.04 】该部分内容配图有误,请大家见谅,正确的配图如下,错误配图也不删了,大家可以比较下,对比理解效果更好。这么久才来更新,抱歉!!

错误配图如下:

首先Client端发送连接请求报文,Server段接受连接后回复ACK报文,并为这次连接分配资源。Client端接收到ACK报文后也向Server段发生ACK报文,并分配资源,这样TCP连接就建立了。
那如何断开连接呢?简单的过程如下:

【注意】中断连接端可以是Client端,也可以是Server端。
假设Client端发起中断连接请求,也就是发送FIN报文。Server端接到FIN报文后,意思是说"我Client端没有数据要发给你了",但是如果你还有数据没有发送完成,则不必急着关闭Socket,可以继续发送数据。所以你先发送ACK,"告诉Client端,你的请求我收到了,但是我还没准备好,请继续你等我的消息"。这个时候Client端就进入FIN_WAIT状态,继续等待Server端的FIN报文。当Server端确定数据已发送完成,则向Client端发送FIN报文,"告诉Client端,好了,我这边数据发完了,准备好关闭连接了"。Client端收到FIN报文后,"就知道可以关闭连接了,但是他还是不相信网络,怕Server端不知道要关闭,所以发送ACK后进入TIME_WAIT状态,如果Server端没有收到ACK则可以重传。“,Server端收到ACK后,"就知道可以断开连接了"。Client端等待了2MSL后依然没有收到回复,则证明Server端已正常关闭,那好,我Client端也可以关闭连接了。Ok,TCP连接就这样关闭了!
整个过程Client端所经历的状态如下:

而Server端所经历的过程如下:转载请注明:blog.csdn.net/whuslei

【注意】 在TIME_WAIT状态中,如果TCP client端最后一次发送的ACK丢失了,它将重新发送。TIME_WAIT状态中所需要的时间是依赖于实现方法的。典型的值为30秒、1分钟和2分钟。等待之后连接正式关闭,并且所有的资源(包括端口号)都被释放。
【问题1】为什么连接的时候是三次握手,关闭的时候却是四次握手?
答:因为当Server端收到Client端的SYN连接请求报文后,可以直接发送SYN+ACK报文。其中ACK报文是用来应答的,SYN报文是用来同步的。但是关闭连接时,当Server端收到FIN报文时,很可能并不会立即关闭SOCKET,所以只能先回复一个ACK报文,告诉Client端,"你发的FIN报文我收到了"。只有等到我Server端所有的报文都发送完了,我才能发送FIN报文,因此不能一起发送。故需要四步握手。
【问题2】为什么TIME_WAIT状态需要经过2MSL(最大报文段生存时间)才能返回到CLOSE状态?
答:虽然按道理,四个报文都发送完毕,我们可以直接进入CLOSE状态了,但是我们必须假象网络是不可靠的,有可以最后一个ACK丢失。所以TIME_WAIT状态就是用来重发可能丢失的ACK报文。
TCP三次握手&四次挥手(示意图)
经典的三次握手示意图:(#add,“握手”即图中左边到右边的连线)
经典的四次握手关闭图:

TCP是主机对主机层的传输控制协议,提供可靠的连接服务,采用三次握手确认建立一个连接:
位码即tcp标志位,有6种标示:
SYN(synchronous建立联机)
ACK(acknowledgement 确认)
PSH(push传送)
FIN(finish结束)
RST(reset重置)
URG(urgent紧急)
Sequence number(顺序号码)
Acknowledge number(确认号码)
第一次握手:主机A发送位码为syn=1,随机产生seqnumber=1234567的数据包到服务器,主机B由SYN=1知道,A要求建立联机;
第二次握手:主机B收到请求后要确认联机信息,向A发送ack number=(主机A的seq+1),syn=1,ack=1,随机产生seq=7654321的包
第三次握手:主机A收到后检查ack number是否正确,即第一次发送的seq number+1,以及位码ack是否为1,若正确,主机A会再发送ack number=(主机B的seq+1),ack=1,主机B收到后确认seq值与ack=1则连接建立成功。
完成三次握手,主机A与主机B开始传送数据。
在TCP/IP协议中,TCP协议提供可靠的连接服务,采用三次握手建立一个连接。
第一次握手:建立连接时,客户端发送syn包(syn=j)到服务器,并进入SYN_SEND状态,等待服务器确认;
第二次握手:服务器收到syn包,必须确认客户的SYN(ack=j+1),同时自己也发送一个SYN包(syn=k),即SYN+ACK包,此时服务器 进入SYN_RECV状态;
第三次握手:客户端收到服务器的SYN+ACK包,向服务器发送确认包ACK(ack=k+1),此包发送完毕,客户端和服务器进入 ESTABLISHED状态,完成三次握手。 完成三次握手,客户端与服务器开始传送数据.
实例:
IP 192.168.1.116.3337 > 192.168.1.123.7788: S3626544836:3626544836
IP 192.168.1.123.7788 > 192.168.1.116.3337: S 1739326486:1739326486 ack3626544837
IP 192.168.1.116.3337 > 192.168.1.123.7788: ack 1739326487,ack 1
第一次握手:192.168.1.116发送位码syn=1,随机产生seqnumber=3626544836的数据包到192.168.1.123,192.168.1.123由SYN=1知道192.168.1.116要求建立联机;
第二次握手:192.168.1.123收到请求后要确认联机信息,向192.168.1.116发送acknumber=3626544837,syn=1,ack=1,随机产生seq=1739326486的包;
第 三次握手:192.168.1.116收到后检查ack number是否正确,即第一次发送的seq number+1,以及位码ack是否为1,若正确,192.168.1.116会再发送ack number=1739326487,ack=1,192.168.1.123收到后确认seq=seq+1,ack=1则连接建立成功。
图解:
一个三次握手的过程(图1,图2)
(图1)

(图2)
第一次握手的标志位(图3)
我们可以看到标志位里面只有一个同步位,也就是在做请求(SYN)
(图3)
第二次握手的标志位(图4)
我们可以看到标志位里面有两个确认位和同步位,也就是在做应答(SYN + ACK)
(图4)
第三次握手的标志位(图5)
我们可以看到标志位里面只有一个确认位,也就是再做再次确认(ACK)

(图5)
一个完整的三次握手也就是 请求---应答---再次确认
四次分手:
由于TCP连接是全双工的,因此每个方向都必须单独进行关闭。这个原则是当一方完成它的数据发送任务后就能发送一个FIN来终止这个方向的连接。收到一个 FIN只意味着这一方向上没有数据流动,一个TCP连接在收到一个FIN后仍能发送数据。首先进行关闭的一方将执行主动关闭,而另一方执行被动关闭。
(1)客户端A发送一个FIN,用来关闭客户A到服务器B的数据传送(报文段4)。
(2)服务器B收到这个FIN,它发回一个ACK,确认序号为收到的序号加1(报文段5)。和SYN一样,一个FIN将占用一个序号。
(3)服务器B关闭与客户端A的连接,发送一个FIN给客户端A(报文段6)。
(4)客户端A发回ACK报文确认,并将确认序号设置为收到序号加1(报文段7)。
1.为什么建立连接协议是三次握手,而关闭连接却是四次握手呢?
这是因为服务端的LISTEN状态下的SOCKET当收到SYN报文的建连请求后,它可以把ACK和SYN(ACK起应答作用,而SYN起同步作用)放在一个报文里来发送。但关闭连接时,当收到对方的FIN报文通知时,它仅仅表示对方没有数据发送给你了;但未必你所有的数据都全部发送给对方了,所以你不可以马上关闭SOCKET,也即你可能还需要发送一些数据给对方之后,再发送FIN报文给对方来表示你同意现在可以关闭连接了,所以它这里的ACK报文和FIN报文多数情况下都是分开发送的。
2.为什么TIME_WAIT状态还需要等2MSL后才能返回到CLOSED状态?
这是因为虽然双方都同意关闭连接了,而且握手的4个报文也都协调和发送完毕,按理可以直接回到CLOSED状态(就好比从SYN_SEND状态到ESTABLISH状态那样);但是因为我们必须要假想网络是不可靠的,你无法保证你最后发送的ACK报文会一定被对方收到,因此对方处于LAST_ACK状态下的SOCKET可能会因为超时未收到ACK报文,而重发FIN报文,所以这个TIME_WAIT状态的作用就是用来重发可能丢失的ACK报文。

浙公网安备 33010602011771号