CS5261+VL170设计typec母座正反插转HDMI方案
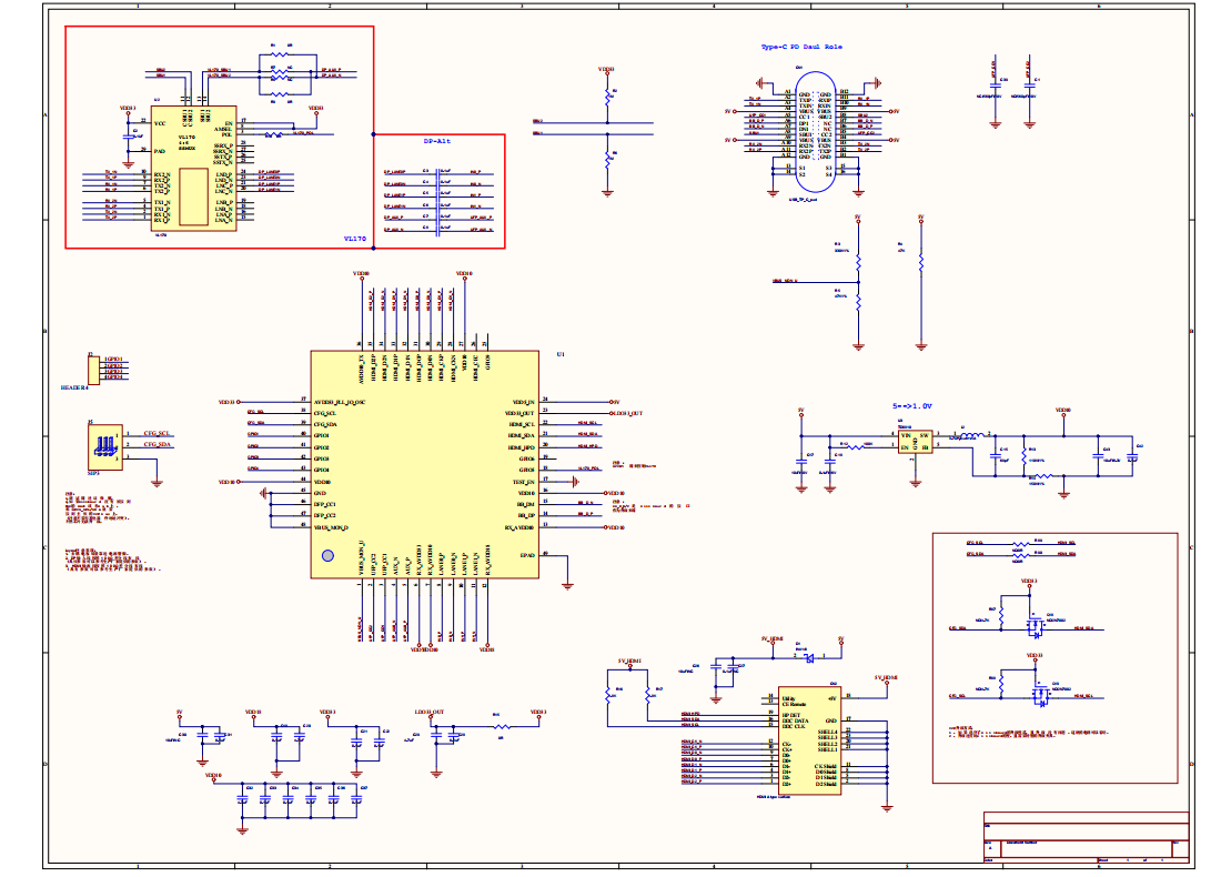
CS5261+VL170支持Type-C母座正反插转HDMI投屏方案,CS5261 4K30HZ typec拓展方案芯片,设计参考电路图:

CS5261集成了DP1。4兼容接收机,一个HDMI2.0b兼容发射机。此外,还包括两个CC控制器,用于CC通信,以实现DP Alt模式和电源输送(5V慢速充电)功能
DP接口包括2条主通道、辅助通道和HPD信号。接收器支持每车道最大5.4Gbps(HBR2)数据速率。DP接收器包含HDCP1.4嵌入密钥的内容保护方案,用于数字音频视频内容的安全传输。
HDMI接口包括4个TMD时钟/数据对、DDC和HPD信号。HDMI发射机能够支持高达3Gpbs的数据速率,足以处理高达FHD 1080p 120Hz和UHD 4k 30Hz格式的视频分辨率
CS5261 Type-C 母座 正反插转HDMI投屏方案测试板

posted on 2022-08-12 14:43 TEL13699759787 阅读(248) 评论(0) 收藏 举报
浙公网安备 33010602011771号