ASW3642替代TS3DV642方案|ASW3642 HDMI 2.0二进一出切换器设计方案
ASW3642 是一款 12 通道 1:2 或 2:1 双向多路复用器/多路解复用器。ASW3642 可由 2.6V 至4.5V 的电源供电,适用于电池供电的应用。该器件的导通电阻(RON)较低并且 I/O 电容较小,能够实现典型值高达 7.5GHz 的带宽。该器件可为 HDMI 和 DisplayPort 应用提供所需的高带宽。

ASW3642 特点
支持HDMI 2进1出或1进2出两种模式的双向互转。
最大可支持4K@60Hz和2k@120Hz的分辨率,且向下兼容。
小巧精致,携带便捷,无需安装驱动,即插即用。
一键切换,方便快捷,告别反复插拔。
立体3D视效,视频播放无噪点、不花屏,支持音频同步,尽享高清视听盛宴。
无需外接电源供电,5V HDMI线即插即用。
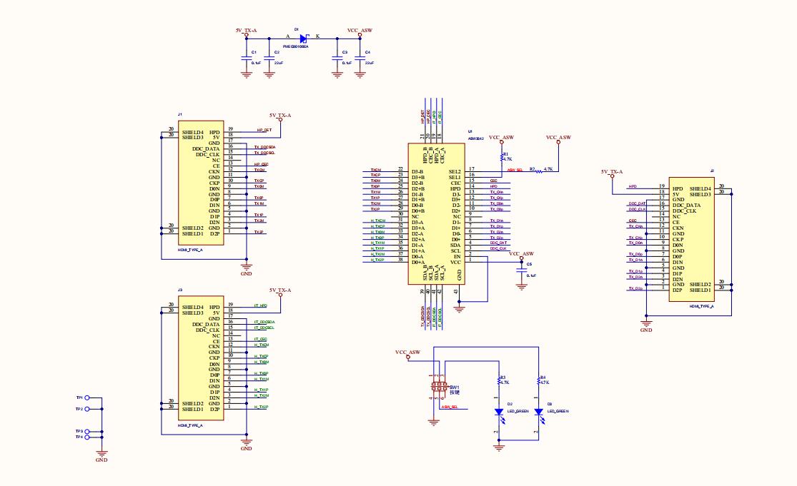
ASW3642 HDMI 2.0二进一出切换器设计方案原理图
ASW3642 具有断电模式,该模式下所有通道均具有高阻抗(Hi-Z)并且功耗极低。
posted on 2022-03-31 18:07 TEL13699759787 阅读(188) 评论(0) 收藏 举报
浙公网安备 33010602011771号