AG9310同功能替代方案|CS5261替代AG9310Type-C转HDMI单转投屏方案|低BOM替代AG9310设计
AG9310同功能替代方案|CS5261替代AG9310Type-C转HDMI单转投屏方案|低BOM替代AG9310设计
Capstone CS5261可以同功能完全替代兼容AG9310,不仅可以实现Type-C转HDMI 4K30HZ单转设计,也可以在一些慢充拓展坞产品上同功能替代AG9310,下面详细讲解CS5261与AG9310的功能概述和参数差异,以及低BOM成本替代的优势点。
AG9310功能概述
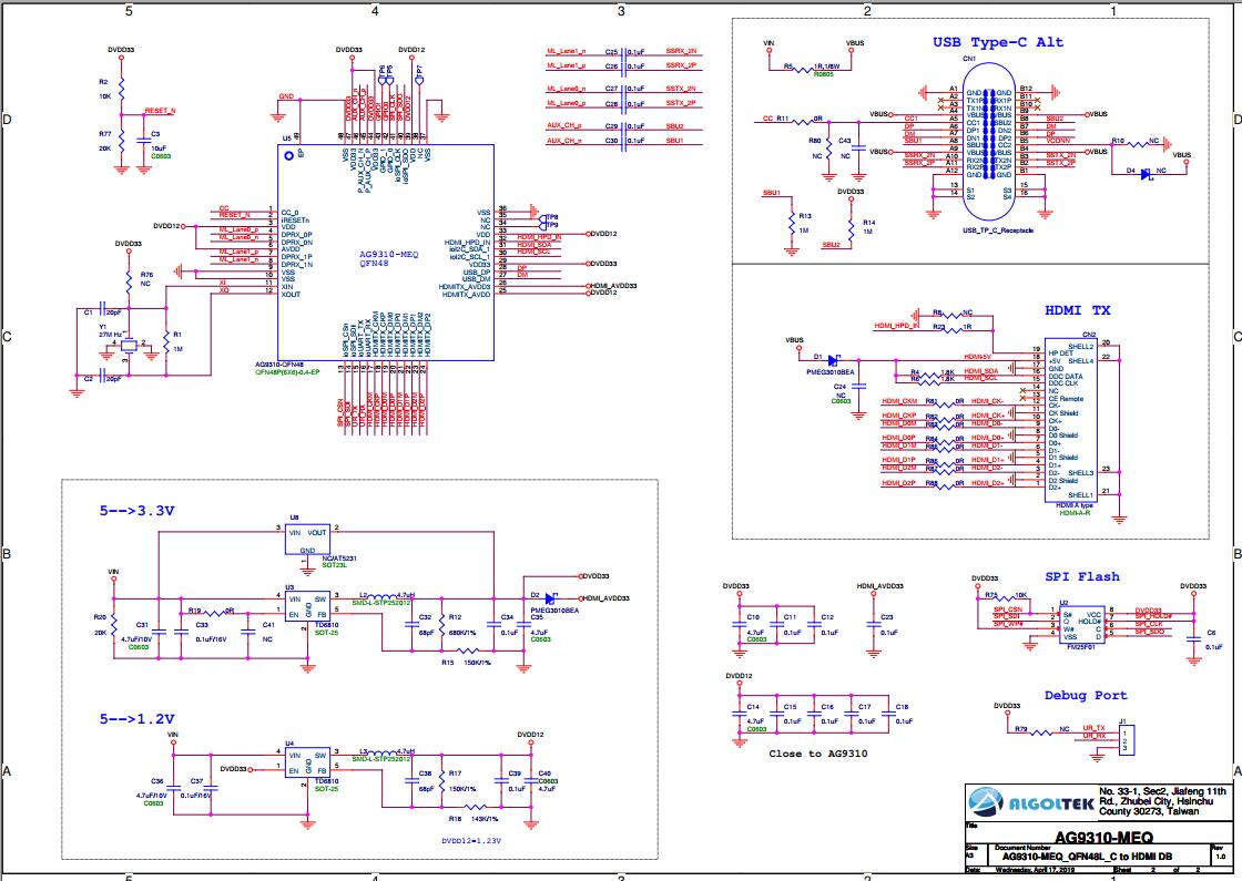
AG9310是一款实现USB Type-C 转HDMI数据转换器。支持USB Type-C 显示端口替代模式,AG9310可以将视频和音频流从USB Type-C 接口传输到HDMI端口。在AG9310中,支持1路、2路@1.62Gbps、2.7Gbps和5.4Gbps频率输入的不同配置,HDMI支持4K2K@30Hz输出。产品制造商可以使用AG9310应用程序轻松实现Type-C 转HDMI数据转换器转接。
CS5261功能概述
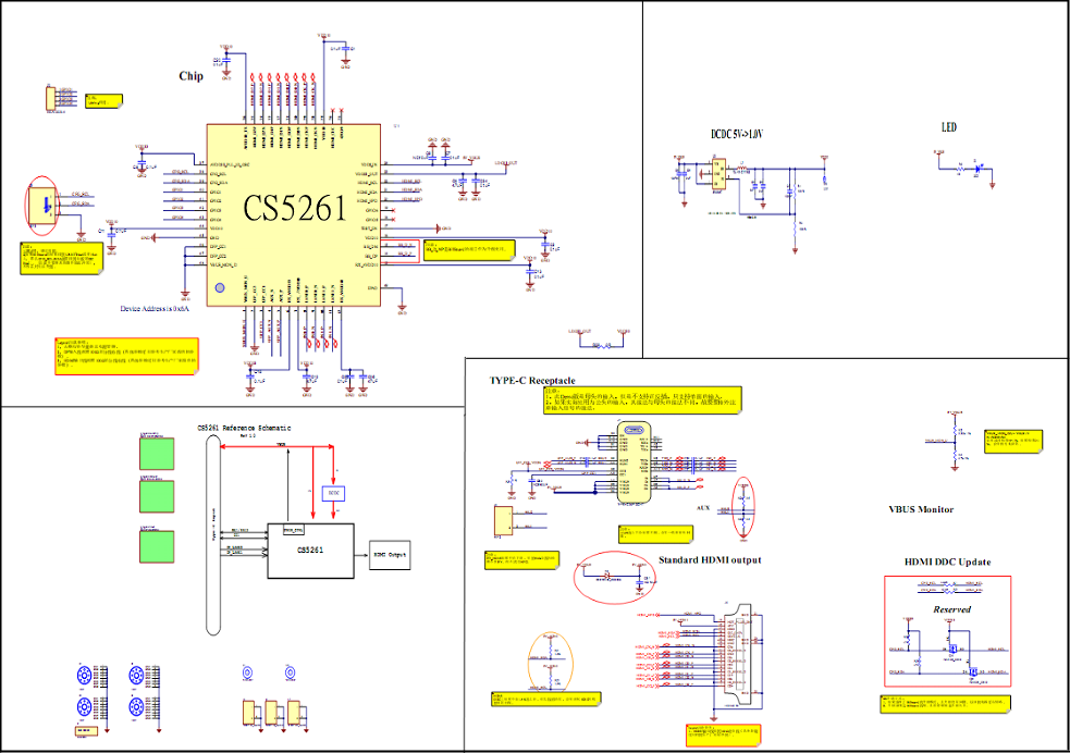
CS5261集成了DP1.4兼容接收机,一个HDMI2.0b兼容发射机。此外,还包括两个CC控制器,用于CC通信,以实现DP Alt模式和电源输送(5V慢速充电)功能,一个用于上游TYPEC端口,另一个用于下游端口。DP接口包括2条主通道、辅助通道和HPD信号。接收器支持每车道最大5.4Gbps(HBR2)数据速率。DP接收器包含HDCP1.4嵌入密钥的内容保护方案,用于数字音频视频内容的安全传输。
综上所示:
CS5261与AG9310作为标准USB型CTM Display Port Alt模式接收器,由两条主链路组成
差分对,一个辅助通道差分对,双通道差分对,能够操作HBR2(5.4-Gbps)、HBR(2.7-Gbps)和RBR(1.62-Gbps)数据速率,用于高清未压缩视频传输。主链接完全符合Display Port TM v1.4规范。HDMI输出端每个通道的链路速度高达3 Gbps,允许以30Hz刷新率和8位颜色深度显示3840x 2160。
CS5261与AG9310详细参数对比:
CS5261参数特性:
USB Type-C BC1.2规范
VESA显示端口TM(DP)v1.4兼容接收机
HDMI规范v2.0b兼容发射机,数据速率高达3-Gbps。
支持所有USB Type-C通道配置(CC)
USB Type-C通道配置(CC)功能
支持热插拔检测(HPD)
HDMI数字输出
HDMI 2.0b兼容
每个通道的最大数据速率高达3-Gbps
支持高达3840 x2160@30Hz或4096x2160@30Hz
AG9310参数特性:
嵌入式16位MCU
AG9310支持EDID和MCC直通
支持热插拔检测
AG9310支持外部SPI闪存固件升级
支持嵌入式HDCP 1.4
1.2V核心电源和3.3V I/O电源
嵌入式5V/1.2V高效稳压器
同时显示通过HDMI输出
2KV ESD性能
支持下行扩频时钟(SSC)
AG9310和CS5261管脚配置,以及设计结构框图:
上图CS5261管脚配置

上图是AG9310管脚配置

CS5261设计结构框图

AG9310设计结构框图
CS5261设计原理图与AG9310设计原理图参考对比:

上图是CS5261的设计电路原理图

上图是AG9310设计电路原理图
综上所示:
CS5261不仅可以完全替代AG9310,且整体芯片BOM成本比AG9310要低,设计电路也简单也画,芯片集成度比AG9310要高,主要有以下几个特性优势:
1.嵌入式振荡器,无需外部晶体,缩小板框节省器件,降低成本。
2.嵌入式MCU与 串行flash,可以随时在线更新FW,可以兼容更多的设备:手机,电脑、平板等。
3.嵌入式EDID(如果终端设备没有,CS5261将响应EDID),投屏显示投屏稳定且无延时。
posted on 2022-01-14 10:01 TEL13699759787 阅读(219) 评论(0) 收藏 举报
浙公网安备 33010602011771号