电机单电阻采样(低端)
电机在生活中是常见的东西,比如角磨机、电锯等东西,内部都会存在一个小电机,在合适的场合使用很方便,这也就导致现在有许多关于电机的方案,这篇文章主要介绍一下电机的电流采样。电机的电流采样常见的有几种,电阻采样、霍尔元件、电流互感器。本文重点在于电阻采样,电阻采样有单电阻采样、双电阻采样、三电阻采样。单电阻采样和双电阻采样存在采样时间,这里主要介绍一下单电阻采样,使用下端进行采样。高端采样对运放存在一定的要求,基于成本的考虑,基本采用低端采样,低端采样对运放要求低。
采样电阻
在大部分应用中,都是采用电阻进行采样,其阻值都比较小,在一毫欧到一欧之间。电阻的位置不同,可以判断电阻属于低端采样还是高端采样。区别见下图:

高端采样:电阻位于负载高端,即一段与母线连接;高端采样也称为相采样,采样电阻在负载相线上,只需要测量两相即可,基于霍尔电流定律可以算出另外一相的电流;

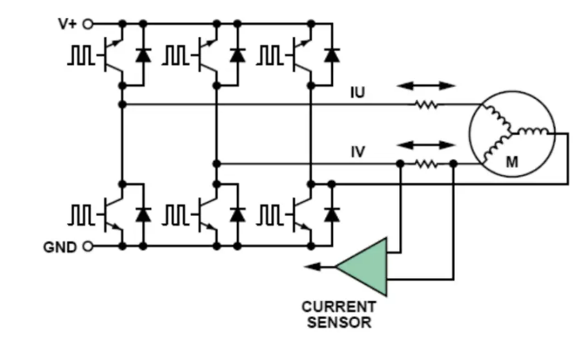
低端采样:电阻位于负载低端,即电阻一段与GND连接;单电阻采样如下图所示,电阻电压信号用运算放大器之后输入到MCU的
AD引脚,实现电流信号采样。

这个电阻是实现三相电流的采样,因此在采样时间上有特定的要求,需要在一个PWM周期连续采样两次,然后通过计算才能得到三相电流。具体计算方式如下:
我们用其中一段进行说明,PWM的四种组合;(UVW)000;100;110;111; 零表示上桥臂关断,下桥臂打开,一表示上桥臂打开,下桥臂关断。

当输出为110时,A点进行采样,系统电流如下;此时分流电阻的电流为-IW,

当输出为100时,B点进行采样,此时的电流为IU。根据IU+IW+IV=0,即可求出IV的值。B点的系统电流如下图:

实际在MCU中实现单电阻采样算法时,大体遵循以上思路。其中的难点在于每次AD采样的执行需要持续一定的时间,按照图3所示的采样原理,若UVW三相或某其中两相的PWM占空比大小比较接近,则无法有足够的时间窗口采集到正确的数值。因此在实际应用中,需要考虑到AD采样时长与PWM输出连续变化二者之间的矛盾。针对这个问题,也产生了不止一种解决思路,笔者在开发过程中采用了stm32-HAL库给出的解决思路,该方案的代码量较大,涉及了较复杂的中断操作,主要是ADC中断和定时器中断时间的配合,以及采样时间点和采样结果的计算和补偿。

浙公网安备 33010602011771号