三极管应用(功耗/饱和条件)
三极管功耗的计算:
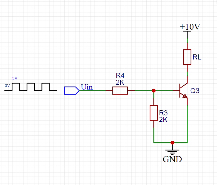
三极管的工作状态一般分为截止区、放大区和饱和区,日常应用中需要评估三极管的发热情况,如图1所示,是一个典型的三极管应用示意图,此时需要计算三极管的耗散功耗,本文将结合长晶科技的三极管2SD1802,介绍如何正确计算三极管的耗散功耗。

三极管的发热主要是由于耗散功耗导致,其耗散功耗PD=Ic*Uce+Ib*Ube,其中Ib*Ube很小,可以忽略不计;而Ic*Uce需要考虑三极管的工作区域,放大区和饱和区,以长晶科技的三极管2SD1802为例:
但三极管处于放大区时,基极电流影响Ic,根据原理图,Ib=5V/2KΩ=2.5mA左右,根据规格书的输出特性曲线图,如图2所示,三极管处于放大区域,且Ic在0.4A左右,电阻压降为3.75Ω*0.4A=1.5V,因此三极管压降在5-1.5=3.5V,此时三极管的耗散功耗PD=3.5V*0.4A=1.4W;

假如三极管处于饱和区时,Ib=100mA时,2SD1802的饱和压降Vce(sat)为0.5V,那么计算Ic=(5V-0.5V)/3.75Ω=1.2A,此时三极管的饱和压降在0.5V,因此此时的耗散功耗PD=1.2A*0.5V=0.6W;
由上述计算可以看出,正确的计算三极管的耗散功耗,首先需要判断出三极管所处于的工作区域,再根据实际的电路计算出三极管CE两端压降和流过的电流,最终得出三极管的耗散功耗。
三极管饱和条件:

看上图:假设三极管基极电流为1ma,三极管直流放大倍数为50,这样三极管的集电极电流就有50ma。此时如果负载为100R,负载两端的电压为5V,另外5V加在三极管上,这时三极管处于放大
状态。如果负载取300R,假设三极管处于放大状态。那么集电极电流为50ma,Uc=0.05*300=15V>10,显然不符合三极管的放大状态,此时集电极电流Ic=10/300=0.033a。就是说此时基极电流增大已经不能影响集电极的电流。10V的电压基本上加载了负载上面,三极管的电压很小,电路处于饱和状态。
总结:电路是否处于放大还是饱和。由输入电
流,三极管放大倍数,负载阻抗,和电源电压共同决定。简单点说:只要三极管可以提供的电流(这时是50MA)大于负载提供的电流(RL 取300 时,是33MA),三极管就饱和了。三极管饱和有什么用?三极管饱和后CE 电压极低,功率P=I * U 电压越低,当然功耗越小了,用来当作电子开关,比如控制继电器等。
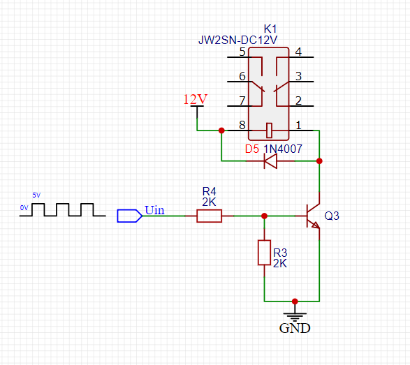
继电器驱动计算:
该图是一个继电器的驱动电路,继电器驱动电压Ur=12V,驱动电流Ir=44ma,线圈电阻Rr=270R。这些参数都是可以从数据手册中取得,驱动继电器,三极管主要工作在截至区和饱和区,上图,需要继电器动作,就需要三极管处于饱和状态,三极管我们以S8050为列,三极管处于饱和状态是,Uce=0.6V,Ube=1.2V,此时集电极电流Ic=(12-0.6)/270R=0.0422a。如果需要三极管处于饱和状态,基极Ib的电流就必须要大于250ua,由于这些值都处于临界值,随意计算是我们需要保持有一定的余量。此时基极电流Ib=(5-1.2)/2000=1.9ma,远大与基极需要的饱和电流,所以此时三极管处于饱和状态。电阻R3主要是稳定三极管的工作状态,防止三极管误导通。

浙公网安备 33010602011771号