一个MOS驱动直流电机正反转
本文主要记录一下一个mos管和一个继电器控制直流电机的正反转,实现调速功能。关于驱动直流电机的电路很多,最常见的应该是H桥电路,用四个mos管实现电机的正反转,
也有用两个继电器控制电机的正反转的。本文主要介绍一下一个mos管和一个两组继电器实现电机的正反转。
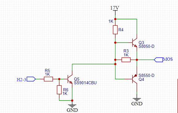
图一:

上图是一个mos管的驱动电路,主要是一个推挽电路,通过一个三极管控制推挽电路的输出。这个电路主要增加了驱动能力,还加强了导通和关断的效率,从而减小损耗。
推挽电路的一个特点就是同时只有一只三极管导通,另外一只三极管截止。当控制信号为高电平时,推挽电路的输入信号为低电平,输出信号也为低电平,Q3截至,Q4导通。
当控制信号为低电平时,Q5,Q4截止,Q3导通。输出电平为在17V左右。
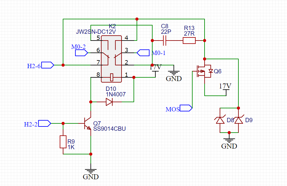
图二:

上图是一个继电器和一个mos管组成的电路,M0-1和M0-2是直流电机的两根输入线,对于直流电机,要实现正反转只需要改变输入线的极性就可以实现。
当继电器没有动作时,M0-2连接mos管的漏极,M0-1接地,当mos管导通时,电机正转,通过PWM控制图一的mos管驱动路,便可以实现电机的转动速度。
当继电器动作时,M0-2和M0-1的极性互换,当mos管导通时,电机反转。
模式管的控制直接决定了电机的正转、反转,速度控制。当mos管截至时,电机停止工作。电机停止工作时,会产生一个反向电动势,瞬间的高压可能导致MOS管损坏,
D8、D9为反向电动势提供一个回路,通过C8和R13组成的RC吸收电路,将其吸收,以保证MOS管不容易被瞬间的高压击穿。
两个继电器控制电机的正反转,这个电路我没有实地的做过,不过应该可以实现,现在记录一下:

电机正转:第一路继电器公共端与常开触点闭合,第二路继电器公共端与常开触点断开。
电机反转:第一路继电器公共端与常开触点断开,第二路继电器公共端与常开触点闭合。
电机停转:第一、二路继电器公共端与常开触点都断开。

浙公网安备 33010602011771号