12基础元器件-光耦
一、定义及其工作原理
光耦合器(opticalcoupler,英文缩写为OC)亦称光电隔离器或光电耦合器,简称光耦。
它是以光为媒介来传输电信号的器件,通常把发光器(红外线发光二极管LED)与受光器(光敏半导体管)封装在同一管壳内。
当输入端加电信号时发光器发出光线,受光器接受光线之后就产生光电流,从输出端流出,从而实现了“电一光—电”转换。
以光为媒介把输入端信号耦合到输出端的光电耦合器,由于它具有体积小、寿命长、无触点,抗干扰能力强,输出和输入之间绝缘,单向传输信号等优点,在数字电路上获得广泛的应用。

常用的4N系列光耦属于非线性光耦,常用的线性光耦是PC817A-C系列。
非线性光耦的电流传输特性曲线是非线性的,这类光耦适合于弄开关信号的传输,不适合于传输模拟量。
线性光耦的电流传输特性曲线接近直线,并且小信号时性能较好,能以线性特性进行隔离控制。
开关电源中常用的光耦是线性光耦.如果使用非线性光耦,有可能使振荡波形变坏,严重时出现寄生振荡。
二、参数及使用技巧
1、参数
电流传输比CTR:输出管的工作电压为规定值时,输出电流和发光二极管正向电流之比为电流传输比CTR(光耦合器的增益)。
tips:电流传输比是光耦合器的重要参数,通常用直流电流传输比来表示。
当输出电压保持恒定时,它等于直流输出电流IC与直流输入电流IF的百分比。
采用一只光敏三极管的光耦合器,CTR的范围大多为20%~300%(如4N35),而pc817则为80%~160%,如EL 817可达50%一600%。这表明欲获得同样的输出电流,后者只需较小的输入电流。2、线性光耦的选取原则线性光耦的选取原则:
在开关电源的隔离中,以及设计光耦反馈式开关电源时必须正确选择线性光耦合器的型号及参数,除了必须遵循普通光耦的选取原则外,还必须遵循下列原则:1、推荐采用线性光耦合器,其特点是CTR值能够在一定范围内做线性调整
2、光耦合器的电流传输比(CTR)的允许范围是50%~200%。这是因为当CTR<50%时,光耦中的LED就需要较大的工作电流
(直流输入电流IF>5.0mA),才能正常控制单片开关电源IC的占空比,这会增大光耦的功耗。若CTR>200%,在启动电路或者当负载发生突交时,有可能将单片开关电源误触发,影响正常输出。
3、若用放大器电路去躯动光电耦合器,必须精心设计、保证它能够补偿耦合器的温度不稳定性和漂移。
3、光耦的使用技巧
光耦以光信号为媒介来实现电信号的耦合与传递,输入与输出在电气上完全隔离,具有抗干扰性能强的特点。对于既包括弱电控制部分,又包括强电控制部分的工业应用测控系统,采用光耦隔离可以很好地实现弱电和强电的隔离,达到抗干扰目的.但是,使用光耦隔离需要考虑以下几个问题:
- 光耦直接用于隔离传输模拟量时,要考虑光耦的非线性问题;
- 光耦隔离传输数字量时,要考虑光耦的响应速度问题;
- 如果输出有功率要求的话,还得考虑光耦的功率接口设计问题。
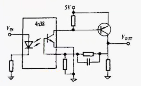
1光电耦合器非线性的克服
光电耦合器的输入端是发光二极管,因此,它的输入特性可用发光二极管的伏安特性来表示,如图b所示;输出端是光敏三极管,因此光敏三极管的伏安特性就是它的输出特性,如图c所示.由图可见,光电耦合器存在着非线性工作区域,直接用来传输模拟量时精度较差。

利用2个具有相同非线性传输特性的光电耦合器,T1和T2,以及2个射极跟随器A1和A2组成,如下图所示。
如果T1和T2是同型号同批次的光电耦合器,可以认为他们的非线性传输特性是完全一致的,即K1(I1)=K2(I1),则放大器的电压增益G=Uo/U1=I3R3/I2R2=(R3/R2)[K1(I1)/K2(I1)]=R3/R2。
由此可见,利用T1和T2电流传输特性的对称性,利用反馈原理,可以很好的补偿他们原来的非线性。

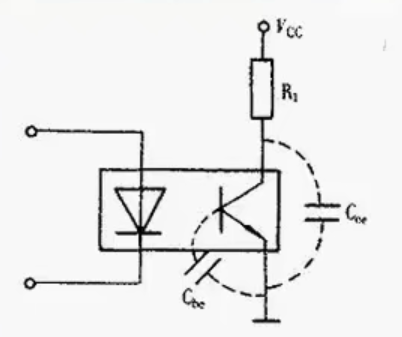
2提高光电耦合器的传输速度
由于光耦自身存在的分布电容,对传输速度造成影响,光敏三极管内部存在着分布电容Cbe和Cce,如图所示。由于光耦的电流传输比较低,其集电极负载电阻不能太小,否则输出电压的摆幅就受到了限制。但是,负载电阻又不宜过大,负载电阻RL越大,由于分布电容的存在,光电耦合器的颓率特性就越差,传输延时也越长。

在光敏三极管的光敏基极上增加正反馈电路,这样可以大大提高光电耦合器的开关速度.如图所示电路,通过增加一个晶体管,四个电阻和一个电容,实验证明,这个电路可以将光耦的最大数据传输速率提高10倍左右.

3光耦的功率接口设计
微机测控系统中,经常要用到功率接口电路,以便于驱动各种类型的负载,如直流伺服电机、步进电机、各种电磁阀等.这种接口电路一般具有带负载能力强、输出电流大、工作电压高的特点。下图是采用光电耦合器隔离驱动直流负载的典型电路。
因为普通光电耦合器的电流传输比CRT非常小,所以一般要用三极管对输出电流进行放大,也可以直接采用达林顿型死电耦合器来代替普通光耦T1。

光电可控硅驱动器,特点是耐压高,驱动电流不大,当交流负载电流较小时,可以直接用它来驱动,如图所示.

当负载电流较大时,可以外接功率双向可控硅。如图所示.其中,R1为限流电阻,用于限制光电可控硅的电流;R2为耦合电阻,其上的分压用于触发功率双向可控硅。


浙公网安备 33010602011771号