11基础元器件-电源转换器件
一、电源转换的用途
- 1、用于转换电压值,将高电压转换为低电压或者将低电压转换为高电压。
- 2、用于稳压,使得输出的电压值稳定,适合于单片机或者板的其它地方使用。
- 3、用于隔离,在一些需要隔离的电路中,起到隔离的作用。
- 4、转换正负电压,将正电压转换成负电压给电路板供电。
二、电压转换器件
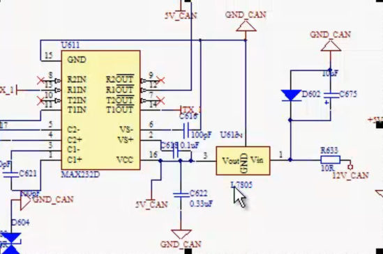
文里主要介绍78 XX/79 XX系列的三端稳压器作用:变换电压、稳压。电子产品中常见到的三端稳压集成电路有正电压输出的78××系列和负电压输出的79××系列。故名思义,三端IC是指这种稳压用的集成电路只有三条引脚输出,分利是输入端、接地端和输出端。
用78/79系列三端稳压IC来组成稳压电源所需的外围元件极少,电路内部还有过流过热及调整管的保护电路,使用起来可靠、方便,而且价格便宜。该系列集成稳压IC型号中的78或79后面的数字代表该三端集成稳压电路的输出电氏,如7806表示奇出电压为正6v。7909表示输出电压为负9V。


注意三端集成稳压电路的输入、输出和接地端绝不能接错,不然容易烧坏。一般三瑞集成稳压电路的最小输入、输出电压差约为2V,否则不能输出稳定的电压,一般立使电压差保持在4-5V,即经变压器变压,二极管整流,电容器滤波后的电压应比急压值高一些。 注意三端集成稳压电路的输入、输出和接地端绝不能接错,不然容易烧坏。
在实际应用中,应在三端集成稳压电路上安装足够大的散热器(当然小功率的条牛下不用)。当稳压菅温度过高时,稳压性能将变差,甚至损坏。
tips:散热片总是和最低电位的引脚相连。这样在78**系列中,散热片和地相连接;而在79**系列中,散热片却和输入端相连接 。
当制作中需要一个能输出1.5A以上电流的稳压电源,通常采用几块三端稳压电路并联起来,使其最出输出电流为N个1.5A。
三、隔离电源转换
作用:隔离、电压转换、稳压举例:常用的有金升阳电源模块、周立功电源模块
优点:封装多样,使用方便,效率高,体积小,可靠性高,隔离效果好,具有多种保护功能,应用范围广。
四、实例
78XX系列

负电压转换芯片


浙公网安备 33010602011771号