05: 工厂方法模式
1. 案例: 加减乘除运算
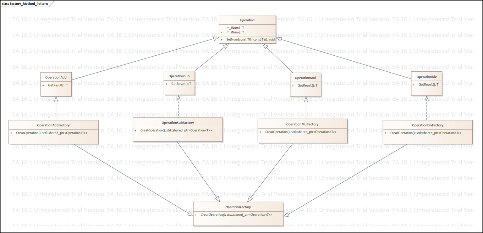
2. 工厂方法模式结构

- 抽象工厂(AbstractFactory): 所有生产具体产品的工厂类的基类,提供工厂类的公共方法
template <typename T> class OperationFactory { public: virtual std::shared_ptr<Operation<T>> CreatOperation() = 0; };
- 具体工厂(ConcreteFactory):生产具体的产品
template <typename T> class OperationAddFactory : public OperationFactory<T> { public: std::shared_ptr<Operation<T>> CreatOperation() override; }; template<typename T> inline std::shared_ptr<Operation<T>> OperationAddFactory<T>::CreatOperation() { return std::make_shared<OperationAdd<T>>(); }
template<class T> class OperationSubFactory : public OperationFactory<T> { public: std::shared_ptr<Operation<T>> CreatOperation() override; }; template<class T> inline std::shared_ptr<Operation<T>> OperationSubFactory<T>::CreatOperation() { return std::make_shared<OperationSub<T>>(); }
template <typename T> class OperationMulFactory : public OperationFactory<T> { public: std::shared_ptr<Operation<T>> CreatOperation() override; }; template<typename T> inline std::shared_ptr<Operation<T>> OperationMulFactory<T>::CreatOperation() { return std::make_shared<OperationMul<T>>(); }
template <typename T> class OperationDivFactory : public OperationFactory<T> { public: std::shared_ptr<Operation<T>> CreatOperation() override; }; template<typename T> inline std::shared_ptr<Operation<T>> OperationDivFactory<T>::CreatOperation() { return std::make_shared<OperationDiv<T>>(); }
- 抽象产品(AbstractProduct):所有产品的基类,提供产品类的公共方法
template <class T> class Operation { public: virtual T GetResult() = 0; void SetNum(const T& Num1, const T& Num2); protected: T m_Num1; T m_Num2; }; template<class T> inline void Operation<T>::SetNum(const T& Num1, const T& Num2) { m_Num1 = Num1; m_Num2 = Num2; }
- 具体产品(ConcreteProduct):具体产品类
template <class T> class OperationAdd : public Operation<T> { public: T GetResult() override; }; template<class T> inline T OperationAdd<T>::GetResult() { return Operation<T>::m_Num1 + Operation<T>::m_Num2; }
template <typename T> class OperationSub : public Operation<T> { public: T GetResult() override; }; template<typename T> inline T OperationSub<T>::GetResult() { return Operation<T>::m_Num1 - Operation<T>::m_Num2; }
template <typename T> class OperationMul :public Operation<T> { public: T GetResult() override; }; template<typename T> inline T OperationMul<T>::GetResult() { return Operation<T>::m_Num1 * Operation<T>::m_Num2; }
template <typename T> class OperationDiv : public Operation<T> { public: T GetResult() override; }; template<typename T> inline T OperationDiv<T>::GetResult() { if (abs(Operation<T>::m_Num2) > 1e-6) { return Operation<T>::m_Num1 / Operation<T>::m_Num2; } }
3. 用法
auto spOperationAddFactory = std::make_shared<OperationAddFactory<float>>(); auto spOperationAdd = spOperationAddFactory->CreatOperation(); spOperationAdd->SetNum(2, 4); std::cout << spOperationAdd->GetResult() << std::endl; auto spOperationSubFactory = std::make_shared<OperationSubFactory<float>>(); auto spOperationSub = spOperationSubFactory->CreatOperation(); spOperationSub->SetNum(2, 4); std::cout << spOperationSub->GetResult() << std::endl; auto spOperationMulFactory = std::make_shared<OperationMulFactory<float>>(); auto spOperationMul = spOperationMulFactory->CreatOperation(); spOperationMul->SetNum(2, 4); std::cout << spOperationMul->GetResult() << std::endl; auto spOperationDivFactory = std::make_shared<OperationDivFactory<float>>(); auto spOperationDiv = spOperationDivFactory->CreatOperation(); spOperationDiv->SetNum(2, 4); std::cout << spOperationDiv->GetResult() << std::endl;

浙公网安备 33010602011771号