vue的生命周期
一、Vue 的生命周期
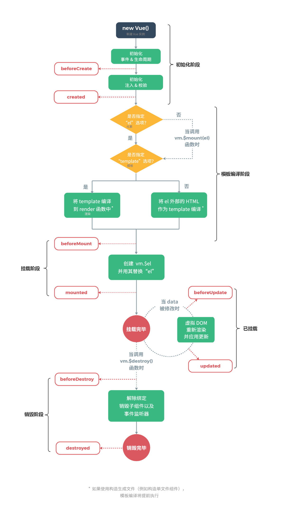
一、Vue 的生命周期流程图

二、Vue 生命周期的具体
| 生命周期 | 描述 |
| beforeCreate | 组件实例被创建之初 |
| created | 组件实例已经完成创建 |
| beforeMount | 组件挂载之前 |
| mounted | 组件挂载到实例上去之后 |
| beforeUpdate | 组件数据发生变化,更新之前 |
| updated | 组件数据更新之后 |
| beforDestroy | 组件实例销毁之前 |
| destroyed | 组件实例销毁之后 |
| activated | keep-alive 缓存的组件激活时 |
| deactivated | keep-alive 缓存的组件停用时调用 |
| errorCaptured | 捕获一个来自子孙组件的错误时被调用 |

浙公网安备 33010602011771号