网络八股3

1、

2、

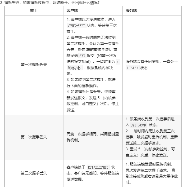
3、

4、

5、
TCP如何保证可靠传输:数据分块、校验和、流量控制、ARQ协议(自动重传协议:每发完一个分组就停止发送,等待对方确认,在收到确认后再发下一个分组)、超时重传、拥塞控制。
UDP(用户数据报协议)是一种不可靠的传输协议,主要有以下两个原因:
(1)不提供可靠性保证:UDP在传输数据时,不提供可靠性保证,不保证数据包的可靠传输。UDP数据包在传输过程中,有可能会出现数据包丢失、重复、乱序等问题。由于UDP不提供可靠性保证,因此应用层需要自行设计协议和算法来处理这些问题。
(2)不进行流量控制和拥塞控制:UDP不进行流量控制和拥塞控制。UDP发送方在发送数据时,不会根据网络的状况进行调整,而是直接发送数据包。如果网络出现拥塞,UDP数据包会丢失或延迟,甚至导致网络更加拥塞。
6、


7、

8、



浙公网安备 33010602011771号