vue-生命周期
一、简介
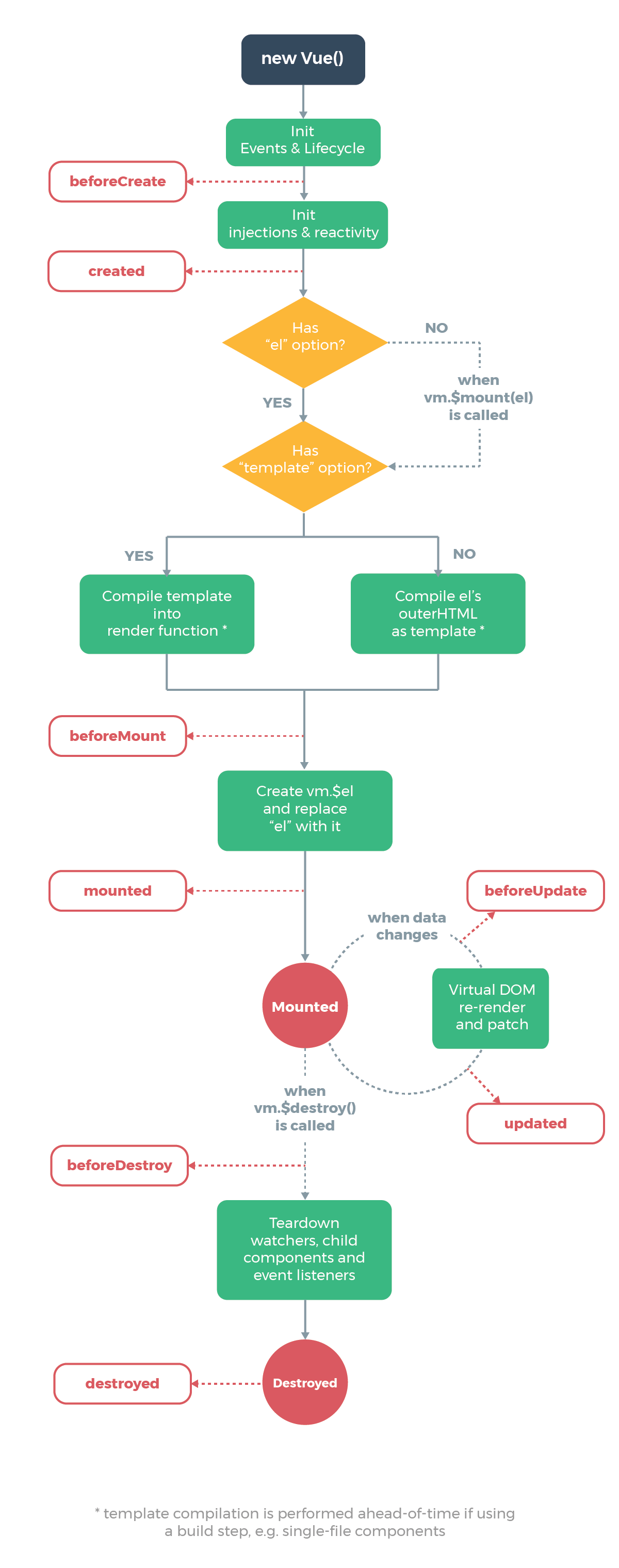
每个 Vue 实例在被创建时都要经过一系列的初始化过程——例如,需要设置数据监听、编译模板、将实例挂载到 DOM 并在数据变化时更新 DOM 等。同时在这个过程中也会运行一些叫做生命周期钩子的函数,这给了用户在不同阶段添加自己的代码的机会。

二、钩子函数
vue实例生命周期中共包含8个钩子函数,最常用的钩子函数是created和mounted这两个。钩子函数演示效果:
一般我们希望在vue实例创建之后初始化数据,此时用created()钩子函数。
1 <!DOCTYPE html> 2 <html lang="en"> 3 <head> 4 <meta charset="UTF-8"> 5 <title>vue生命周期</title> 6 <!--引入vue--> 7 <script src="../js/vue.js"></script> 8 <script> 9 window.onload=function(){ 10 new Vue({ 11 el:'#hello', 12 //data用来存储数据 13 data:{ 14 msg:"欢迎来到王者荣耀", 15 }, 16 //methods用来存储方法 17 methods:{ 18 update(){ 19 this.msg="欢迎来到更新后的王者荣耀"; 20 }, 21 Destroy(){ 22 this.$destroy(); 23 } 24 }, 25 //以下为vue生命周期的8个钩子函数 26 beforeCreate(){ 27 alert('vue实例刚刚创建,未进行数据观测和事件配置'); 28 }, 29 created(){ 30 alert('已进行数据观测和事件配置'); 31 }, 32 beforeMount(){ 33 alert('模板编译之前,未挂载'); 34 }, 35 mounted(){ 36 alert('模板编译之后,已挂载'); //此时才会渲染页面,才会显示页面上的数据 37 }, 38 beforeUpdate(){ 39 alert('vue实例更新之前'); 40 }, 41 updated(){ 42 alert('vue实例更新后'); 43 }, 44 beforeDestroy(){ 45 alert('vue实例销毁之前'); 46 }, 47 destroyed(){ 48 alert('vue实例销毁后'); 49 } 50 51 }) 52 } 53 </script> 54 </head> 55 <body> 56 <div id="hello"> 57 {{msg}} 58 <br> 59 <button @click='update'>更新 Update</button> 60 <button @click='Destroy'>销毁 Destroy</button> 61 </div> 62 </body> 63 </html>

浙公网安备 33010602011771号