51单片机汇编版—最小系统和点亮LED
2020-08-24 17:21 卑微的彼岸花 阅读(869) 评论(0) 收藏 举报51单片机汇编版—最小系统和点亮LED
学习了一些单片机都是用C语言写的,想学习一下汇编语言。我选择了51单片机,资料特别多,也好找。和大家分享一下学习的历程,希望大家能够一起进步,希望错误的地方大家能够指点一下。
编辑环境用的是KEIL5,仿真软件用的是Proteus 8。
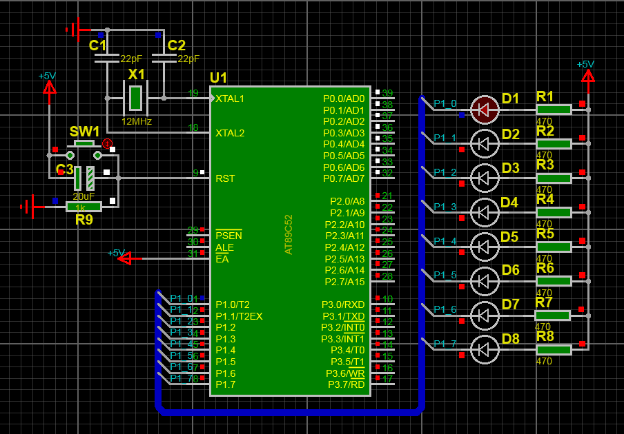
最小系统
单片机最小系统,或者称为最小应用系统,是指用最少的元件组成的单片机可以工作的系统。
对51系列单片机来说,最小系统一般应该包括:CPU、时钟电路、复位电路,电源。

CPU
由PC,寄存器文件,ALU,总线接口......。简单的理解就是单片机芯片
时钟电路
时钟电路就是产生像时钟一样准确运动的振荡电路。任何工作都按时间顺序。用于产生这个时间的电路就是时钟电路。时钟电路一般由晶体振荡器、晶振控制芯片和电容组成。
复位电路
单片机复位电路就好比电脑的重启部分,当电脑在使用中出现死机,按下重启按钮电脑内部的程序从头开始执行。单片机也一样,当单片机系统在运行中,受到环境干扰出现程序跑飞的时候,按下复位按钮内部的程序自动从头开始执行。(复位的原理不讲)
电源
提供电压
点亮led
硬件部分

当P1.0口为低时LED D1亮
软件部分
CLR P1.0 ;P1.0管脚为低 SETB 为管脚置高 END ;结束
实验结果
在上图D1Led被点亮
第一周入门简单点,仿真的工程和软件工程在点灯文件里面
https://files-cdn.cnblogs.com/files/AnhuaBi/%E7%82%B9%E7%81%AF.zip
浙公网安备 33010602011771号