Dubbo学习
Dubbo 前言
1.1 大型互联网项目架构目标




1.2 集群和分布式
概念
- 集群:很多“人”一起,干一样的事。
- 一个业务模块,部署在多台服务器上。
- 分布式:很多“人”一起,干不一样的事。这些不一样的事,合起来是一件大事。
- 一个大的业务系统,拆分为小的业务模块,分别部署在不同的机器上。
厨师例子

编程实际


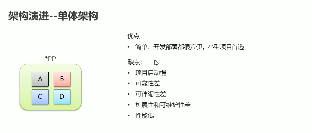
1.3 架构演进






Dubbo概述
Dubbo是阿里巴巴公司开源的一个高性能、轻量级的Java RPC框架。致力于提供高性能和透明化的RPC远程服务调用方案,以及SOA服务治理方案。

Zookeeper安装
1.1 下载安装
1、环境准备
ZooKeeper服务器是用Java创建的,它运行在JVM之上。需要安装JDK 7或更高版本。
2、上传
将下载的ZooKeeper放到/usr/local/ZooKeeper目录下
#上传zookeeper alt+p
#打开 opt目录
cd /usr/local/zooKeeper
#创建zooKeeper目录
mkdir zooKeeper
#将zookeeper安装包移动到 /opt/zooKeeper
mv apache-zookeeper-3.5.6-bin.tar.gz /usr/local/zooKeeper
3、解压
将tar包解压到/usr/local/zookeeper目录下
tar -zxvf apache-ZooKeeper-3.5.6-bin.tar.gz
1.2 配置启动
1、配置zoo.cfg
进入到conf目录拷贝一个zoo_sample.cfg并完成配置
#进入到conf目录
cd /usr/local/zooKeeper/apache-zooKeeper-3.5.6-bin/conf/
#拷贝
cp zoo_sample.cfg zoo.cfg
修改zoo.cfg
#打开目录
cd /usr/local/zooKeeper
#创建zooKeeper存储目录
mkdir zkdata
#修改zoo.cfg
vim /usr/local/zooKeeper/apache-zooKeeper-3.5.6-bin/conf/zoo.cfg

修改存储目录:dataDir=/usr/local/zooKeeper/zkdata
2、启动ZooKeeper
cd /usr/local/zooKeeper/apache-zooKeeper-3.5.6-bin/bin/
#启动
./zkServer.sh start

看到上图表示ZooKeeper成功启动
3、查看ZooKeeper状态
./zkServer.sh status
zookeeper启动成功。standalone代表zk没有搭建集群,现在是单节点

zookeeper没有启动

4、开放端口
firewall-cmd --zone=public --add-port=2181/tcp --permanent
firewall-cmd --reload
Dubbo快速入门

dubbo-service模块

UserService类
package com.Aaron.service.impl;
import org.apache.dubbo.config.annotation.Service;
import com.Aaron.service.UserService;
/**
* @Author: AlaskaBoo
* @Date: 2022-09-01 19:47
**/
//@Service 将该类的对象创建出来,放到Spring的Ioc容器中bean定义
@Service//将这个类提供的方法《服务)对外发布。将访问的地址ip,端口,路径注册到注册中心中
public class UserServiceImpl implements UserService {
@Override
public String sayHello() {
return "Hello Dubbo~~~~";
}
}
resource
spring包applicationContext.xml
<?xml version="1.0" encoding="UTF-8"?>
<beans xmlns="http://www.springframework.org/schema/beans"
xmlns:xsi="http://www.w3.org/2001/XMLSchema-instance"
xmlns:dubbo="http://dubbo.apache.org/schema/dubbo" xmlns:context="http://www.springframework.org/schema/context"
xsi:schemaLocation="http://www.springframework.org/schema/beans http://www.springframework.org/schema/beans/spring-beans.xsd
http://dubbo.apache.org/schema/dubbo http://dubbo.apache.org/schema/dubbo/dubbo.xsd http://www.springframework.org/schema/context https://www.springframework.org/schema/context/spring-context.xsd">
<!--<context:component-scan base-package="com.Aaron.service"/>-->
<!--Dubbo的配置-->
<!--1.配置项目的名称,唯一-->
<dubbo:application name="dubbo-service"/>
<!--2.配置注册中心的地址-->
<dubbo:registry address="zookeeper://192.168.121.128:2181"/>
<!--3.dubbo的包扫描-->
<dubbo:annotation package="com.Aaron.service.impl"/>
</beans>
log4j
# DEBUG < INFO < WARN < ERROR < FATAL
# Global logging configuration
log4j.rootLogger=info, stdout,file
# My logging configuration...
#log4j.logger.com.tocersoft.school=DEBUG
#log4j.logger.net.sf.hibernate.cache=debug
## Console output...
log4j.appender.stdout=org.apache.log4j.ConsoleAppender
log4j.appender.stdout.layout=org.apache.log4j.PatternLayout
log4j.appender.stdout.layout.ConversionPattern=%5p %d %C: %m%n
log4j.appender.file=org.apache.log4j.FileAppender
log4j.appender.file.File=../logs/iask.log
log4j.appender.file.layout=org.apache.log4j.PatternLayout
log4j.appender.file.layout.ConversionPattern=%d{yyyy-MM-dd HH:mm:ss} %l %m%n
web.xml
<?xml version="1.0" encoding="UTF-8"?>
<web-app xmlns:xsi="http://www.w3.org/2001/XMLSchema-instance"
xmlns="http://java.sun.com/xml/ns/javaee"
xsi:schemaLocation="http://java.sun.com/xml/ns/javaee http://java.sun.com/xml/ns/javaee/web-app_2_5.xsd"
version="2.5">
<!-- spring -->
<context-param>
<param-name>contextConfigLocation</param-name>
<param-value>classpath*:spring/applicationContext.xml</param-value>
</context-param>
<listener>
<listener-class>org.springframework.web.context.ContextLoaderListener</listener-class>
</listener>
</web-app>
pom依赖
<?xml version="1.0" encoding="UTF-8"?>
<project xmlns="http://maven.apache.org/POM/4.0.0"
xmlns:xsi="http://www.w3.org/2001/XMLSchema-instance"
xsi:schemaLocation="http://maven.apache.org/POM/4.0.0 http://maven.apache.org/xsd/maven-4.0.0.xsd">
<modelVersion>4.0.0</modelVersion>
<groupId>com.Aaron</groupId>
<artifactId>dubbo-service</artifactId>
<version>1.0-SNAPSHOT</version>
<packaging>war</packaging>
<properties>
<maven.compiler.source>8</maven.compiler.source>
<maven.compiler.target>8</maven.compiler.target>
<project.build.sourceEncoding>UTF-8</project.build.sourceEncoding>
<spring.version>5.1.9.RELEASE</spring.version>
<dubbo.version>2.7.4.1</dubbo.version>
<zookeeper.version>4.0.0</zookeeper.version>
</properties>
<dependencies>
<!-- servlet3.0规范的坐标 -->
<dependency>
<groupId>javax.servlet</groupId>
<artifactId>javax.servlet-api</artifactId>
<version>3.1.0</version>
<scope>provided</scope>
</dependency>
<!--spring的坐标-->
<dependency>
<groupId>org.springframework</groupId>
<artifactId>spring-context</artifactId>
<version>${spring.version}</version>
</dependency>
<!--springmvc的坐标-->
<dependency>
<groupId>org.springframework</groupId>
<artifactId>spring-webmvc</artifactId>
<version>${spring.version}</version>
</dependency>
<!--日志-->
<dependency>
<groupId>org.slf4j</groupId>
<artifactId>slf4j-api</artifactId>
<version>1.7.21</version>
</dependency>
<dependency>
<groupId>org.slf4j</groupId>
<artifactId>slf4j-log4j12</artifactId>
<version>1.7.21</version>
</dependency>
<!--Dubbo的起步依赖,版本2.7之后统一为rg.apache.dubb -->
<dependency>
<groupId>org.apache.dubbo</groupId>
<artifactId>dubbo</artifactId>
<version>${dubbo.version}</version>
</dependency>
<!--ZooKeeper客户端实现 -->
<dependency>
<groupId>org.apache.curator</groupId>
<artifactId>curator-framework</artifactId>
<version>${zookeeper.version}</version>
</dependency>
<!--ZooKeeper客户端实现 -->
<dependency>
<groupId>org.apache.curator</groupId>
<artifactId>curator-recipes</artifactId>
<version>${zookeeper.version}</version>
</dependency>
<!--公共接口模块-->
<dependency>
<groupId>com.Aaron</groupId>
<artifactId>dubbo-interface</artifactId>
<version>1.0-SNAPSHOT</version>
</dependency>
</dependencies>
<build>
<plugins>
<!--tomcat插件-->
<plugin>
<groupId>org.apache.tomcat.maven</groupId>
<artifactId>tomcat7-maven-plugin</artifactId>
<version>2.2</version>
<configuration>
<port>9000</port>
<path>/</path>
</configuration>
</plugin>
</plugins>
</build>
</project>
dubbo-web模块

UserController
package com.Aaron.controller;
import org.apache.dubbo.config.annotation.Reference;
import org.springframework.web.bind.annotation.RequestMapping;
import org.springframework.web.bind.annotation.RestController;
import com.Aaron.service.UserService;
/**
* @Author: AlaskaBoo
* @Date: 2022-09-01 20:01
**/
@RestController
@RequestMapping("/user")
public class UserController {
/**
* 远程注入
*
* @Reference
* 1.从zookeeper注册中心获取userService的访问url
* 2.进行远程调用RPC
* 3.将结果封装为一个代理对象。给变量赋值
*/
@Reference
private UserService userService;
@RequestMapping("/sayHello")
public String sayHello() {
return userService.sayHello();
}
}
resouce
spring包springmvc.xml
<?xml version="1.0" encoding="UTF-8"?>
<beans xmlns="http://www.springframework.org/schema/beans"
xmlns:xsi="http://www.w3.org/2001/XMLSchema-instance"
xmlns:dubbo="http://dubbo.apache.org/schema/dubbo"
xmlns:mvc="http://www.springframework.org/schema/mvc"
xmlns:context="http://www.springframework.org/schema/context"
xsi:schemaLocation="http://www.springframework.org/schema/beans http://www.springframework.org/schema/beans/spring-beans.xsd
http://www.springframework.org/schema/mvc http://www.springframework.org/schema/mvc/spring-mvc.xsd
http://dubbo.apache.org/schema/dubbo http://dubbo.apache.org/schema/dubbo/dubbo.xsd http://www.springframework.org/schema/context https://www.springframework.org/schema/context/spring-context.xsd">
<mvc:annotation-driven/>
<context:component-scan base-package="com.Aaron.controller"/>
<!--Dubbo的配置-->
<!--1.配置项目的名称,唯一-->
<dubbo:application name="dubbo-web">
<!--防止在一台服务器上端口冲突-->
<dubbo:parameter key="qos.port" value="33333"/>
</dubbo:application>
<!--2.配置注册中心的地址-->
<dubbo:registry address="zookeeper://192.168.121.128:2181"/>
<!--3.dubbo的包扫描-->
<dubbo:annotation package="com.Aaron.controller"/>
</beans>
log4j
# DEBUG < INFO < WARN < ERROR < FATAL
# Global logging configuration
log4j.rootLogger=info, stdout,file
# My logging configuration...
#log4j.logger.com.tocersoft.school=DEBUG
#log4j.logger.net.sf.hibernate.cache=debug
## Console output...
log4j.appender.stdout=org.apache.log4j.ConsoleAppender
log4j.appender.stdout.layout=org.apache.log4j.PatternLayout
log4j.appender.stdout.layout.ConversionPattern=%5p %d %C: %m%n
log4j.appender.file=org.apache.log4j.FileAppender
log4j.appender.file.File=../logs/iask.log
log4j.appender.file.layout=org.apache.log4j.PatternLayout
log4j.appender.file.layout.ConversionPattern=%d{yyyy-MM-dd HH:mm:ss} %l %m%n
web.xml
<?xml version="1.0" encoding="UTF-8"?>
<web-app xmlns:xsi="http://www.w3.org/2001/XMLSchema-instance"
xmlns="http://java.sun.com/xml/ns/javaee"
xsi:schemaLocation="http://java.sun.com/xml/ns/javaee http://java.sun.com/xml/ns/javaee/web-app_2_5.xsd"
version="2.5">
<!-- Springmvc -->
<servlet>
<servlet-name>springmvc</servlet-name>
<servlet-class>org.springframework.web.servlet.DispatcherServlet</servlet-class>
<!-- 指定加载的配置文件 ,通过参数contextConfigLocation加载-->
<init-param>
<param-name>contextConfigLocation</param-name>
<param-value>classpath:spring/springmvc.xml</param-value>
</init-param>
</servlet>
<servlet-mapping>
<servlet-name>springmvc</servlet-name>
<url-pattern>*.do</url-pattern>
</servlet-mapping>
</web-app>
pom.xml
<?xml version="1.0" encoding="UTF-8"?>
<project xmlns="http://maven.apache.org/POM/4.0.0"
xmlns:xsi="http://www.w3.org/2001/XMLSchema-instance"
xsi:schemaLocation="http://maven.apache.org/POM/4.0.0 http://maven.apache.org/xsd/maven-4.0.0.xsd">
<modelVersion>4.0.0</modelVersion>
<groupId>com.Aaron</groupId>
<artifactId>dubbo-web</artifactId>
<version>1.0-SNAPSHOT</version>
<packaging>war</packaging>
<properties>
<maven.compiler.source>8</maven.compiler.source>
<maven.compiler.target>8</maven.compiler.target>
<project.build.sourceEncoding>UTF-8</project.build.sourceEncoding>
<spring.version>5.1.9.RELEASE</spring.version>
<dubbo.version>2.7.4.1</dubbo.version>
<zookeeper.version>4.0.0</zookeeper.version>
</properties>
<dependencies>
<!-- servlet3.0规范的坐标 -->
<dependency>
<groupId>javax.servlet</groupId>
<artifactId>javax.servlet-api</artifactId>
<version>3.1.0</version>
<scope>provided</scope>
</dependency>
<!--spring的坐标-->
<dependency>
<groupId>org.springframework</groupId>
<artifactId>spring-context</artifactId>
<version>${spring.version}</version>
</dependency>
<!--springmvc的坐标-->
<dependency>
<groupId>org.springframework</groupId>
<artifactId>spring-webmvc</artifactId>
<version>${spring.version}</version>
</dependency>
<!--日志-->
<dependency>
<groupId>org.slf4j</groupId>
<artifactId>slf4j-api</artifactId>
<version>1.7.21</version>
</dependency>
<dependency>
<groupId>org.slf4j</groupId>
<artifactId>slf4j-log4j12</artifactId>
<version>1.7.21</version>
</dependency>
<!--Dubbo的起步依赖,版本2.7之后统一为rg.apache.dubb -->
<dependency>
<groupId>org.apache.dubbo</groupId>
<artifactId>dubbo</artifactId>
<version>${dubbo.version}</version>
</dependency>
<!--ZooKeeper客户端实现 -->
<dependency>
<groupId>org.apache.curator</groupId>
<artifactId>curator-framework</artifactId>
<version>${zookeeper.version}</version>
</dependency>
<!--ZooKeeper客户端实现 -->
<dependency>
<groupId>org.apache.curator</groupId>
<artifactId>curator-recipes</artifactId>
<version>${zookeeper.version}</version>
</dependency>
<!--公共接口模块-->
<dependency>
<groupId>com.Aaron</groupId>
<artifactId>dubbo-interface</artifactId>
<version>1.0-SNAPSHOT</version>
</dependency>
</dependencies>
<build>
<plugins>
<!--tomcat插件-->
<plugin>
<groupId>org.apache.tomcat.maven</groupId>
<artifactId>tomcat7-maven-plugin</artifactId>
<version>2.2</version>
<configuration>
<port>8000</port>
<path>/</path>
</configuration>
</plugin>
</plugins>
</build>
</project>
dubbo-interface

UserService
package com.Aaron.service;
/**
* @Author: AlaskaBoo
* @Date: 2022-09-01 19:45
**/
public interface UserService {
public String sayHello();
}
启动结果

Dubbo高级特性
一、dubbo-admin

二、dubbo-admin安装
1、环境准备
dubbo-admin 是一个前后端分离的项目。前端使用vue,后端使用springboot,安装 dubbo-admin 其实就是部署该项目。我们将dubbo-admin安装到开发环境上。要保证开发环境有jdk,maven,nodejs
安装node(如果当前机器已经安装请忽略)
因为前端工程是用vue开发的,所以需要安装node.js,node.js中自带了npm,后面我们会通过npm启动
下载地址
https://nodejs.org/en/

2、下载 Dubbo-Admin
进入github,搜索dubbo-admin
https://github.com/apache/dubbo-admin
下载:

3、把下载的zip包解压到指定文件夹(解压到那个文件夹随意)

4、修改配置文件
解压后我们进入…\dubbo-admin-develop\dubbo-admin-server\src\main\resources目录,找到 application.properties 配置文件 进行配置修改

修改zookeeper地址

# centers in dubbo2.7
admin.registry.address=zookeeper://192.168.121.128:2181
admin.config-center=zookeeper://192.168.121.128:2181
admin.metadata-report.address=zookeeper://192.168.121.128:2181
admin.registry.address注册中心
admin.config-center 配置中心
admin.metadata-report.address元数据中心
5、打包项目
在 dubbo-admin-develop 目录执行打包命令
建议在cmd中执行,先换淘宝镜像
npm config set registry https://registry.npm.taobao.org

mvn clean package
mvn clean package -Dmaven.test.skip=true

6、启动后端
切换到目录
dubbo-Admin-develop\dubbo-admin-distribution\target>
执行下面的命令启动 dubbo-admin,dubbo-admin后台由SpringBoot构建。
java -jar .\dubbo-admin-0.1.jar

7、前台后端
dubbo-admin-ui 目录下执行命令
npm run dev
npm run serve(我安装的16.11.1的node.js)
8、访问
浏览器输入。用户名密码都是root
http://localhost:8081/

三、dubbo-admin简单使用

注意:Dubbo Admin【服务Mock】【服务统计】将在后续版本发布....
在上面的步骤中,我们已经进入了Dubbo-Admin的主界面,在【快速入门】章节中,我们定义了服务生产者、和服务消费者,下面我们从Dubbo-Admin管理界面找到这个两个服务
1、点击服务查询
2、查询结果

A:输入的查询条件com.Aaron.service.UserService
B:搜索类型,主要分为【按服务名】【按IP地址】【按应用】三种类型查询
C:搜索结果
3.1.4 dubo-admin查看详情
我们查看com.Aaron.service.UserService (服务提供者)的具体详细信息,包含【元数据信息】
1)点击详情

从【详情】界面查看,主要分为3个区域
A区域:主要包含服务端 基础信息比如服务名称、应用名称等
B区域:主要包含了生产者、消费者一些基本信息
C区域:是元数据信息,注意看上面的图,元数据信息是空的
我们需要打开我们的生产者配置文件加入下面配置
<!-- 元数据配置 -->
<dubbo:metadata-report address="zookeeper://192.168.149.135:2181" />
重新启动生产者,再次打开Dubbo-Admin
这样我们的元数据信息就出来了

四、常用高级配置
1、序列化


在pojo中实体加Serializable
package com.Aaron.pojo;
import lombok.AllArgsConstructor;
import lombok.Data;
import lombok.NoArgsConstructor;
import java.io.Serializable;
/**
* @Author: AlaskaBoo
* @Date: 2022-09-02 17:12
* 注意!!!
* 将来所有的pojo类都需要实现注意!!!
* 将来所有的pojo类都需要实现Serializable接口接口
*/
@Data
@AllArgsConstructor
@NoArgsConstructor
public class User implements Serializable {
private int id;
private String username;
private String password;
}
interface中继承依赖

2、地址缓存

3、超时与重试(设置超时时间)



重试

4、多版本



5、负载均衡







6、容错机制

7、服务降级


搭建Zookeeper集群
1.1 搭建要求
真实的集群是需要部署在不同的服务器上的,但是在我们测试时同时启动很多个虚拟机内存会吃不消,所以我们通常会搭建伪集群,也就是把所有的服务都搭建在一台虚拟机上,用端口进行区分。
我们这里要求搭建一个三个节点的Zookeeper集群(伪集群)。
1.2 准备工作
重新部署一台虚拟机作为我们搭建集群的测试服务器。
(1)安装JDK 【此步骤省略】。
(2)Zookeeper压缩包上传到服务器
(3)将Zookeeper解压 ,建立/usr/local/zookeeper-cluster目录,将解压后的Zookeeper复制到以下三个目录
/usr/local/zookeeper-cluster/zookeeper-1
/usr/local/zookeeper-cluster/zookeeper-2
/usr/local/zookeeper-cluster/zookeeper-3
[root@localhost ~]# mkdir /usr/local/zookeeper-cluster
[root@localhost ~]# cp -r apache-zookeeper-3.5.6-bin /usr/local/zookeeper-cluster/zookeeper-1
[root@localhost ~]# cp -r apache-zookeeper-3.5.6-bin /usr/local/zookeeper-cluster/zookeeper-2
[root@localhost ~]# cp -r apache-zookeeper-3.5.6-bin /usr/local/zookeeper-cluster/zookeeper-3
(4)创建data目录 ,并且将 conf下zoo_sample.cfg 文件改名为 zoo.cfg
mkdir /usr/local/zookeeper-cluster/zookeeper-1/data
mkdir /usr/local/zookeeper-cluster/zookeeper-2/data
mkdir /usr/local/zookeeper-cluster/zookeeper-3/data
mv /usr/local/zookeeper-cluster/zookeeper-1/conf/zoo_sample.cfg /usr/local/zookeeper-cluster/zookeeper-1/conf/zoo.cfg
mv /usr/local/zookeeper-cluster/zookeeper-2/conf/zoo_sample.cfg /usr/local/zookeeper-cluster/zookeeper-2/conf/zoo.cfg
mv /usr/local/zookeeper-cluster/zookeeper-3/conf/zoo_sample.cfg /usr/local/zookeeper-cluster/zookeeper-3/conf/zoo.cfg
(5) 配置每一个Zookeeper 的dataDir 和 clientPort 分别为2181 2182 2183
修改/usr/local/zookeeper-cluster/zookeeper-1/conf/zoo.cfg
vim /usr/local/zookeeper-cluster/zookeeper-1/conf/zoo.cfg
clientPort=2181
dataDir=/usr/local/zookeeper-cluster/zookeeper-1/data
修改/usr/local/zookeeper-cluster/zookeeper-2/conf/zoo.cfg
vim /usr/local/zookeeper-cluster/zookeeper-2/conf/zoo.cfg
clientPort=2182
dataDir=/usr/local/zookeeper-cluster/zookeeper-2/data
修改/usr/local/zookeeper-cluster/zookeeper-3/conf/zoo.cfg
vim /usr/local/zookeeper-cluster/zookeeper-3/conf/zoo.cfg
clientPort=2183
dataDir=/usr/local/zookeeper-cluster/zookeeper-3/data
1.3 配置集群
(1)在每个zookeeper的 data 目录下创建一个 myid 文件,内容分别是1、2、3 。这个文件就是记录每个服务器的ID
echo 1 >/usr/local/zookeeper-cluster/zookeeper-1/data/myid
echo 2 >/usr/local/zookeeper-cluster/zookeeper-2/data/myid
echo 3 >/usr/local/zookeeper-cluster/zookeeper-3/data/myid
(2)在每一个zookeeper 的 zoo.cfg配置客户端访问端口(clientPort)和集群服务器IP列表。
集群服务器IP列表如下
vim /usr/local/zookeeper-cluster/zookeeper-1/conf/zoo.cfg
vim /usr/local/zookeeper-cluster/zookeeper-2/conf/zoo.cfg
vim /usr/local/zookeeper-cluster/zookeeper-3/conf/zoo.cfg
server.1=192.168.149.135:2881:3881
server.2=192.168.149.135:2882:3882
server.3=192.168.149.135:2883:3883
解释:server.服务器ID=服务器IP地址:服务器之间通信端口:服务器之间投票选举端口
1.4 启动集群
启动集群就是分别启动每个实例。
/usr/local/zookeeper-cluster/zookeeper-1/bin/zkServer.sh start
/usr/local/zookeeper-cluster/zookeeper-2/bin/zkServer.sh start
/usr/local/zookeeper-cluster/zookeeper-3/bin/zkServer.sh start

启动后我们查询一下每个实例的运行状态
/usr/local/zookeeper-cluster/zookeeper-1/bin/zkServer.sh status
/usr/local/zookeeper-cluster/zookeeper-2/bin/zkServer.sh status
/usr/local/zookeeper-cluster/zookeeper-3/bin/zkServer.sh status
先查询第一个服务

Mode为follower表示是跟随者(从)
再查询第二个服务Mod 为leader表示是领导者(主)

查询第三个为跟随者(从)

1.5 模拟集群异常
(1)首先我们先测试如果是从服务器挂掉,会怎么样
把3号服务器停掉,观察1号和2号,发现状态并没有变化
/usr/local/zookeeper-cluster/zookeeper-3/bin/zkServer.sh stop
/usr/local/zookeeper-cluster/zookeeper-1/bin/zkServer.sh status
/usr/local/zookeeper-cluster/zookeeper-2/bin/zkServer.sh status

由此得出结论,3个节点的集群,从服务器挂掉,集群正常
(2)我们再把1号服务器(从服务器)也停掉,查看2号(主服务器)的状态,发现已经停止运行了。
/usr/local/zookeeper-cluster/zookeeper-1/bin/zkServer.sh stop
/usr/local/zookeeper-cluster/zookeeper-2/bin/zkServer.sh status

由此得出结论,3个节点的集群,2个从服务器都挂掉,主服务器也无法运行。因为可运行的机器没有超过集群总数量的半数。
(3)我们再次把1号服务器启动起来,发现2号服务器又开始正常工作了。而且依然是领导者。
/usr/local/zookeeper-cluster/zookeeper-1/bin/zkServer.sh start
/usr/local/zookeeper-cluster/zookeeper-2/bin/zkServer.sh status

(4)我们把3号服务器也启动起来,把2号服务器停掉,停掉后观察1号和3号的状态。
/usr/local/zookeeper-cluster/zookeeper-3/bin/zkServer.sh start
/usr/local/zookeeper-cluster/zookeeper-2/bin/zkServer.sh stop
/usr/local/zookeeper-cluster/zookeeper-1/bin/zkServer.sh status
/usr/local/zookeeper-cluster/zookeeper-3/bin/zkServer.sh status

发现新的leader产生了~
由此我们得出结论,当集群中的主服务器挂了,集群中的其他服务器会自动进行选举状态,然后产生新得leader
(5)我们再次测试,当我们把2号服务器重新启动起来启动后,会发生什么?2号服务器会再次成为新的领导吗?我们看结果
/usr/local/zookeeper-cluster/zookeeper-2/bin/zkServer.sh start
/usr/local/zookeeper-cluster/zookeeper-2/bin/zkServer.sh status
/usr/local/zookeeper-cluster/zookeeper-3/bin/zkServer.sh status

我们会发现,2号服务器启动后依然是跟随者(从服务器),3号服务器依然是领导者(主服务器),没有撼动3号服务器的领导地位。
由此我们得出结论,当领导者产生后,再次有新服务器加入集群,不会影响到现任领导者。

浙公网安备 33010602011771号