Logistic回归——原理加实战
Logistic回归
1. 什么是Logistic回归
Logistic是一种常用的分类方法,属于对数线性模型,利用Logistic回归,根据现有数据对分类边界建立回归公式,以此进行分类。
回归:假设现有一些数据点,我们用一条直线对这些点进行拟合,这个拟合过程就称为回归
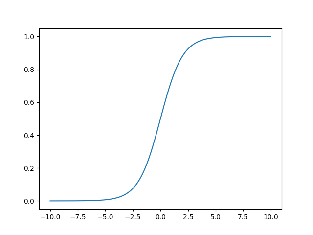
2. Logistic回归与Sigmoid函数
Sigmoid函数:
下图为Sigmoid函数曲线图。z为0时,Sigmoid函数值为0.5。随着z的增大,Sigmoid函数值将趋近于1;随着x的减小,Sigmoid函数值将趋近于0.

为了实现Logistic回归分类器,我们在每个特征上都乘以一个回归系数,然后把结果相加,总和带入Sigmoid函数中,得到一个0~1的数值。若数值大于0.5,则被分为1类,否则,分为0类。
Logistic回归:
考虑n维特征\(x = (x_0,x_1,x_2,\cdots,x_n)\),参数向量\(w=(w_0,w_1,w_2,\cdots,w_n)\)我们对输入数据线性加权得:
将z作为自变量带入Sigmoid函数中,得到一个0~1的数值。若数值大于0.5,则被分为1类,否则,分为0类。即
现在的问题则是:如何确定最佳参数\(w\)从而使分类尽可能地准确。
3. Logistic回归参数优化法
3.1.1 梯度上升法
梯度上升法即沿着该函数的梯度方向探寻,寻找最优解。记函数f(x,y)的梯度为
梯度算法迭代公式如下:
改公式一直迭代执行,直至达到某个条件未知,如达到可以允许的误差范围,或迭代次数达到某个值。
PS: 梯度上升法用来求最大值,而梯度下降法是用来求最小值
3.1.2 目标函数与梯度上升
目标函数
使用梯度上升算法之前,我们需要知道如何优化,才能达到我们的目的,即目标函数是什么,根据目标函数来使用梯度上升算法。我们考虑二分类问题,其中包含类别1与类别0,可以得到预测函数,公式如下:
\(f_w(x)\)的值表示\(y=1\)的概率,因此分类结果为类别1与类别0的概率分别为:
即:
其似然函数为:
\(m\)为样本个数
对数似然函数为:
最大似然估计就是要求使得\(l(w)\)达到最大值的\(w\),所以目标函数就是\(l(w)\)
梯度
3.1.3 梯度上升法代码实现
import numpy as np
def loadDataSet():
dataMat = []
labelMat = []
file = open('testSet.txt','r') # testSet.txt可在附录获取
for line in file:
strLine = line.strip().split()
dataMat.append([1.0,float(strLine[0]),float(strLine[1])])
labelMat.append([strLine[2]])
return dataMat,labelMat
def sigmoid(x):
return 1.0 / (1.0 + np.exp(-x))
def lossFunction(y,y_hat): # 梯度的相减部分
return y - y_hat
def gradAscent(data,labels):
dataMat = np.mat(data, dtype = 'float64') # 转换为numpy数据类型
labelMat = np.mat(labels, dtype = 'float64')
m,n = dataMat.shape
lr = 0.001
epochs = 500
weights = np.ones((n,1))
for epoch in range(epochs):
labelEst = sigmoid(dataMat*weights)
loss = lossFunction(labelMat,labelEst) # 目标函数
weights = weights + lr * dataMat.transpose() * loss
return weights
def plotBestFit(weight):
weightArray = weight.getA()
dataMat, labelMat = loadDataSet()
dataArr = np.array(dataMat)
n = dataArr.shape[0]
xcord1 = []; ycord1 = []
xcord2 = []; ycord2 = []
for i in range(n):
if int(labelMat[i][0]) == 1:
xcord1.append(dataArr[i,1])
ycord1.append(dataArr[i,2])
else:
xcord2.append(dataArr[i,1])
ycord2.append(dataArr[i,2])
fig = plt.figure()
ax = fig.add_subplot(111)
ax.scatter(xcord1,ycord1,s=30,c='red',marker='s')
ax.scatter(xcord2,ycord2,s=30,c='green')
x = np.arange(-3.0,3.0,0.1)
y = (-weightArray[0] - weightArray[1] * x) / weightArray[2]
ax.plot(x,y)
plt.xlabel('x1'); plt.ylabel('x2')
plt.show()
data,labels = loadDataSet()
weights = gradAscent(data,labels)
print(weights)
plotBestFit(weights)
可视化:

3.1.4 改进的随机梯度上升算法
随机梯度下降法不同于批量梯度下降,随机梯度下降是每次迭代使用一个样本来对参数进行更新。使得训练速度加快。推荐一篇讲的非常好的博文:批量梯度下降、随机梯度下降和小批量梯度下降
def stocGradAscent1(dataMatrix, classLabels,numIter=150):
dataMatrix = np.array(data, dtype='float64') # 转换为numpy数据类型
classLabels = np.array(labels, dtype='float64')
m,n = np.shape(dataMatrix)
weights = np.ones(n)
for j in range(numIter):
dataIndex = list(range(m))
for i in range(m):
lr = 4 / (1.0 +j + i) + 0.01
randIndex = int(random.uniform(0,len(dataIndex)))
h = sigmoid(sum(dataMatrix[randIndex] * weights))
error = classLabels[randIndex] - h
weights = weights + lr * error * dataMatrix[randIndex]
del (dataIndex[randIndex])
return weights
4. 总结
Logistic回归目的是寻找一个非线性函数Sigmoid的最佳拟合参数,求解过程由最优化算法来完成。在最优化算法中,最常用的是梯度上升法,梯度上升法还可分为批量梯度上升和随机梯度上升。
随机梯度上升和批量梯度上升算法效果相当,但占用更少的资源。此外,随机梯度上升是一个在线算法,它可以在新数据到来时就完成参数更新,而不需要重新读取整个数据集来进行批处理运算。
5. 附录
testSet.txt文件:
-0.017612 14.053064 0
-1.395634 4.662541 1
-0.752157 6.538620 0
-1.322371 7.152853 0
0.423363 11.054677 0
0.406704 7.067335 1
0.667394 12.741452 0
-2.460150 6.866805 1
0.569411 9.548755 0
-0.026632 10.427743 0
0.850433 6.920334 1
1.347183 13.175500 0
1.176813 3.167020 1
-1.781871 9.097953 0
-0.566606 5.749003 1
0.931635 1.589505 1
-0.024205 6.151823 1
-0.036453 2.690988 1
-0.196949 0.444165 1
1.014459 5.754399 1
1.985298 3.230619 1
-1.693453 -0.557540 1
-0.576525 11.778922 0
-0.346811 -1.678730 1
-2.124484 2.672471 1
1.217916 9.597015 0
-0.733928 9.098687 0
-3.642001 -1.618087 1
0.315985 3.523953 1
1.416614 9.619232 0
-0.386323 3.989286 1
0.556921 8.294984 1
1.224863 11.587360 0
-1.347803 -2.406051 1
1.196604 4.951851 1
0.275221 9.543647 0
0.470575 9.332488 0
-1.889567 9.542662 0
-1.527893 12.150579 0
-1.185247 11.309318 0
-0.445678 3.297303 1
1.042222 6.105155 1
-0.618787 10.320986 0
1.152083 0.548467 1
0.828534 2.676045 1
-1.237728 10.549033 0
-0.683565 -2.166125 1
0.229456 5.921938 1
-0.959885 11.555336 0
0.492911 10.993324 0
0.184992 8.721488 0
-0.355715 10.325976 0
-0.397822 8.058397 0
0.824839 13.730343 0
1.507278 5.027866 1
0.099671 6.835839 1
-0.344008 10.717485 0
1.785928 7.718645 1
-0.918801 11.560217 0
-0.364009 4.747300 1
-0.841722 4.119083 1
0.490426 1.960539 1
-0.007194 9.075792 0
0.356107 12.447863 0
0.342578 12.281162 0
-0.810823 -1.466018 1
2.530777 6.476801 1
1.296683 11.607559 0
0.475487 12.040035 0
-0.783277 11.009725 0
0.074798 11.023650 0
-1.337472 0.468339 1
-0.102781 13.763651 0
-0.147324 2.874846 1
0.518389 9.887035 0
1.015399 7.571882 0
-1.658086 -0.027255 1
1.319944 2.171228 1
2.056216 5.019981 1
-0.851633 4.375691 1
-1.510047 6.061992 0
-1.076637 -3.181888 1
1.821096 10.283990 0
3.010150 8.401766 1
-1.099458 1.688274 1
-0.834872 -1.733869 1
-0.846637 3.849075 1
1.400102 12.628781 0
1.752842 5.468166 1
0.078557 0.059736 1
0.089392 -0.715300 1
1.825662 12.693808 0
0.197445 9.744638 0
0.126117 0.922311 1
-0.679797 1.220530 1
0.677983 2.556666 1
0.761349 10.693862 0
-2.168791 0.143632 1
1.388610 9.341997 0
0.317029 14.739025 0

浙公网安备 33010602011771号