二、硬件与服务器的分类




计算机硬件组成原理:
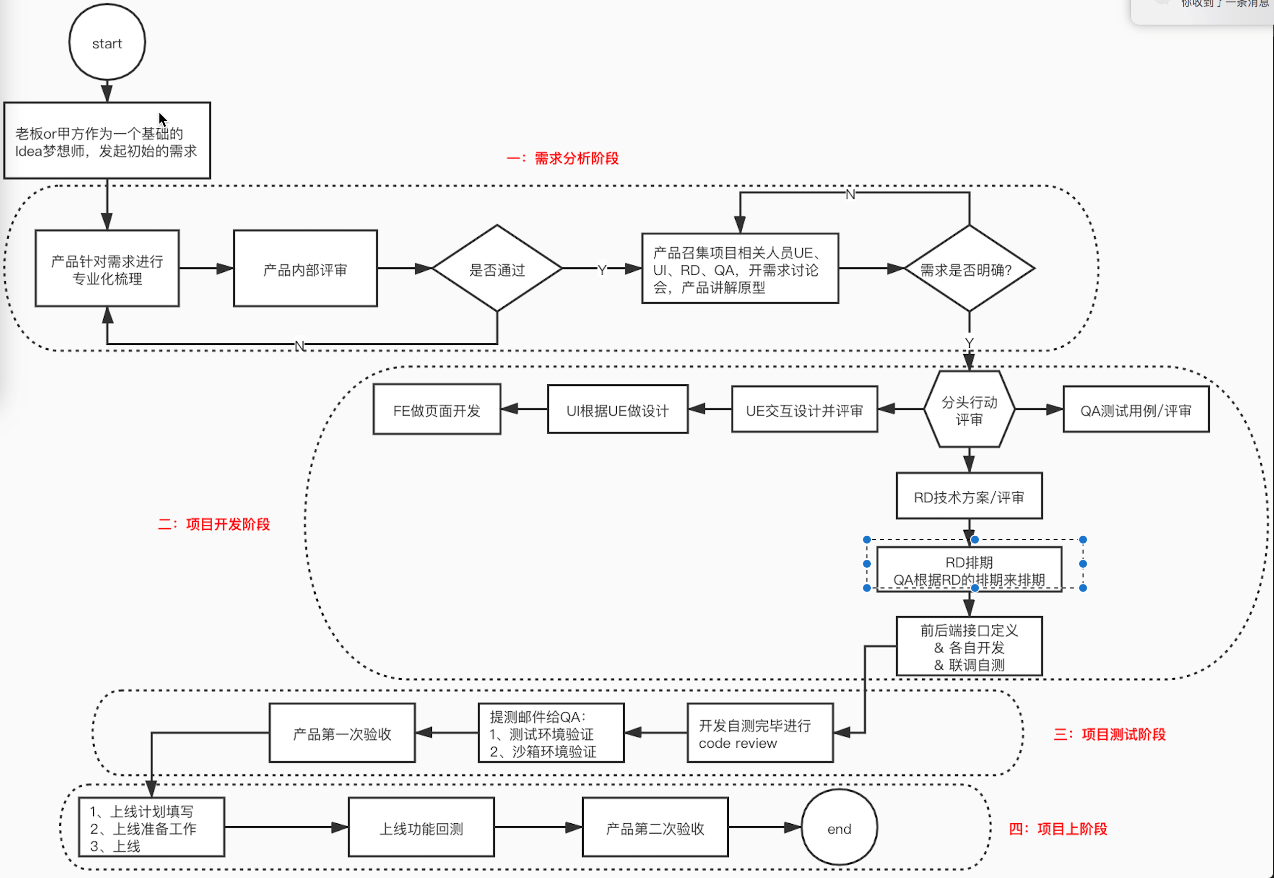
一、程序的开发流程
PM产品经理: 陆游器=》伪需求
UE交互式设计师
FE前端开发=》客户端程序(web界面、app、微信小程序)
RD后端开发=》与前端定好接口规范(接口数量、作用)
QA测试人员=》设计好测试用例
OP运维人员=》设计好整套系统的架构
devops自动化运维
产品开发流程:

个人电脑开发
1、测试环境=》20多台台式机
staging=》与线上环境1:1测试(QA)
2、线上环境=》互联网用户使用的环境(OP)
1~2周上线一个小版本;
1个月~一个半月上线一个大版本=》;
小bug修复,大bug回滚;
运维维护领域:应用程序、操作系统、计算机硬件、网络、安全
运维职责
1)应用程序7*24*365天的不间断运行=》监控
2)数据备份(磁带、磁盘)
3)优化(调优)
3、计算机硬件组成原理:计算机系统是由硬件系统和软件系统两大部分组成;
计算机硬件系统的基本组成及工作原理:
⑴ 计算机硬件由五个基本部分组成:运算器、控制器、存储器、输入设备和输出设备。
⑵ 计算机内部采用二进制来表示程序和数据。
⑶ 采用“存储程序”的方式,将程序和数据放入同一个存储器中(内存储器),计算机能够自动高速地从存储器中取出指令加以执行。


二、服务器分类
服务器的分类( 常识性):
1、按尺寸分类
2、按外形分类
3、服务器品牌
互联网人员工作的主战场:搭建网站相比其他台式机、笔记本更稳定、可靠;
###服务器按尺寸分类
按尺寸:根据高度来计算,单位U(unit),1U=1.75英寸=4.445厘米,一般分1U、2U、4U
1、机架式服务器(抽屉式)主流:用R表示,机架式服务器的外形看来不像计算机,而像交换机,有1U(1U=1.75英寸)、2U、4U等规格。机架式服务器安装在标准的19英寸机柜里面。这种结构的多为功能型服务器。

2、刀片式服务器(几乎不用了):用M表示,价格昂贵, 刀片服务器是指在标准高度的机架式机箱内可插装多个卡式的服务器单元,是一种实现HAHD(High Availability High Density,高可用高密度)的低成本服务器平台,为特殊应用行业和高密度计算环境专门设计。刀片服务器就像“刀片”一样,每一块“刀片”实际上就是一块系统主板。

3、塔式服务器:用T表示,塔式服务器(Tower Server)应该是见得最多也最容易理解的一种服务器结构类型,因为它的外形以及结构都跟立式PC差不多,当然,由于服务器的主板扩展性较强、插槽也多出一堆,所以个头比普通主板大一些,因此塔式服务器的主机机箱也比标准的ATX机箱要大,一般都会预留足够的内部空间以便日后进行硬盘和电源的冗余扩展。

###· 服务器常见品牌分类:


三、去IOE运动
IBM:服务==》Dell服务器、云主机
甲骨文Oracle:数据库管理软件==》MySQL(marriadb)
EMC:存储===》自定义存在,ceph块存储、nfs文件存储、swift对象存储
Redhat linux
Redhat5.x
买license
Centos系统
CPU处理分类:
1>共用一个缓存

2>单独的缓存,其他核心需要同步一份才可用


浙公网安备 33010602011771号