语音输出&震动传感器原理图
语音输出&震动传感器原理图
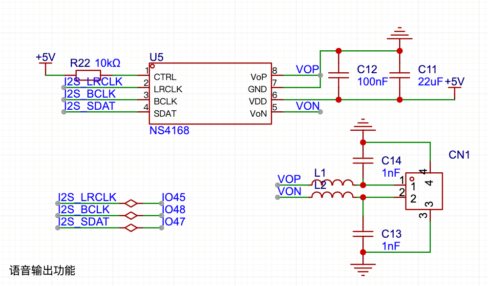
原理图

嘉立创产品编号:NS4168,I2S数字音频输入
引脚说明
| 编号 | 名称 | 功能 | 
|---|---|---|
| 1 | CTRL | 控制管脚,增加一个上拉电阻,默认接到右声道 | 
| 2 | LRCLK | I2S左右声道帧时钟 | 
| 3 | BCLK | I2S位时钟 | 
| 4 | SDAT | I2S串行数据 | 
| 5 | VoN | 输出负端 | 
| 6 | VDD | 5V电源,最大5.5V | 
| 7 | GND | GEN | 
| 8 | VoP | 输出正端 | 
设计时最好再输出部分增加1个1000Ω的磁珠和1个1nF的电容,进行滤波。
ESP32S3对应引脚(输入信号)
| NS4168引脚 | ESP32S3引脚 | 功能 | 
|---|---|---|
| LRCLK | IO45 | I2S左右声道帧时钟 | 
| SDAT | IO47 | I2S串行数据 | 
| BCLK | IO48 | I2S位时钟 | 
2P插子外接喇叭(输出信号)
根据实力原理图,需要增加两个磁珠。
| 编号 | 引脚 | 功能 | 
|---|---|---|
| VoN | 1 | 输出负端 | 
| VoP | 2 | 输出正端 | 
震动传感器原理图

    登峰造极的成就源于自律
                    
                

                
            
        
浙公网安备 33010602011771号