ESP32S3主控电路、复位&BOOT按键电路
ESP32S3主控电路、复位&BOOT按键电路
电路图
ESP32S3主控电路

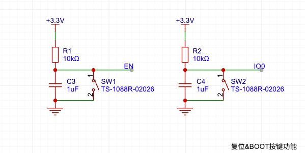
复位&BOOT按键电路

引脚说明
C1、C2芯片的滤波电容,
| 编号 | 名称 | 功能说明 |
|---|---|---|
| 1、40 | GND | GND |
| 2 | 3V3 | 3V3 |
| 3 | EN | 低电平复位,增加RC延迟电路,推荐R=10KΩ |
| 27 | IO0 | BOOT按键,下载调试使用,特殊功能引脚不推荐通过外部电阻改变默认状态 |
| 28、29、30 | IO35、IO36、IO37 | 用于连接模组内部集成的OSPI PSRAM,不可用于其他功能 |
登峰造极的成就源于自律

浙公网安备 33010602011771号