AMiner学术智能搜索全面重构:查学者、论文、专利、期刊的一站式AI科研工具
上周,我们推出了AMiner 科研检索双Skill:在微信发条语音,就能搞定科研日报和深度调研
设计Skill过程中,我们发现,科研检索Skill的复杂查询能力并不限于龙虾——「学术搜索」引擎同样可以聚合Skill的六大科研工作流来完成学者、期刊、专利、机构等知识实体深度检索任务。
于是,AMiner「学术智能搜索」“学会”了自己的Skill,完成彻底重构。现在,「学术智能搜索」可以从AMiner 3.3亿文献库、6000万学者档案、1.8亿件专利、10万余种期刊资源、25亿引用关系里,深度挖掘并交付更准确、更全面、更聪明的答案了。
以下,是AMiner学术智能搜索升级后,交的作业。
查学者:给学者完整画像
例如:输入 “Geoffrey Hinton (深度学习教父)在加拿大的研究情况”
升级前:信息单一,维度较少,缺代表成果。
升级后:整合学者代表发文、被引量、参加会议、合作网络,呈现更完整的学者科研画像。

查论文:自主规划排序及归集
例如:搜索”2020年后清华大学在 NeurIPS 发表的强化学习论文”
升级前:仅按时间罗列论文篇目,核心贡献识别、引用量等信息识别零散割裂。
升级后:按论文高引权重分层归集,全面识别核心贡献、代表专题,并汇总清华大学研究趋势及院系识别。


专业问答:由浅入深渐进披露
例如:输入“CRISPR 是什么?”
升级前:技术阐释晦涩难懂,理解门槛高。
升级后:就技术概念本身进行通俗易懂的解答,如需进一步了解更方便追问。

查专利:全面挖掘专利链分析
例如:输入“做一下第三代半导体(SiC/GaN)专利链分析”
升级前:检索意图识别不够精准,将论文作为主要采纳结果。
升级后:不仅精准匹配各项专利,并刻画出专利链技术路线和趋势洞察——直接交专利链分析报告!


查期刊:多维度提供投稿参考
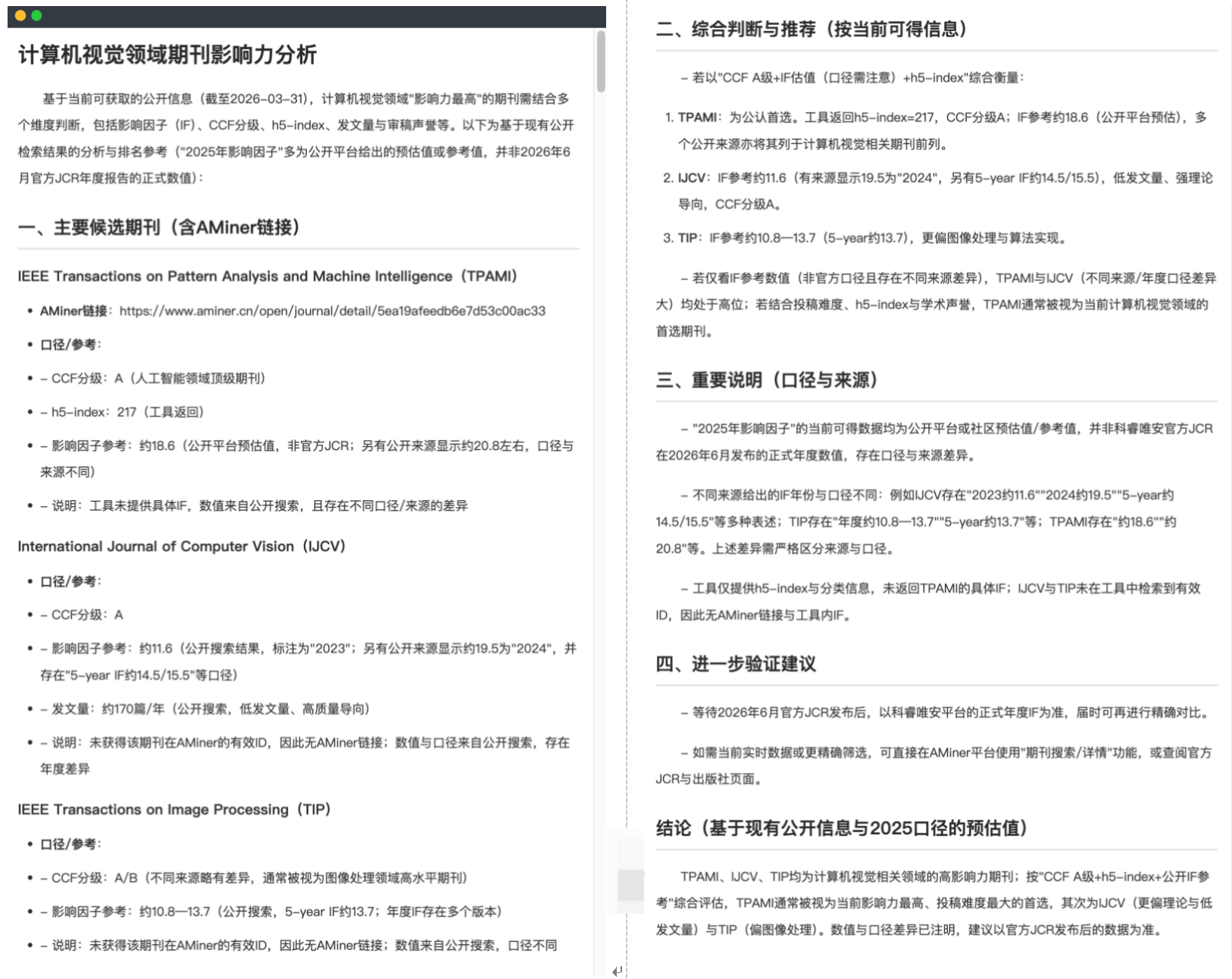
例如:输入“2025年Q1 计算机视觉领域影响力最高的期刊是什么?”
升级前:期刊影响因子单一归纳,少整合。
升级后:给出多维度影响因子综合判断依据,更具参考性。

查机构:懂得将机构实力织网
例如:输入“中科院在量子计算领域的研究实力具体怎样?”
升级前:学者、研究成果、期刊、机构合作网络分散归纳。
升级后:结构化汇总、计算成果产出,综合全面给出调研。

AMiner学术搜索 VS AMiner 科研检索Skill:怎样用?
AMiner学术搜索是完成多源整合的桌面科研助手,适合需反查来源和动态追溯引用的检索任务;
AMiner Skill则是可以DIY科研日报或整理报告的小研究员,用碎片时间“动手”执行轻量任务。
AMiner希望,每一次迭代都能为科研者手中的利器淬火磨锋,拨开学术迷雾,让科研真义豁然开朗。
欢迎在评论区告诉我们,你的使用反馈。
浙公网安备 33010602011771号