AMiner沉思“大脑”再升级:你深度提问,我全面洞察

11月4日,AMiner深度调研功能AMiner沉思接入GLM-4.6。

图片内容


35天的等待,源于我们对科研本质的敬畏—— 我们深知,研究者需要的是真正能理解复杂意图的“学术伙伴”,是既快又准的检索,是深藏着海量学术价值的权威文献。

我们进行了超百轮的模型评测与优化,只为让每一个结论、每一处引用,都经得起学术标准的审视。


每一次深度提问,都值得被同样深度的理解与调研回应。

AMiner沉思已准备好,为研究者的科研效率与可信引用,做更得力的科研伙伴。

200K上下文窗口:复杂问题一次调研


不少研究者都遇到过这样的窘境:用 AI 辅助完成文献综述,刚粘贴完几篇文献的核心观点,就被提示内容过长;沟通开题思路时,分几次发送需求后,对话内容就开始脱节,需要反复回溯补充。

这背后,上下文窗口的长度是关键制约因素。


此次 GLM - 4.6 模型将文本对话窗口从之前的 128K 升级至 200K 上下文窗口,换算成科研人熟悉的文本量,大概接近 15 万字的学术内容,相当于一篇完整的博士论文全文,或是十几篇核心期刊论文的总和。


对话窗口的扩展,支持AMiner沉思可以理解篇幅更长、更复杂的调研需求。

比如在AMiner沉思输入一段 1000字左右 的调研需求:

图片内容

检索100篇资料,耗时9分15秒后,AMiner沉思调研结果如下:

图片内容

图片内容

图片内容

小模型跑出加速度:搜得快又搜得准


在学术检索中,研究者最核心的诉求始终是: 再快一点,再准一点。

这次 GLM - 4.6 模型带来的 “小模型打大模型” 的突破,正好同时解决了检索中的效率与精准度难题。

此前,AMiner 沉思采用的是 GLM-4.5-dr 为 360B 参数大模型,而 GLM-4.6-dr 参数规模缩减至 100B,却在关键检索能力评测 browsecomp 中得分从 25 分跃升至 43.2 分 , 提升 幅度达 72.8%

图片内容


在检索速度上,以检索 “近五年金属玻璃材料的疲劳性能研究” 为例,平均 耗时缩短了 40% 以上 ,综合 检索量级提升15%以上


图片内容


沉思GLM-4.5与GLM-4.6对比


在检索精准度上,GLM - 4.6 能更精准地识别科研人的核心且全面的检索意图。如输入 “ 非侵入式脑机接口的临床应用 ” ,除直接相关的临床研究论文外,还能关联到与之配套的近红外光谱、机器人控制等相关文献,进一步避免因关键词局限而遗漏高价值科研发现。

图片内容
AMiner沉思过程中检索到的文献


参数效率提升5.9倍:跨百篇文献直达核心


GLM-4.5-dr 360B参数在Browsecomp的评测集中得分为 25 分,参数效率约为0.069分/参数单位;而GLM-4.6-dr仅用 100B 参数就拿到了43.2分,参数效率达到 0.408 分/参数单位,参数利用率提升了约 5.9 倍 。


GLM-4.6-dr参数利用率的大幅提升,让AMiner沉思具备了更接近科研人思维模式的深度思考能力。


AMiner沉思在 联网内容抽取与跨文档比较 的研究任务中拥有了更出色的 检索推理及关键信息整合 能力。


对数据和信息的多跳推理和对隐藏逻辑的挖掘正是一篇高质量的研究成果所必需的源头。


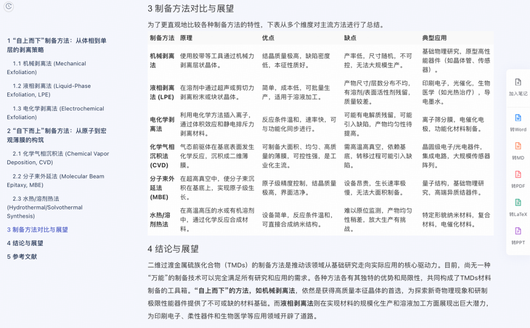
跨文档比较任务中,以 “ 二维过渡金属硫族化合物制备方法 ” 调研为例,面对液相剥离、机械剥离、电化学剥离等不同工艺的98篇文献,AMiner沉思可自动对比产率、产物纯度、设备使用、成本与应用场景等关键维度,清晰梳理各类方法的优劣。


图片内容
AMiner沉思过程中自动进行列表对比

AMiner沉思检索推理能力的提升,在多跳推理调研任务中表现得尤为突出。


比如在开展 “AI 驱动的药物分子设计” 相关研究时,需要完成的研究路线是:面向多靶点的分子生成引导机制研究→大规模、高质量训练数据集的构建与增强→自动化、一体化的分子评估与筛选工作流开发→可解释性AI(XAI)在分子设计中的应用研究→先导化合物的发现与实验验证。AMiner 沉思不仅能自主确定 研究路 线 , 且可自主拟定 研究方案


图片内容
AMiner沉思自主确立的研究路线


无需多工具切换:搜、读、写、汇报一站完成


AMiner可信可靠辅助科研的信心源于全球权威学术资源库——3.3亿级文献、6000万学者、1.7亿件专利、10万余种期刊会议。现除AMiner沉思以外, 智能搜索、AI文库、AI阅读均已全面接入GLM-4.6模型。


在此基础上,AMiner提供了全面知识沉淀与文献管理。


在AMiner沉思还可以将内容一键导出为 PPT、Word、PDF、LaTeX、Markdown 五种常用格式, 适配研究组会、课题申报、学术答辩 等多种科研场景:

图片内容
AMiner沉思PPT导出示例


可以在AI阅读中随时添加笔记,将搜索或本地上传的文献收藏于自己的学术空间 :

图片内容
AMiner学术空间


检索、阅读、翻译、整理、写作、汇报一站解决 ,无需多个工具切换,在AMiner,真正享受高效、流畅且可信的闭环科研体验。


这里是

AMiner-AI赋能科技情报平台



——全球领先的学术数据挖掘与分析平台,您身边的科研助手,有关学术趋势洞察、学者网络分析问题都可以与我们探讨!
posted @ 2025-11-10 11:54  AI情报挖掘日志  阅读(37)  评论(0)    收藏  举报