逆向软件设计和开发
1.找一个已有的软件项目,进行阅读分析
同学大二上的Java大作业《快递小站》,其实现了存储快递公司、发件人信息、收件人信息、快递箱编号、快递放入时间、快递取出时间等信息以及增删改查信息的功能。
2.找出其软件尚存的缺陷
①容错性低,不可检测和防止用户的非法数据输入
②文件读写使用不便
③界面不够美观
④快递公司无法得到客户的反馈,无法了解配送过程中出的状况和客户的评价
3.改进其并做二次开发,画出改进后的项目流程图或功能结构图,说明改进后的优点
改进和二次开发:
①增加对用户非法数据输入的检测,增加容错性
②使用MYSOL数据库存取数据,完成对数据库的多种读取,修改操作、备份恢复
③美观:css界面设计
④增加反馈功能,用于用户反馈问题、评价和快递公司解决问题、改进不足
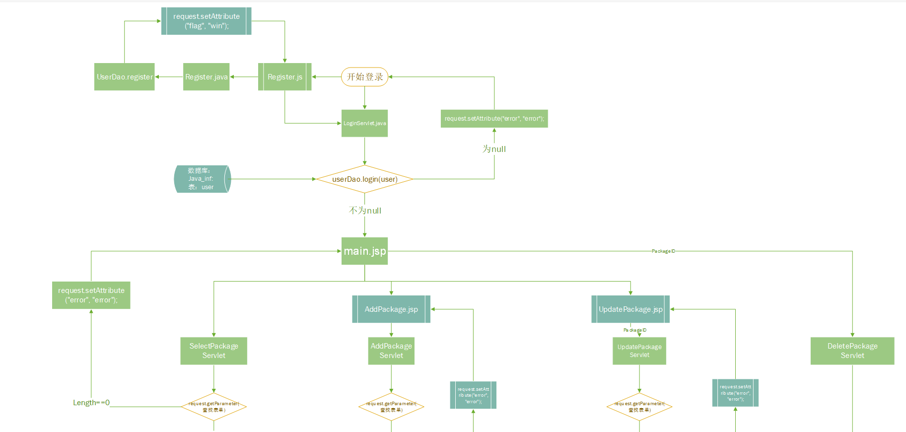
改进后的项目流程图:

改进后的优点:
①增加了检测用户数据输入的功能,容错性得到提高
②使用了MYSOL数据库存取数据,完成对数据库的多种读取,修改操作、备份恢复
③界面更加美观
④增加了反馈功能,用于用户反馈问题、评价和快递公司解决问题、改进不足,为快递配送营造一个良好的环境

浙公网安备 33010602011771号