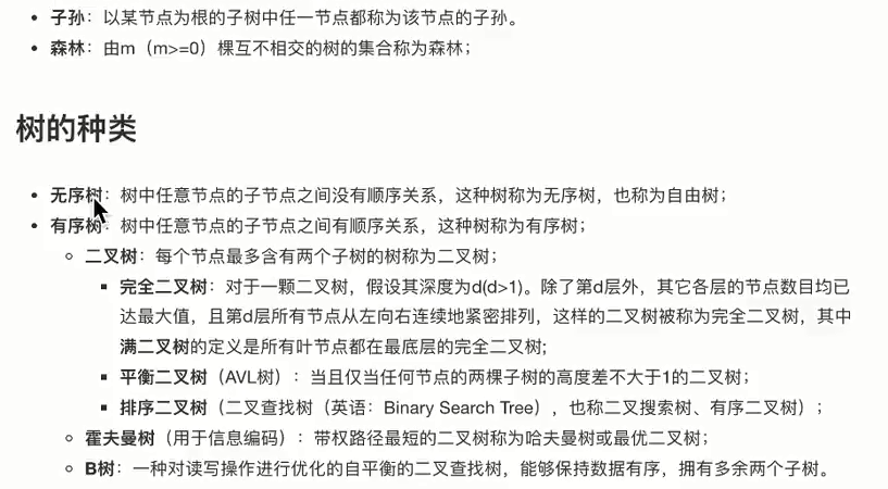
算法学习【第六篇】:树与树算法










树的演变
如果使用hash做索引

使用hash的缺点
哈希碰撞 (内存占用率愈大发生哈希碰撞的可能性越高,可能计算出来的哈希值对应的地址已经有值了)
解决办法
布隆过滤器

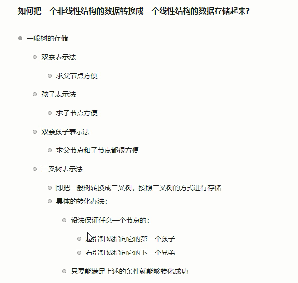
用二叉树做索引
二叉搜索树

使用b树(mx树,m路树)减小层数

使用B+树
使用链表把叶子节点连接起来


树的插入实现


广度遍历





给一个序列,让你把树画出来 必须要有中序才能把树画出来












使用hash的缺点
哈希碰撞 (内存占用率愈大发生哈希碰撞的可能性越高,可能计算出来的哈希值对应的地址已经有值了)
解决办法
布隆过滤器

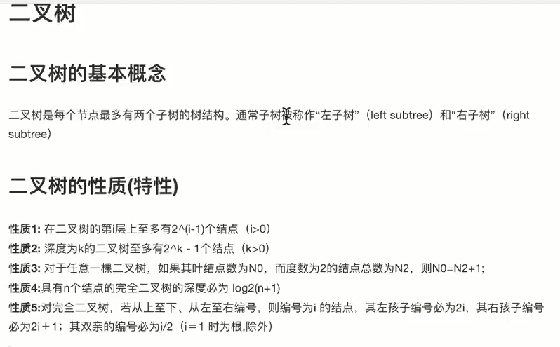
二叉搜索树


使用链表把叶子节点连接起来


树的插入实现


广度遍历





给一个序列,让你把树画出来 必须要有中序才能把树画出来
