2.二进制、八进制、十六进制、十进制之间的转换
1.将二进制、八进制、十六进制转换为十进制
二进制、八进制和十六进制向十进制转换都非常容易,就是“按权相加”。所谓“权”,也即“位权”。
假设当前数字是 N 进制,那么:
- 对于整数部分,从右往左看,第 i 位的位权等于Ni-1
- 对于小数部分,恰好相反,要从左往右看,第 j 位的位权为N-j。
更加通俗的理解是,假设一个多位数(由多个数字组成的数)某位上的数字是 1,那么它所表示的数值大小就是该位的位权。
1) 整数部分
例如,将八进制数字 53627 转换成十进制:
53627 = 5×84 + 3×83 + 6×82 + 2×81 + 7×80 = 22423(十进制)
从右往左看,第1位的位权为 80=1,第2位的位权为 81=8,第3位的位权为 82=64,第4位的位权为 83=512,第5位的位权为 84=4096 …… 第n位的位权就为 8n-1。将各个位的数字乘以位权,然后再相加,就得到了十进制形式。
注意,这里我们需要以十进制形式来表示位权。
再如,将十六进制数字 9FA8C 转换成十进制:
9FA8C = 9×164 + 15×163 + 10×162 + 8×161 + 12×160 = 653964(十进制)
从右往左看,第1位的位权为 160=1,第2位的位权为 161=16,第3位的位权为 162=256,第4位的位权为 163=4096,第5位的位权为 164=65536 …… 第n位的位权就为 16n-1。将各个位的数字乘以位权,然后再相加,就得到了十进制形式。
将二进制数字转换成十进制也是类似的道理:
11010 = 1×24 + 1×23 + 0×22 + 1×21 + 0×20 = 26(十进制)
从右往左看,第1位的位权为 20=1,第2位的位权为 21=2,第3位的位权为 22=4,第4位的位权为 23=8,第5位的位权为 24=16 …… 第n位的位权就为 2n-1。将各个位的数字乘以位权,然后再相加,就得到了十进制形式。
2) 小数部分
例如,将八进制数字 423.5176 转换成十进制:
423.5176 = 4×82 + 2×81 + 3×80 + 5×8-1 + 1×8-2 + 7×8-3 + 6×8-4 = 275.65576171875(十进制)
小数部分和整数部分相反,要从左往右看,第1位的位权为 8-1=1/8,第2位的位权为 8-2=1/64,第3位的位权为 8-3=1/512,第4位的位权为 8-4=1/4096 …… 第m位的位权就为 8-m。
再如,将二进制数字 1010.1101 转换成十进制:
1010.1101 = 1×23 + 0×22 + 1×21 + 0×20 + 1×2-1 + 1×2-2 + 0×2-3 + 1×2-4 = 10.8125(十进制)
小数部分和整数部分相反,要从左往右看,第1位的位权为 2-1=1/2,第2位的位权为 2-2=1/4,第3位的位权为 2-3=1/8,第4位的位权为 2-4=1/16 …… 第m位的位权就为 2-m。
更多转换成十进制的例子:
- 二进制:1001 = 1×23 + 0×22 + 0×21 + 1×20 = 8 + 0 + 0 + 1 = 9(十进制)
- 二进制:101.1001 = 1×22 + 0×21 + 1×20 + 1×2-1 + 0×2-2 + 0×2-3 + 1×2-4 = 4 + 0 + 1 + 0.5 + 0 + 0 + 0.0625 = 5.5625(十进制)
- 八进制:302 = 3×82 + 0×81 + 2×80 = 192 + 0 + 2 = 194(十进制)
- 八进制:302.46 = 3×82 + 0×81 + 2×80 + 4×8-1 + 6×8-2 = 192 + 0 + 2 + 0.5 + 0.09375= 194.59375(十进制)
- 十六进制:EA7 = 14×162 + 10×161 + 7×160 = 3751(十进制)
2.将十进制转换为二进制、八进制、十六进制
将十进制转换为其它进制时比较复杂,整数部分和小数部分的算法不一样,下面我们分别讲解。
1) 整数部分
十进制整数转换为 N 进制整数采用“除 N 取余,逆序排列”法。具体做法是:
- 将 N 作为除数,用十进制整数除以 N,可以得到一个商和余数;
- 保留余数,用商继续除以 N,又得到一个新的商和余数;
- 仍然保留余数,用商继续除以 N,还会得到一个新的商和余数;
- ……
- 如此反复进行,每次都保留余数,用商接着除以 N,直到商为 0 时为止。
把先得到的余数作为 N 进制数的低位数字,后得到的余数作为 N 进制数的高位数字,依次排列起来,就得到了 N 进制数字。
下图演示了将十进制数字 36926 转换成八进制的过程:


从图中得知,十进制数字 36926 转换成八进制的结果为 110076。
下图演示了将十进制数字 42 转换成二进制的过程:


2) 小数部分
十进制小数转换成 N 进制小数采用“乘 N 取整,顺序排列”法。具体做法是:
- 用 N 乘以十进制小数,可以得到一个积,这个积包含了整数部分和小数部分;
- 将积的整数部分取出,再用 N 乘以余下的小数部分,又得到一个新的积;
- 再将积的整数部分取出,继续用 N 乘以余下的小数部分;
- ……
- 如此反复进行,每次都取出整数部分,用 N 接着乘以小数部分,直到积中的小数部分为 0,或者达到所要求的精度为止。
把取出的整数部分按顺序排列起来,先取出的整数作为 N 进制小数的高位数字,后取出的整数作为低位数字,这样就得到了 N 进制小数。
下图演示了将十进制小数 0.930908203125 转换成八进制小数的过程:


从图中得知,十进制小数 0.930908203125 转换成八进制小数的结果为 0.7345。
下图演示了将十进制小数 0.6875 转换成二进制小数的过程:


从图中得知,十进制小数 0.6875 转换成二进制小数的结果为 0.1011。
如果一个数字既包含了整数部分又包含了小数部分,那么将整数部分和小数部分开,分别按照上面的方法完成转换,然后再合并在一起即可。例如:
- 十进制数字 36926.930908203125 转换成八进制的结果为 110076.7345;
- 十进制数字 42.6875 转换成二进制的结果为 101010.1011。
下表列出了前 17 个十进制整数与二进制、八进制、十六进制的对应关系:
| 十进制 | 0 | 1 | 2 | 3 | 4 | 5 | 6 | 7 | 8 | 9 | 10 | 11 | 12 | 13 | 14 | 15 | 16 |
|---|---|---|---|---|---|---|---|---|---|---|---|---|---|---|---|---|---|
| 二进制 | 0 | 1 | 10 | 11 | 100 | 101 | 110 | 111 | 1000 | 1001 | 1010 | 1011 | 1100 | 1101 | 1110 | 1111 | 10000 |
| 八进制 | 0 | 1 | 2 | 3 | 4 | 5 | 6 | 7 | 10 | 11 | 12 | 13 | 14 | 15 | 16 | 17 | 20 |
| 十六进制 | 0 | 1 | 2 | 3 | 4 | 5 | 6 | 7 | 8 | 9 | A | B | C | D | E | F | 10 |
注意,十进制小数转换成其他进制小数时,结果有可能是一个无限位的小数。请看下面的例子:
- 十进制 0.51 对应的二进制为 0.100000101000111101011100001010001111010111...,是一个循环小数;
- 十进制 0.72 对应的二进制为 0.1011100001010001111010111000010100011110...,是一个循环小数;
- 十进制 0.625 对应的二进制为 0.101,是一个有限小数。
3.二进制和八进制、十六进制的转换
其实,任何进制之间的转换都可以使用上面讲到的方法,只不过有时比较麻烦,所以一般针对不同的进制采取不同的方法。将二进制转换为八进制和十六进制时就有非常简洁的方法,反之亦然。
1) 二进制整数和八进制整数之间的转换
二进制整数转换为八进制整数时,每三位二进制数字转换为一位八进制数字,运算的顺序是从低位向高位依次进行,高位不足三位用零补齐。下图演示了如何将二进制整数 1110111100 转换为八进制:


从图中可以看出,二进制整数 1110111100 转换为八进制的结果为 1674。
八进制整数转换为二进制整数时,思路是相反的,每一位八进制数字转换为三位二进制数字,运算的顺序也是从低位向高位依次进行。下图演示了如何将八进制整数 2743 转换为二进制:


2) 二进制整数和十六进制整数之间的转换
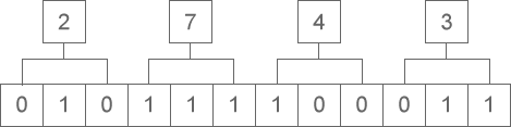
二进制整数转换为十六进制整数时,每四位二进制数字转换为一位十六进制数字,运算的顺序是从低位向高位依次进行,高位不足四位用零补齐。下图演示了如何将二进制整数 10 1101 0101 1100 转换为十六进制:


十六进制整数转换为二进制整数时,思路是相反的,每一位十六进制数字转换为四位二进制数字,运算的顺序也是从低位向高位依次进行。下图演示了如何将十六进制整数 A5D6 转换为二进制:


从图中可以看出,十六进制整数 A5D6 转换为二进制的结果为 1010 0101 1101 0110。
在C语言编程中,二进制、八进制、十六进制之间几乎不会涉及小数的转换,所以这里我们只讲整数的转换,大家学以致用足以。另外,八进制和十六进制之间也极少直接转换,这里我们也不再讲解了。
4.总结
本节前面两部分讲到的转换方法是通用的,任何进制之间的转换都可以采用,只是有时比较麻烦而已。二进制和八进制、十六进制之间的转换有非常简洁的方法,所以没有采用前面的方法。



浙公网安备 33010602011771号