1.功能调查
对于读者要实现的功能
- 图书的借阅、续借和归还
- 查询个人图书借阅信息
对于管理员要实现的功能
- 登记书籍信息
- 登记借阅情况
- 对违规情况统计扣款金额
- 查询个人、读者及书籍的相关信息
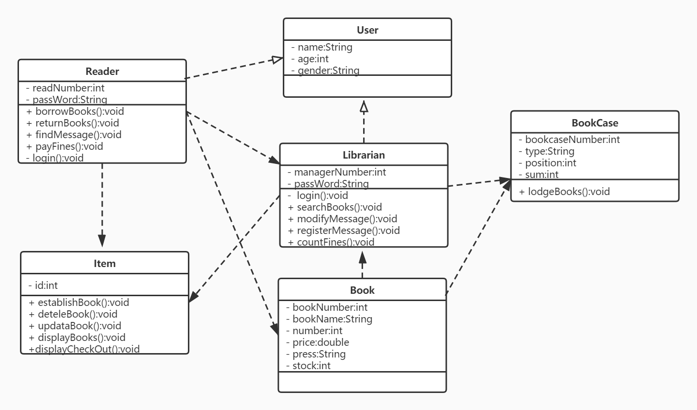
2.UML类图

3.类说明
Book类
属性:

- 主要存放书籍的书名、类型等属性,能够被图书管理员管理,所有的书籍又被存放在书架中,Bookcase类与Book类是存放与被存放的关系。
Bookcase类
属性:

- 主要功能是存放图书。被Librarian类调用,以便管理员管理书架。
User类
属性:

- User类是Reader类和Librarian类的父类,包含用户,年龄和性别三个属性。Reader类和Librarian类继承User类简化了其属性。
Reader类
属性:

- 主要实现读者借书,还书,查询个人信息和图书信息以及交罚款的功能。
Librarian类
属性:

- 管理员查询图书信息、个人信息及读者信息,修改图书信息,统计读者违规使用图书时的罚款,主要为读者而服务。
Item类
- 读者在进行借书,还书等一系列操作产生的条目,可被读者和管理员查阅,以此证明读者操作的成功。
4.系统的包(package)规划设计

浙公网安备 33010602011771号