会员
众包
新闻
博问
闪存
赞助商
HarmonyOS
Chat2DB
所有博客
当前博客
我的博客
我的园子
账号设置
会员中心
简洁模式
...
退出登录
注册
登录
时间的往事
所有命运赠送的礼物,早已在暗中标着价格。
博客园
首页
新随笔
联系
管理
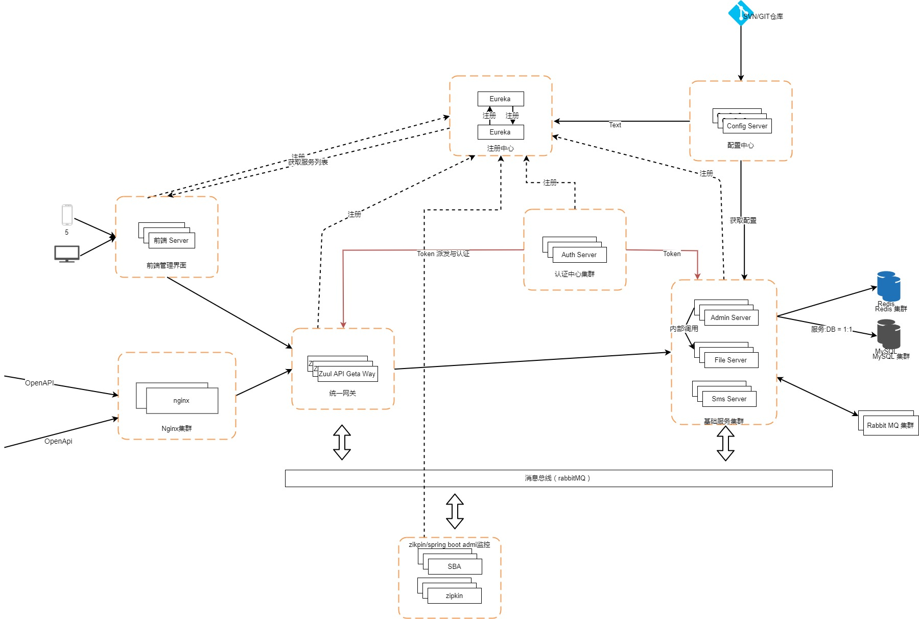
spring-cloud微服务架构图
本文来自博客园,作者:
硅谷工具人
,转载请注明原文链接:
https://www.cnblogs.com/30go/p/10156041.html
posted @
2018-12-21 15:32
硅谷工具人
阅读(
1207
) 评论(
0
)
收藏
举报
刷新页面
返回顶部
公告
成功之道,在于每个人生阶段都要有不同的目标,并且通过努力实现自己的目标,毕竟人生不过百年! 所有奋斗的意义在于为个人目标实现和提升家庭幸福,同时能推进社会进步和国家目标! 正如古人讲的正心诚意格物致知,修身齐家治国平天下。