GA004-181-21
Starter State Machine

The Starter State Machine Pattern describes an entity (e.g. Class, Actor, Use Case or Test Case) from the point of view of the important states that it exhibits. The State Machine diagram indicates that the entity can be in one of two states and it transitions between the two states.
启动机的状态图,从初始状态经过两个阶段的变换输出最终的状态,两个状态之间可以进行转换。
提供一种机制来表示系统工程师或其他涉众认为在类或其他元素的生命周期中重要的条件(状态)。它描述了依赖于状态的行为,显示了元素如何从一种状态转换到另一种状态。
当软件工程师想要定义或描述一个类或其他元素可能显示的一组离散状态时,就会使用这种模式。创建它们通常是为了分析系统的某些部分的行为,这通常是因为它很难理解或者因为它的行为很复杂。
下面列出了使用此模式时可能需要做的一些事情。
1.重命名包、状态机和图以适应计划。
2.重命名图中的状态和转换,以适应计划。
3.通过从工具箱或项目浏览器中拖拉到图表上,创建新状态、其他元素和转换。
下面列出了应用模式时可以使用的一些后续步骤:
1.为状态创建Entry、Do和Exit操作,以模拟在这些条件下发生的情况。
2.向转换添加触发器、保护和效果,以表达转换的约束和行为
3.创建来自其他模型的跟踪,以表示状态如何与模型中的其他元素相关联,例如用例、组件、工件和数据库对象。
4.创建有助于将图中包含的信息传播给其他团队成员的文档。
Basic Activity Diagram with Decisions

该图在活动图的基础上增加了判断功能,分成guardA与guardB两个分支,决定不同的走向,经过ActionA后就开始了判断,若满足GuardB则转向ActionC,再转向ActionB,若满足的是ActionA则转向ActionB,最终输出。
decision表示分支与合并,用于从一种状态转移到另一种状态时的判断
下面列出了使用此模式时可能需要做的一些事情。
1.重命名元素和图以适应计划。
2.重命名动作和伪节点(初始、最终、决策等)以适应计划。
3.在需要扩展图的语义的地方添加更多的元素。
下面列出了使用此模式时可能需要做的一些事情。
1.添加对象节点(使用引脚)来显示操作使用和创建的信息。
2.创建对将最终执行由活动和操作定义的工作的组件的跟踪关系。
3.创建有助于将图中包含的信息传播给其他团队成员的文档。
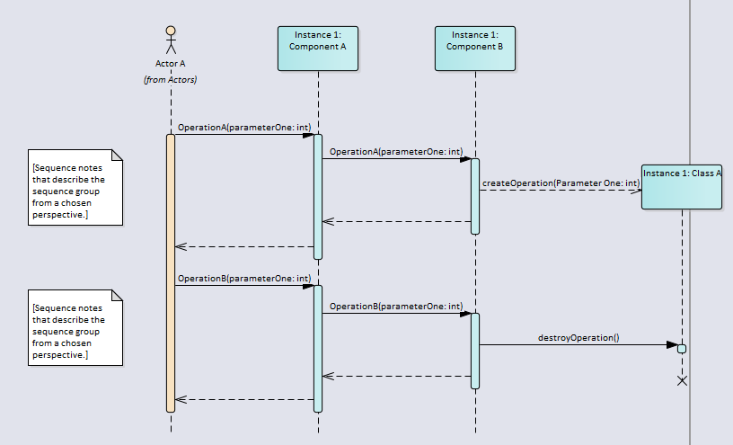
Sequence with Object Creation and Destruction

对象创建和销毁模式的顺序创建了元素和时序图,描述了参与者和显示按时间顺序调用消息的两个组件之间的交互。一个消息被发送去创建一个类,一旦它在交互中发挥了它的作用,在交互所代表的时间内,另一个消息被发送去摧毁它。
模式通常在设计或实现阶段使用,但也可以在计划已经完成且需要文档时使用。它可以用来:
1.在交互中定义的点上对对象的创建和随后的销毁进行建模。
下面列出了使用此模式时可能需要做的一些事情:
1.更改参与者和组件的名称以适应计划。
2.更改图的名称以适应计划。
3.更改组件中定义的操作的名称,以适应计划。
4.更改交互期间创建的类的名称。
Basic Sequence Diagram with Asynchronous Message

这样做的目的是让元素之间的交互变得可视化。设计人员和实现团队通常创建序列图,或者作为设计工具,或者作为文档的目的。该模式允许建模者显示如何创建资源(如类),以及如何在交互中销毁资源(如类)。消息序列通常可以通知设计决策或使操作系统中发现的问题变得清晰。
消息在object之间传递。
下面列出了使用此模式时可能需要做的一些事情。
1.更改参与者和组件的名称以适应计划。
2.更改图的名称以适应计划。
3.更改组件中定义的操作的名称,以适应计划。
4.更改交互期间创建的类的名称。
下面列出了使用此模式时可能需要做的一些事情。
1.扩展图以包含反映需要分析的序列的其他元素。
2.创建交互过程中需要使用的其他类和其他元素。
3.使用可视化执行分析器来自动创建序列,并构建、调试、记录、配置已实现的系统。
Basic Use Case Model with Extend

这是拓展的基本用例模型,对caseA进行拓展展示。
其目的是允许业务分析人员和其他涉众描述参与者(用户扮演的角色)在与系统交互时想要实现的价值。
该模式通常用于活动的分析阶段,可以用于实现任意数量的需求,并作为为实现团队提供规范的方法。它可以用来:
1.在指定的点(扩展点)和在特定条件下扩展基本用例的行为。
下面列出了使用此模式时可能需要做的一些事情。
1.更改系统边界的名称以适应主动性工作。
2.更改参与者和用例的名称以适应计划。
3.添加描述来描述用例提供的价值。
下面列出了应用模式时可以使用的一些后续步骤。
1.使用场景构建器在一个或多个用例中定义详细步骤。
2.生成可视化地描述详细步骤的行为图。
3.在用例和需求之间创建跟踪关系。
4.在用例和实现它们的组件之间创建实现关系。
5.使用扩展、包含和泛化关系来构造用例模型。
浙公网安备 33010602011771号