银行家风控模型
1.导入各种库
import pandas as pd import numpy as np from sklearn.model_selection import train_test_split from sklearn.tree import DecisionTreeClassifier import seaborn as sns from sklearn.metrics import confusion_matrix from matplotlib import pyplot as plt from sklearn import tree from sklearn.metrics import accuracy_score from sklearn.linear_model import LogisticRegression from sklearn.naive_bayes import GaussianNB from sklearn.ensemble import RandomForestClassifier, VotingClassifier from sklearn import svm
#从bankloan.xls中读取数据 data_load = "work/bankloan.xls" data = pd.read_excel(data_load) print(data.describe())

print(data.columns) print(data.index)

#生成决策树
X = np.array(data.iloc[:, 0:-1]) y = np.array(data.iloc[:, -1]) X_train, X_test, y_train, y_test = train_test_split(X, y, random_state=1, train_size=0.8, test_size=0.2, shuffle=True) Dtree = DecisionTreeClassifier(max_leaf_nodes=3, random_state=13) Dtree.fit(X_train, y_train) y_pred = Dtree.predict(X_test) accuracy_score(y_test, y_pred) tree.plot_tree(Dtree) plt.show()

#混淆矩阵的可视化
cm = confusion_matrix(y_test, y_pred) heatmap = sns.heatmap(cm, annot=True, fmt='d') heatmap.yaxis.set_ticklabels(heatmap.yaxis.get_ticklabels(), rotation=0, ha='right') heatmap.xaxis.set_ticklabels(heatmap.xaxis.get_ticklabels(), rotation=45, ha='right') plt.ylabel("true label") plt.xlabel("predict label") plt.show()

#svm支持向量机
svm = svm.SVC() svm.fit(X_test,y_test) y_pred = svm.predict(X_test) accuracy_score(y_test, y_pred)

cm = confusion_matrix(y_test, y_pred) heatmap = sns.heatmap(cm, annot=True, fmt='d') heatmap.yaxis.set_ticklabels(heatmap.yaxis.get_ticklabels(), rotation=0, ha='right') heatmap.xaxis.set_ticklabels(heatmap.xaxis.get_ticklabels(), rotation=45, ha='right') plt.ylabel("true label") plt.xlabel("predict label") plt.show()

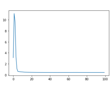
import torch import torch.nn.functional as Fun train_x = torch.FloatTensor(X_train) train_y = torch.LongTensor(y_train) test_x = torch.FloatTensor(X_test) test_y = torch.LongTensor(y_test) class Net(torch.nn.Module): def __init__(self, n_feature, n_hidden, n_output): super(Net, self).__init__() self.hidden = torch.nn.Linear(n_feature, n_hidden) # 定义隐藏层网络 self.out = torch.nn.Linear(n_hidden, n_output) # 定义输出层网络 def forward(self, x): x = Fun.relu(self.hidden(x)) # 隐藏层的激活函数,采用relu,也可以采用sigmod,tanh x = self.out(x) # 输出层不用激活函数 return x net = Net(n_feature=8,n_hidden=20, n_output=2) #n_feature:输入的特征维度,n_hiddenb:神经元个数,n_output:输出的类别个数 optimizer = torch.optim.SGD(net.parameters(), lr=0.02) # 优化器选用随机梯度下降方式 loss_func = torch.nn.CrossEntropyLoss() # 交叉熵损失函数 loss_record = [] for t in range(100): out = net(train_x) # 输入input,输出out loss = loss_func(out, train_y) # 输出与label对比 loss_record.append(loss.item()) optimizer.zero_grad() # 梯度清零 loss.backward() # 前馈操作 optimizer.step() # 使用梯度优化器 out = net(test_x) #out是一个计算矩阵,可以用Fun.softmax(out)转化为概率矩阵 prediction = torch.max(out, 1)[1] # 返回index 0返回原值 pred_y = prediction.data.numpy() target_y = test_y.data.numpy() accuracy = float((pred_y == target_y).astype(int).sum()) / float(target_y.size) print(accuracy) ax = sns.lineplot(data = loss_record) plt.show()


浙公网安备 33010602011771号