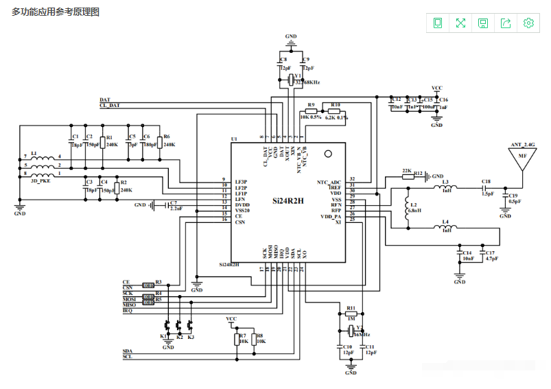
SI24R2H集成2.4G+125Khz/NRF24L01P+AS3933功能的SOC单芯片低成本替代方案
Si24R2H 操作方便,不需要外部 MCU,即可以自动完成数据的装载与发射。NVM存储器可以存储寄存器配置与发射的数据内容,掉电后不会丢失,数据可保持 10 年以上。在 3.3V 供电电压下,无需外部高压,外部 MCU 可以通过芯片的四线 spi 接口或 者 125KHZ 无线完成 NVM 的配置编程,芯片最大可编程次数为 32 次,芯片支持 NVM 加锁,防止 NVM 配置数据回读,保证用户数据安全。Si24R2H 不需要 32.768KHZ 晶振,通过 125KHz 接收机同样可以实现高精度的位置定位,适用于各种物联网应用以及 PKE 无钥匙系统,Si24R2H 具有非常低的系统应用成本,不需要外部 MCU,仅少量外围无源器件即可以组成一个有源 RFID 无线数据收发系统
Si24R2H是一颗工作在2.4GHz ISM频段发射和125KHZ接收,专为超低功耗无线应用场景设计,集成嵌入式基带的无线收发单芯片。发射工作频率范围为2400MHz-2525MHz,共有125个1MHz带宽的信道,接收工作频率范围为15KHz-150KHz。 Si24R2H采用GFSK/FSK数字调制与解调技术。数据传输速率与PA输出功率都可以调节,支持 2Mbps,1Mbps,250Kbps三种发射数据速率。Si24R2H内置125KHZ三通道ASK接收机,可检测15KHz-150KHz之间的LF载波频率的数据信号,并触发2.4GHz发射,发射内容可配置。支持16位或32位曼彻斯特唤醒模式以及自动进出门方向判断,支持通过125KHZ接收机实现内部NVM无线编程,非常方便批量生产。
主要特性: 发射工作在 2.45GHz ISM 频段发射兼容 BLE 4.2 ,接收工作在 15KHz-150KHz 内置 32 次可编程 NVM 存储器3.3V 编程电压 集成低电压自动报警功能 集成温度报警与防拆卸报警功能 集成防冲突通信机制 具有超低功耗自动发射/125KHz 触发发射功能 内置三通道低功耗 ASK 接收机可编程 16bit/32bit 曼彻斯特编码唤醒125KHz 接收灵敏度 60uVRMS 集成 125KHz 触发进出门自动检测功能与位置定位功能 集成 125KHz 无线编程功能 外接 NTC/SHT21/MLX90615 温度传感器 内置 10bit 数字温度传感器 内置 3KHz RCOSC 和硬件 Watchdog 发射调制方式:GFSK接收调制方式: ASK发射数据速率:2Mbps/1Mbps/250Kbps 最低待机电流 1uA 发射快速启动时间: ≤ 130uS宽电源电压范围:1.9-3.6V(发射) 可编程发射功率:12.5dBm~-3dBm n 发射电流: 18mA(0dBm)125KHz 最低监听电流 3.3uA 最高 10MHz 四线 SPI 接口发射数据硬件中断输出 QFN32 4x4 封装 32.768KHZ 晶振可选低成本 16M 晶振:16MHz±20ppm兼容 Si24R1 和 Si24R2X 发射功能 其他应用领域应用范围: u 超低功耗有源 RFID 系统 u 智慧校园卡管理系统 u 电动自行车行驶监管系统 u 智慧冷链温度运输管理系统 u 畜牧业动物管理系统 u 其他物联网系统 u 汽车 PKE 无钥匙进入 Si24R2H 产品更新情况: Si24R2H在Si24R2F的基础上增加了SI3933的125KHz低频唤醒功能。烧录与Si24R2E一样,都是通过上位机直接配置,一键生成软件,无需编程。Si24R2H内置NTC热敏电阻,偏差值±0.5℃,可外接精度更高的热敏电阻或温湿度传感器做人体或动物测温。最大发射功率12dBm,睡眠电流300nA(2.4G部分)小尺寸 5*5 QFN32封装。



浙公网安备 33010602011771号