方案简介
由于电商系统与 ERP 系统都是非常复杂和庞大的应用系统,两者都具有非常丰富的业务流程、复杂的系统架构和服务接口。在很多情况下,这两个系统都是分别独立部署和运行的,各自拥有不同的技术栈和编程模型,甚至两者在系统平台、技术平台和编程语言上是完全异构的。因此它们之间的集成面临着许多问题和挑战:系统连接、通信协议转换、数据格式和数据模型的转换;服务的同步调用与异步调用;由于系统扩容、弹性伸缩方面的考虑,双方系统的部署拓扑结构也不是一成不变的,服务端点的位置也可能会发生变化,因此要考慮在服务提供方服务端点发生变化的时候,服务消费方仍然确保能够透明的找到服务端点;某些业务场景需要服务请求根据消息内容或消息上下文路由到不同的服务端点,如何做到对服务消费者和服务提供者双方都透明的基于具体消息内容的动态路由。
通过轻易云系统集成平台完美结合:打破企业内部数据孤岛,无需繁琐的处理工序,与数据集成服务完美结合,让数据真正通起来。 资源互补:汇集各种行业解决方案,资源互补,企业管理融合提升。
轻易云系统集成无需任何代码知识,即可建立自动化与智能化业务流程,企业各个业务部门皆可使用。
集成系统
|
|
|
|
|
旺店通企业版与金蝶云星空系统集成
通过轻易云集成平台可以快速的可视化配置集成方案
系统集成数据流程图
集成方案明细
01-货品同步物料集成方案
- 源系统查询接口:goods_query.php(查询货品档案)
- 目标系统写入接口:batchSave(创建物料)
标准方案参考:
https://dh-open.qliang.cloud/market/datahub/solution/6b9b04e6-9f84-375e-83e1-6a90210d1eb8
集成方案字段明细
|
序号 |
源系统-字段 |
源系统-字段名 |
目标系统-字段 |
目标系统-字段名 |
描述 |
|
1 |
goods_name |
货品名称 |
FName |
名称 |
|
|
2 |
goods_no |
货品编号 |
FNumber |
编码 |
|
|
3 |
short_name |
简称 |
FDescription |
描述 |
|
|
4 |
100 |
固定值 |
FCreateOrgId |
创建组织 |
|
|
5 |
100 |
固定值 |
FUseOrgId |
使用组织 |
|
|
6 |
spec_list.spec_name |
固定值 |
FSpecification |
规格型号 |
|
|
7 |
|
固定值 |
FMnemonicCode |
助记码 |
|
|
8 |
|
固定值 |
FMaterialGroup |
物料分组 |
|
|
9 |
|
固定值 |
SubHeadEntity |
基本 |
|
|
10 |
1 |
固定值 |
SubHeadEntity.FErpClsID |
物料属性 |
|
|
11 |
Pcs |
固定值 |
SubHeadEntity.FBaseUnitId |
基本单位 |
|
|
12 |
|
固定值 |
SubHeadEntity.FCategoryID |
存货类别 |
|
|
13 |
|
固定值 |
SubHeadEntity.FBARCODE |
条形码 |
|
|
14 |
|
固定值 |
SubHeadEntity1 |
库存 |
|
|
15 |
|
固定值 |
SubHeadEntity1.FStockId |
仓库 |
|
|
16 |
|
固定值 |
SubHeadEntity1.FSafeStock |
安全库存 |
|
|
17 |
|
固定值 |
SubHeadEntity2 |
销售 |
|
|
18 |
|
固定值 |
SubHeadEntity2.FMaxQty |
最大批量 |
|
|
19 |
|
固定值 |
SubHeadEntity2.FMinQty |
最小批量 |
|
|
20 |
|
固定值 |
SubHeadEntity3 |
采购 |
|
|
21 |
|
固定值 |
SubHeadEntity3.FDefaultVendor |
默认供应商 |
|
|
22 |
|
固定值 |
SubHeadEntity3.FPurchaseOrgId |
采购组织 |
|
02-供应商同步集成方案
- 源系统查询接口:purchase_provider_query.php(查询供应商)
- 目标系统写入接口:batchSave(创建供应商)
标准方案参考:
https://dh-open.qliang.cloud/market/datahub/solution/f1c009c4-f433-366e-ac90-a8f5409efb59
集成方案字段明细
|
序号 |
源系统-字段 |
源系统-字段名 |
目标系统-字段 |
目标系统-字段名 |
描述 |
|
1 |
provider_no |
供应商编号 |
FNumber |
编码 |
|
|
2 |
provider_name |
供应商名称 |
FName |
名称 |
|
|
3 |
100 |
固定值 |
FUseOrgId |
使用组织 |
|
|
4 |
100 |
固定值 |
FCreateOrgId |
创建组织 |
|
03-销售出库集成方案
- 源系统查询接口:stockout_order_query_trade.php(查询销售出库单)
- 目标系统写入接口:batchSave(创建销售出库单)
注意事项 旺店通标准接口不返回淘系及系统供销平台订单数据。相关平台规则与其他平台的敏感信息会根据平台规则同步调整。具体可以参考轻易云系统集成平台具体的运行方案.
标准方案参考:
https://dh-open.qliang.cloud/market/datahub/solution/58e33d28-d6e4-32cb-850f-2a9dd5ca70e3
集成方案字段明细
|
序号 |
源系统-字段 |
源系统-字段名 |
目标系统-字段 |
目标系统-字段名 |
描述 |
|
1 |
XSCKD01_SYS |
固定值 |
FBillTypeID |
单据类型 |
单据类型 |
|
2 |
order_no |
出库单号 |
FBillNo |
单据编号 |
单据编号 |
|
3 |
consign_time |
发货时间 |
FDate |
日期 |
日期 |
|
4 |
100 |
固定值 |
FStockOrgId |
发货组织 |
组织 |
|
5 |
100 |
固定值 |
FSaleOrgId |
销售组织 |
组织 |
|
6 |
shop_no |
店铺编号 |
FCustomerID |
客户 |
基础资料 |
|
7 |
logistics_no |
物流单号 |
FCarriageNO |
运输单号 |
文本 |
|
8 |
receiver_mobile |
收件人移动电话 |
FLinkPhone |
联系电话 |
文本 |
|
9 |
receiver_name |
收件人 |
FLinkMan |
收货人姓名 |
文本 |
|
10 |
cs_remark原始订单号:src_trade_no |
固定值 |
FNote |
备注 |
多行文本 |
|
11 |
|
固定值 |
SubHeadEntity |
财务信息 |
|
|
12 |
100 |
固定值 |
SubHeadEntity.FSettleOrgID |
结算组织 |
组织 |
|
13 |
receiver_name |
收件人 |
SubHeadEntity.FBuyerNick |
会员名称 |
文本 |
|
14 |
receiver_address |
详细地址 |
SubHeadEntity.FReceiverAddress |
收货人地址 |
文本 |
|
15 |
receiver_name |
收件人 |
SubHeadEntity.FReceiverName |
收货人 |
文本 |
|
16 |
receiver_mobile |
收件人移动电话 |
SubHeadEntity.FReceiverMobile |
收货人手机 |
文本 |
|
17 |
|
固定值 |
SubHeadEntity.FReceiverCountry |
收货人国家 |
文本 |
|
18 |
|
固定值 |
SubHeadEntity.FReceiverState |
收货人省份 |
文本 |
|
19 |
|
固定值 |
SubHeadEntity.FReceiverCity |
收货人城市 |
文本 |
|
20 |
|
固定值 |
SubHeadEntity.FReceiverDistrict |
收货人地区 |
文本 |
|
21 |
|
固定值 |
SubHeadEntity.FReceiverPhone |
收货人电话 |
文本 |
|
22 |
customer_no |
客户编号 |
SubHeadEntity.FVIPCODE |
会员编码 |
文本 |
|
23 |
details_list |
货品列表节点 |
FEntity |
明细信息 |
|
|
24 |
details_list.spec_code |
固定值 |
FEntity.FMaterialID |
物料编码 |
基础资料 |
|
25 |
details_list.goods_count |
固定值 |
FEntity.FRealQty |
实发数量 |
数量 |
|
26 |
details_list.price |
固定值 |
FEntity.FTaxPrice |
含税单价 |
单价 |
|
27 |
13 |
固定值 |
FEntity.FEntryTaxRate |
税率% |
小数 |
|
28 |
|
固定值 |
FEntity.FAllAmount |
价税合计 |
金额 |
|
29 |
warehouse_no |
仓库编号 |
FEntity.FStockID |
仓库 |
基础资料 |
|
30 |
details_list.remark |
固定值 |
FEntity.FEntrynote |
备注 |
文本 |
04-销售退货集成方案
- 源系统查询接口:stockin_order_query_refund.php(查询退货入库单)
- 目标系统写入接口:batchSave(创建销售退货单)
注意事项 旺店通标准接口不返回淘系及系统供销平台订单数据。相关平台规则与其他平台的敏感信息会根据平台规则同步调整。具体可以参考轻易云系统集成平台具体的运行方案.
标准方案参考:
https://dh-open.qliang.cloud/market/datahub/solution/11f32666-78cf-3900-851f-f543f295020d
集成方案字段明细
|
序号 |
源系统-字段 |
源系统-字段名 |
目标系统-字段 |
目标系统-字段名 |
描述 |
|
1 |
XSTHD01_SYS |
固定值 |
FBillTypeID |
单据类型 |
单据类型 |
|
2 |
order_no |
入库单号 |
FBillNo |
单据编号 |
单据编号 |
|
3 |
100 |
固定值 |
FSaleOrgId |
销售组织 |
组织 |
|
4 |
stockin_time |
更新时间 |
FDate |
日期 |
日期 |
|
5 |
100 |
固定值 |
FStockOrgId |
库存组织 |
组织 |
|
6 |
shop_no |
店铺编号 |
FRetcustId |
退货客户 |
基础资料 |
|
7 |
refund_remark |
退换备注 |
FHeadNote |
备注 |
多行文本 |
|
8 |
|
固定值 |
FEntity |
明细信息 |
|
|
9 |
details_list.spec_code |
固定值 |
FEntity.FMaterialId |
物料编码 |
基础资料 |
|
10 |
details_list.goods_count |
固定值 |
FEntity.FRealQty |
实退数量 |
数量 |
|
11 |
details_list.src_price |
固定值 |
FEntity.FTaxPrice |
含税单价 |
单价 |
|
12 |
13 |
固定值 |
FEntity.FEntryTaxRate |
税率% |
小数 |
|
13 |
warehouse_no |
仓库编号 |
FEntity.FStockId |
仓库 |
基础资料 |
|
14 |
|
固定值 |
FEntity.FNote |
备注 |
文本 |
|
15 |
|
固定值 |
SubHeadEntity |
财务信息 |
|
|
16 |
100 |
固定值 |
SubHeadEntity.FSettleOrgId |
结算组织 |
组织 |
05-采购入库集成方案
- 源系统查询接口:stockin_order_query_purchase.php(查询采购入库单)
- 目标系统写入接口:batchSave(创建采购入库单)
标准方案参考:
https://dh-open.qliang.cloud/market/datahub/solution/f1a8e6e9-2053-3bb1-a0b7-792f5d970e59
集成方案字段明细
|
序号 |
源系统-字段 |
源系统-字段名 |
目标系统-字段 |
目标系统-字段名 |
描述 |
|
1 |
RKD01_SYS |
固定值 |
FBillTypeID |
单据类型 |
|
|
2 |
CG |
固定值 |
FBusinessType |
业务类型 |
|
|
3 |
order_no |
入库单号 |
FBillNo |
单据编号 |
|
|
4 |
check_time |
审核时间 |
FDate |
入库日期 |
|
|
5 |
101 |
固定值 |
FStockOrgId |
收料组织 |
|
|
6 |
101 |
固定值 |
FPurchaseOrgId |
采购组织 |
|
|
7 |
provider_no |
供应商编号 |
FSupplierId |
供应商 |
|
|
8 |
|
固定值 |
FPurchaseDeptId |
采购部门 |
|
|
9 |
|
固定值 |
FDeliveryBill |
送货单号 |
|
|
10 |
wms_result |
外部结果 |
FTakeDeliveryBill |
提货单号 |
|
|
11 |
|
固定值 |
FInStockFin |
财务信息 |
|
|
12 |
100 |
固定值 |
FInStockFin.FSettleOrgId |
结算组织 |
|
|
13 |
100 |
固定值 |
FInStockFin.FPayOrgId |
付款组织 |
|
|
14 |
details_list |
明细节点 |
FInStockEntry |
明细信息 |
|
|
15 |
details_list.spec_no |
固定值 |
FInStockEntry.FMaterialId |
物料编码 |
|
|
16 |
details_list.right_num |
固定值 |
FInStockEntry.FRealQty |
实收数量 |
|
|
17 |
details_list.right_price |
固定值 |
FInStockEntry.FTaxPrice |
含税单价 |
|
|
18 |
13 |
固定值 |
FInStockEntry.FEntryTaxRate |
税率(%) |
|
|
19 |
warehouse_no |
仓库编号 |
FInStockEntry.FStockId |
仓库 |
|
|
20 |
details_list.remark |
固定值 |
FInStockEntry.FNote |
备注 |
|
|
21 |
100 |
固定值 |
FInStockEntry.FOWNERID |
货主 |
|
06-采购退货集成方案
- 源系统查询接口:purchase_return_query.php(查询采购退货单)
- 目标系统写入接口:batchSave(创建采购退料单)
标准方案参考:
https://dh-open.qliang.cloud/market/datahub/solution/c39920a9-e703-39e0-929b-8e36c7bb107f
集成方案字段明细
|
序号 |
源系统-字段 |
源系统-字段名 |
目标系统-字段 |
目标系统-字段名 |
描述 |
|
1 |
TLD01_SYS |
固定值 |
FBillTypeID |
单据类型 |
单据编号 |
|
2 |
CG |
固定值 |
FBusinessType |
业务类型 |
业务类型 |
|
3 |
order_no |
出库单号 |
FBillNo |
单据编号 |
单据编号 |
|
4 |
consign_time |
出库时间 |
FDate |
退料日期 |
日期 |
|
5 |
100 |
固定值 |
FStockOrgId |
退料组织 |
组织 |
|
6 |
100 |
固定值 |
FPurchaseOrgId |
采购组织 |
组织 |
|
7 |
provider_no |
供应商编号 |
FSupplierID |
供应商 |
基础资料 |
|
8 |
|
固定值 |
FDESCRIPTION |
备注 |
多行文本 |
|
9 |
B |
固定值 |
FMRMODE |
退料方式 |
多行文本 |
|
10 |
|
固定值 |
FDELIVERYNO |
送货单号 |
文本 |
|
11 |
|
固定值 |
FCARRYNO |
运输单号 |
文本 |
|
12 |
|
固定值 |
FTAKEDELIVERYNO |
提货单号 |
文本 |
|
13 |
details_list |
货品列表节点 |
FPURMRBENTRY |
明细信息 |
明细信息 |
|
14 |
details_list.spec_no |
固定值 |
FPURMRBENTRY.FMATERIALID |
物料编码 |
基础资料 |
|
15 |
|
固定值 |
FPURMRBENTRY.FBarcode |
零售条形码 |
文本 |
|
16 |
details_list.goods_count |
固定值 |
FPURMRBENTRY.FRMREALQTY |
实退数量 |
数量 |
|
17 |
|
固定值 |
FPURMRBENTRY.FREPLENISHQTY |
补料数量 |
数量 |
|
18 |
|
固定值 |
FPURMRBENTRY.FKEAPAMTQTY |
扣款数量 |
数量 |
|
19 |
warehouse_no |
仓库编号 |
FPURMRBENTRY.FSTOCKID |
仓库 |
基础资料 |
|
20 |
|
固定值 |
FPURMRBENTRY.FNOTE |
备注 |
文本 |
|
21 |
|
固定值 |
FPURMRBENTRY.FPrice |
单价 |
单价 |
|
22 |
|
固定值 |
FPURMRBENTRY.FGiveAway |
是否赠品 |
复选框 |
|
23 |
|
固定值 |
FPURMRBENTRY.FLot |
批号 |
批次 |
|
24 |
100 |
固定值 |
FPURMRBENTRY.FOWNERID |
货主 |
多类别基础资料 |
|
25 |
BD_OwnerOrg |
固定值 |
FPURMRBENTRY.FOWNERTYPEID |
货主类型 |
多类别基础资料列表 |
|
26 |
13 |
固定值 |
FPURMRBENTRY.FENTRYTAXRATE |
税率 |
小数 |
|
27 |
|
固定值 |
FPURMRBENTRY.FDISCOUNTRATE |
折扣率(%) |
小数 |
|
28 |
details_list.sell_price |
固定值 |
FPURMRBENTRY.FTAXPRICE |
含税单价 |
单价 |
|
29 |
|
固定值 |
FPURMRBENTRY.FCONTRACTNO |
合同单号 |
文本 |
|
30 |
|
固定值 |
FPURMRBENTRY.FMtoNo |
计划跟踪号 |
文本 |
07-其它出库单集成方案
- 源系统查询接口:stockout_order_query.php(查询出库单管理)
- 目标系统写入接口:batchSave(创建其他出库单)
标准方案参考:
https://dh-open.qliang.cloud/market/datahub/solution/5a4e166b-23dc-3841-9b3f-906b9e454f45
集成方案字段明细
|
序号 |
源系统-字段 |
源系统-字段名 |
目标系统-字段 |
目标系统-字段名 |
描述 |
|
1 |
order_no |
出库单号 |
FBillNo |
单据编号 |
|
|
2 |
QTCKD01_SYS |
固定值 |
FBillTypeID |
单据类型 |
|
|
3 |
100 |
固定值 |
FStockOrgId |
库存组织 |
|
|
4 |
100 |
固定值 |
FPickOrgId |
领用组织 |
|
|
5 |
consign_time |
出库时间 |
FDate |
日期 |
|
|
6 |
A07 |
固定值 |
FDeptId |
领料部门 |
基础资料 |
|
7 |
|
固定值 |
FNote |
备注 |
|
|
8 |
details_list |
Sku详情节点 |
FEntity |
明细信息 |
|
|
9 |
details_list.spec_no |
固定值 |
FEntity.FMaterialId |
物料编码 |
|
|
10 |
|
固定值 |
FEntity.FCMKBarCode |
零售条形码 |
|
|
11 |
details_list.goods_count |
固定值 |
FEntity.FQty |
实发数量 |
|
|
12 |
warehouse_no |
仓库编号 |
FEntity.FStockId |
发货仓库 |
|
|
13 |
|
固定值 |
FEntity.FPrice |
成本价 |
|
|
14 |
|
固定值 |
FEntity.FEntryNote |
备注 |
|
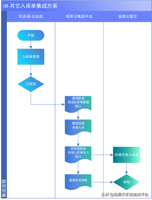
08-其它入库单集成方案
- 源系统查询接口:stockout_order_query.php(查询出库单管理)
- 目标系统写入接口:batchSave(创建其他入库单)
标准方案参考:
https://dh-open.qliang.cloud/market/datahub/solution/49c85e81-daab-382a-9e01-aead3e737ffa
集成方案字段明细
|
序号 |
源系统-字段 |
源系统-字段名 |
目标系统-字段 |
目标系统-字段名 |
描述 |
|
1 |
stockin_no |
入库单号 |
FBillNo |
单据编号 |
|
|
2 |
QTRKD01_SYS |
固定值 |
FBillTypeID |
单据类型 |
|
|
3 |
100 |
固定值 |
FStockOrgId |
库存组织 |
|
|
4 |
stockin_time |
入库时间 |
FDate |
日期 |
|
|
5 |
|
固定值 |
FSUPPLIERID |
供应商 |
|
|
6 |
A07 |
固定值 |
FDEPTID |
部门 |
|
|
7 |
来自旺店通 |
固定值 |
FNOTE |
备注 |
|
|
8 |
|
固定值 |
FEntity |
明细信息 |
|
|
9 |
details_list.spec_no |
固定值 |
FEntity.FMATERIALID |
物料编码 |
|
|
10 |
|
固定值 |
FEntity.FCMKBarCode |
零售条形码 |
|
|
11 |
warehouse_no |
仓库编号 |
FEntity.FSTOCKID |
收货仓库 |
|
|
12 |
details_list.goods_count |
固定值 |
FEntity.FQty |
实收数量 |
|
|
13 |
details_list.cost_price |
固定值 |
FEntity.FPrice |
成本价 |
|
|
14 |
|
固定值 |
FEntity.FEntryNote |
备注 |
|
09-调拨单集成方案
- 源系统查询接口:stock_transfer_query.php(查询调拨单)
- 目标系统写入接口:batchSave(创建直接调拨单)
标准方案参考:
https://dh-open.qliang.cloud/market/datahub/solution/b6342c79-767d-306a-8c58-5a1ab9f4e0e8
集成方案字段明细
|
序号 |
源系统-字段 |
源系统-字段名 |
目标系统-字段 |
目标系统-字段名 |
描述 |
|
1 |
transfer_no |
调拨单号 |
FBillNo |
单据编号 |
|
|
2 |
ZJDB01_SYS |
固定值 |
FBillTypeID |
单据类型 |
|
|
3 |
NORMAL |
固定值 |
FBizType |
业务类型 |
|
|
4 |
GENERAL |
固定值 |
FTransferDirect |
调拨方向 |
|
|
5 |
InnerOrgTransfer |
固定值 |
FTransferBizType |
调拨类型 |
|
|
6 |
100 |
固定值 |
FStockOutOrgId |
调出库存组织 |
|
|
7 |
100 |
固定值 |
FOwnerOutIdHead |
调出货主 |
|
|
8 |
100 |
固定值 |
FStockOrgId |
调入库存组织 |
|
|
9 |
created |
创建时间 |
FDate |
日期 |
|
|
10 |
remark |
备注 |
FNote |
备注 |
|
|
11 |
details_list |
sku详情节点 |
FBillEntry |
明细信息 |
|
|
12 |
details_list.spec_no |
固定值 |
FBillEntry.FMaterialId |
物料编码 |
|
|
13 |
|
固定值 |
FBillEntry.FCMKBarCode |
零售条形码 |
|
|
14 |
details_list.num |
固定值 |
FBillEntry.FQty |
调拨数量 |
|
|
15 |
|
固定值 |
FBillEntry.FLot |
调出批号 |
|
|
16 |
from_warehouse_no |
源仓库 |
FBillEntry.FSrcStockId |
调出仓库 |
|
|
17 |
to_warehouse_no |
目标仓库 |
FBillEntry.FDestStockId |
调入仓库 |
|
|
18 |
details_list.remark |
固定值 |
FBillEntry.FNoteEntry |
备注 |
|
|
19 |
|
固定值 |
FBillEntry.FISFREE |
赠品 |
|
10-盘盈集成方案
- 源系统查询接口:stat_stock_pd_detail_query.php(查询盘点盈亏统计)
- 目标系统写入接口:batchSave(创建其他入库单)
标准方案参考:
https://dh-open.qliang.cloud/market/datahub/solution/9953137d-0271-3b6f-bfa7-f8be9507a4d0
集成方案字段明细
|
序号 |
源系统-字段 |
源系统-字段名 |
目标系统-字段 |
目标系统-字段名 |
描述 |
|
1 |
pd_no |
盘点单号 |
FBillNo |
单据编号 |
单据编号 |
|
2 |
QTRKD01_SYS |
固定值 |
FBillTypeID |
单据类型 |
单据类型 |
|
3 |
101 |
固定值 |
FStockOrgId |
库存组织 |
组织 |
|
4 |
|
固定值 |
FStockDirect |
库存方向 |
下拉列表 |
|
5 |
created |
盘点时间 |
FDate |
日期 |
日期 |
|
6 |
|
固定值 |
FSUPPLIERID |
供应商 |
基础资料 |
|
7 |
A07 |
固定值 |
FDEPTID |
部门 |
基础资料 |
|
8 |
BD_OwnerOrg |
固定值 |
FOwnerTypeIdHead |
货主类型 |
多类别基础资料列表 |
|
9 |
100 |
固定值 |
FOwnerIdHead |
货主 |
多类别基础资料 |
|
10 |
盘盈 |
固定值 |
FNOTE |
备注 |
多行文本 |
|
11 |
details |
固定值 |
FEntity |
明细信息 |
|
|
12 |
|
固定值 |
FEntity.FInStockType |
入库类型 |
下拉列表 |
|
13 |
details.spec_no |
固定值 |
FEntity.FMATERIALID |
物料编码 |
基础资料 |
|
14 |
|
固定值 |
FEntity.FCMKBarCode |
零售条形码 |
文本 |
|
15 |
details.warehouse_no |
固定值 |
FEntity.FSTOCKID |
收货仓库 |
基础资料 |
|
16 |
|
固定值 |
FEntity.FStockLocId |
仓位 |
维度关联字段 |
|
17 |
|
固定值 |
FEntity.FLOT |
批号 |
批次 |
|
18 |
details.yk_num |
固定值 |
FEntity.FQty |
实收数量 |
数量 |
|
19 |
|
固定值 |
FEntity.FPrice |
成本价 |
单价 |
|
20 |
|
固定值 |
FEntity.FEntryNote |
备注 |
多行文本 |
|
21 |
|
固定值 |
FEntity.FSRCBILLNO |
源单编号 |
源单编号 |
|
22 |
|
固定值 |
FEntity.FSRCBILLTYPEID |
源单类型 |
源单类型 |
11-盘亏集成方案
- 源系统查询接口:stat_stock_pd_detail_query.php(查询盘点盈亏统计)
- 目标系统写入接口:batchSave(创建其他出库单)
标准方案参考:
https://dh-open.qliang.cloud/market/datahub/solution/3d9521a4-8d77-30e1-bb2e-14389fb5ba2a
集成方案字段明细
|
序号 |
源系统-字段 |
源系统-字段名 |
目标系统-字段 |
目标系统-字段名 |
描述 |
|
1 |
pd_no |
盘点单号 |
FBillNo |
单据编号 |
单据编号 |
|
2 |
QTCKD01_SYS |
固定值 |
FBillTypeID |
单据类型 |
单据类型 |
|
3 |
100 |
固定值 |
FStockOrgId |
库存组织 |
组织 |
|
4 |
100 |
固定值 |
FPickOrgId |
领用组织 |
组织 |
|
5 |
|
固定值 |
FStockDirect |
库存方向 |
下拉列表 |
|
6 |
created |
盘点时间 |
FDate |
日期 |
日期 |
|
7 |
|
固定值 |
FCustId |
客户 |
基础资料 |
|
8 |
A07 |
固定值 |
FDeptId |
领料部门 |
基础资料 |
|
9 |
|
固定值 |
FPickerId |
领料人 |
基础资料 |
|
10 |
|
固定值 |
FBizType |
业务类型 |
下拉列表 |
|
11 |
BD_OwnerOrg |
固定值 |
FOwnerTypeIdHead |
货主类型 |
多类别基础资料列表 |
|
12 |
100 |
固定值 |
FOwnerIdHead |
货主 |
多类别基础资料 |
|
13 |
盘亏 |
固定值 |
FNote |
备注 |
多行文本 |
|
14 |
details |
固定值 |
FEntity |
明细信息 |
|
|
15 |
details.spec_no |
固定值 |
FEntity.FMaterialId |
物料编码 |
基础资料 |
|
16 |
|
固定值 |
FEntity.FCMKBarCode |
零售条形码 |
文本 |
|
17 |
_function details.yk_num*(-1) |
计算函数 |
FEntity.FQty |
实发数量 |
数量 |
|
18 |
details.warehouse_no |
固定值 |
FEntity.FStockId |
发货仓库 |
基础资料 |
|
19 |
|
固定值 |
FEntity.FStockLocId |
仓位 |
维度关联字段 |
|
20 |
|
固定值 |
FEntity.FAmount |
总成本 |
金额 |
|
21 |
|
固定值 |
FEntity.FPrice |
成本价 |
单价 |
|
22 |
|
固定值 |
FEntity.FLot |
批号 |
批次 |
|
23 |
|
固定值 |
FEntity.FSrcBillTypeId |
源单类型 |
源单类型 |
|
24 |
|
固定值 |
FEntity.FSrcBillNo |
源单编号 |
源单编号 |
|
25 |
BD_OwnerOrg |
固定值 |
FEntity.FOwnerTypeId |
货主类型 |
多类别基础资料列表 |
|
26 |
100 |
固定值 |
FEntity.FOwnerId |
货主 |
多类别基础资料 |
|
27 |
|
固定值 |
FEntity.FEntryNote |
备注 |
多行文本 |
浙公网安备 33010602011771号