51单片机设计电子万年历
来自于蒋宇智原创设计
系统概述
电子万年历系统以AT89C52单片机为核心,构成单片机控制电路,结合DS1302时钟芯片和DS18B20温度传感器,完成时间和温度的读取,全部信息由LCD1602液晶实时显示。
日历时间的校准和闹钟的设定均由四个独立按键来实现,日历能显示公历和农历的年、月、日以及星期、时、分、秒,在显示农历年时,还能标明平润年。
整个系统的由以下几个模块组成,如下图所示。

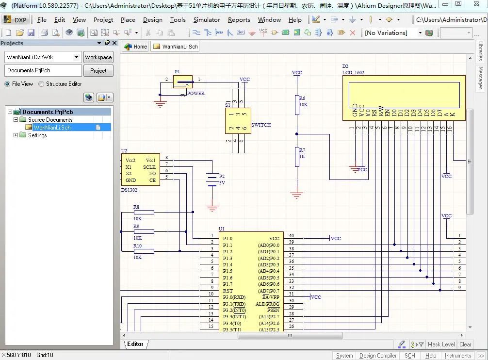
原理图

仿真电路图

资源内容有
(1)基于51单片机的电子万年历设计论文完整版;
(2)Altium Designer原理图文件;
(3)Keil C程序;
(4)Proteus仿真文件;
(5)Visio程序设计流程图;
(6)毕设任务书;
(7)芯片技术手册;
(8)元器件清单;
(9)元器件知识介绍;
浙公网安备 33010602011771号