6 . 5
6月5日
考试Day1
用的是正睿2021 CSP 7 day2的题.
这一次考得并不理想,
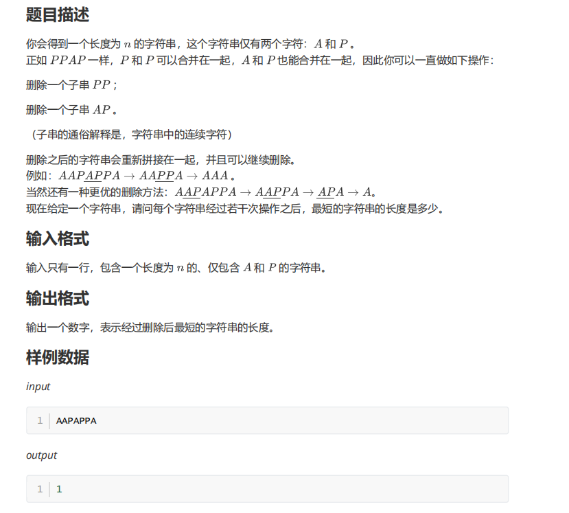
| # | 用 户 名 | 2A | 2B | 2C | 2D | 总分 |
|---|---|---|---|---|---|---|
|
23
|
1Liu | 70
00:17:14
|
100
00:37:05
|
14
01:50:25
|
20
03:50:57
|
204
03:50:57
|
呃呃呃……
废话少说,进入正题:
T1
IP地址


一道水题,从前往后扫一遍字符串就可以了.
我当时没有考虑0的情况,痛失30分啊啊......
//代码丑了,凑合看看吧.
#include<bits/stdc++.h>
#define ll long long
#define rg register
#define maxn 10001
#define rll rg ll
using namespace std;
ll len;
char s[maxn];
ll a[5],cnt;
bool fl,hf;
int main()
{
ios::sync_with_stdio(0);
cin>>s+1;
len=strlen(s+1);
for(rll i=1;i<=len;i++)
{
if((!fl)&&(s[i]<'0'||s[i]>'9'))
hf=1;
else if(!fl)
{
a[++cnt]=s[i]-'0';
if(s[i]=='0'&&s[i+1]>'0'&&s[i+1]<='9')
hf=1;
if(s[i+1]=='0') hf=1;
while(s[i+1]>='0'&&s[i+1]<='9')
a[cnt]=a[cnt]*10+s[++i]-'0';
if(a[cnt]>255)
hf=1,a[cnt]=255;
fl=1;
}
else
{
if(cnt==4) hf=1;
if(s[i]!='.') hf=1;
fl=0;
}
}
cout<<(hf?"NO":"YES")<<endl;
if(hf) cout<<a[1]<<'.'<<a[2]<<'.'<<a[3]<<'.'<<a[4];
return 0;
}
T2
字符串


简单的KMP,利用贪心原则把AP先找到并删除,再重新组建字符串,找到PP并删除.
#include<bits/stdc++.h>
#define ll long long
#define rg register
#define maxn 10001
#define rll rg ll
using namespace std;
ll len,lent=2;
char s[maxn],s1[maxn];
ll cnt;
bool fl,hf;
char t[2][3]={ {0,'A','P'},{0,'P','P'} };
ll kmp[maxn],kmp2[maxn];
stack<ll> st;
inline void KMP(ll len,char* t)
{
rll j=0;
for(rll i=2;i<=len;i++)
{
while(j&&t[i]!=t[j+1]) j=kmp[j];
if(t[i]==t[j+1]) j++;
kmp[i]=j;
}
}
inline void kmp_two(ll lena,char* s,ll lenb,char* t)
{
rll j=0;
for(rll i=1;i<=lena;i++)
{
while(j&&s[i]!=t[j+1]) j=kmp[j];
if(s[i]==t[j+1]) j++;
kmp2[i]=j;
st.push(i);
if(j==lenb)
{
while(j--) st.pop();
if(!st.empty()) j=kmp2[st.top()];
else j=0;
}
}
}
int main()
{
ios::sync_with_stdio(0);
cin>>s+1;
len=strlen(s+1);
KMP(lent,t[0]);
kmp_two(len,s,lent,t[0]);
len=st.size();
while(!st.empty())
s1[len-(cnt++)]=s[st.top()],st.pop();
memset(kmp,0,sizeof(kmp));
memset(kmp2,0,sizeof(kmp2));
KMP(lent,t[1]);
kmp_two(len,s1,lent,t[1]);
cout<<st.size();
return 0;
}
T3
继承类

现在发明了一种类似于 C++ 的面向对象编程语言中的类声明.
每个类声明的格式为 "K : \(P_1\ P_2\ \dots\ P_K\);"
其中 \(K\) 是要声明的新类的名称,\(P_1 、P_2 、\dots 、P_k\) 类 \(K\) 继承的类的名称.
例如,"shape : ;" 是不继承任何其他类的类 “shape” 的声明,而 “square : shape rectangle;” 是继承类 “shape” 和 “rectangle” 的类 “square” 的声明.
如果类 \(K_1\) 继承类 \(K_2\) ,类 \(K_2\) 继承类 \(K_3\) ,依此类推,直到类 \(K_{m−1}\) 继承类 \(K_m\) ,那么我们说所有类 \(K_1,K_2,\dots,K_{m−1}\) 派生自类 \(K_m\) .
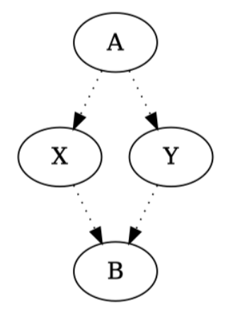
编程语言的规则禁止循环定义,因此不允许从自身派生一个类.换句话说,类层次结构形成了一个有向无环图.此外,不允许在类层次结构中出现所谓的菱形.一个菱形由四个不同的类 \(A、B、X、Y\) 组成,而且它满足(如下图所示):
类 \(X\) 和 \(Y\) 派生自 \(A\).
类 \(B\) 派生自 \(X\) 和 \(Y\).
类 \(X\) 不是从 \(Y\) 派生的,类 \(Y\) 也不是从 \(X\) 派生的.

现在你会获得一系列要按顺序处理的类声明,并确定每个类声明是否是正确声明.
正确声明的类被添加到层次结构中,而错误的类被丢弃.声明 “K : \(P_1\ P_2\ \dots\ P_K\);” 如果满足以下条件,则认为是正确声明:
类 \(K\) 尚未声明.
所有类别 \(P_1,P_2,\dots,P_k\) 之前已经声明过.请注意,此条件可确保类永远不会从其自身派生,或者类层次结构中不能存在循环.
通过添加继承了 \(P_1,P_2,\dots,P_k\) 的类 \(K\) 以后,类层次结构保持有序,即没有形成任何菱形.
现在需要你分别处理上述声明并确定每个声明的正确性.


input
10
shape : ;
rectangle : shape ;
circle : shape ;
circle : ;
square : shape rectangle ;
runnable : object ;
object : ;
runnable : object shape ;
thread : runnable thread ;
applet : square thread ;
output
ok
ok
ok
greska
ok
greska
ok
ok
ok
greska


这里的“菱形”指所有的 \(P_i\) 不能为旁系亲属,要么是严格的祖孙关系,要么毫无关系.
则有如果当前的类定义合法,那么所有的 \(P_i\) 的旁系亲属都是当前 \(K\) 的旁系亲属.
#include<bits/stdc++.h>
#define ll long long
#define rg register
#define maxn 1001
#define rll rg ll
using namespace std;
map<string,ll> mp;
bitset<maxn> a[maxn],b[maxn],tmp;
ll n,cnt,tot,f[maxn];
char s[maxn],t[maxn];
bool fl;
int main()
{
ios::sync_with_stdio(0);
cin>>n;
for(rll i=1;i<=n;i++)
{
fl=0;cnt=0;
cin>>s+1;
cin>>t+1>>t+1;
while(t[1]!=';')
{
if(!mp[t+1]) fl=1;
f[++cnt]=mp[t+1];
cin>>t+1;
}
tmp.reset();
rg bool flag=0;
for(rll i=1;i<=cnt;i++)
tmp[f[i]]=1;
for(rll i=1;i<=cnt;i++)
if((tmp&b[f[i]]).any())
flag=1;
if(flag) fl=1;
if(fl||mp[s+1])
{
cout<<"greska"<<endl;
continue;
}
mp[s+1]=++tot;
a[tot][tot]=1;
for(rll j=1;j<=cnt;j++)
a[tot]|=a[f[j]];
for(rll j=1;j<tot;j++)
if((!a[tot][j])&&(a[j]&a[tot]).any())
b[tot][j]=1;
cout<<"ok"<<endl;
}
return 0;
}
T4
子图

Cuber QQ 的研究兴趣是在图 \(G=(V(G),E(G))\) 中找到最好的 \(k\)-degree 子图.
子图 \(S\) 是 \(G\) 的 \(k\)-degree 子图需要满足以下要求:
每个顶点 \(v(v\in S)\) 在 \(S\) 中至少有 \(k\) 度;
\(S\) 是连通的 ;
\(S\) 是极大的,即 \(S\) 的任何超图都不是 \(k\)-degree 子图,除了 \(S\) 本身.

然后 Cuber QQ 定义子图 \(S\) 的分数.在定义分数之前,他首先定义:
\(n(S)\):子图 \(S\) 中的顶点数,即 \(n(S)=|V(S)|\);
\(m(S)\):子图 \(S\) 的边数,即 \(m(S)=|E(S)|\);
\(b(S)\):子图 \(S\) 中的边界边数,\(b(S)=|{(u,v)|(u,v)∈E(G),u∈V(S),v∉V(S),v∈V(G)}|\);
他定义一个子图的分数为 \(score(S)=M\cdot m(S)−N\cdot n(S)+B\cdot b(S)\),其中 \(M,N,B\) 是给定的常数.
子图的分数越高,Cuber QQ 认为它越好.你需要在图 \(G\) 中找到最好的 \(k\)-degree 子图.如果有许多 \(k\)-degree 子图的分数相同,则应最大化 \(k\).


首先可以发现,如果不考虑连通性问题,\((k + 1)-\text{degree}\) 一定是 \(k-\text{degree}\) 的子图
如果一个点属于 \((k + 1)-\text{degree}\) 而不属于 \(k-\text{degree}\),我们可以把这个点标记为 \(k + 1\)
所以我们可以考虑找到 k 最大的 \(k-\text{degree}\),然后考虑不断的拓展这个子图,去得到 \(k\) 比较小
的 \(k-\text{degree}\)
显然每一次加入一批相同标记的点,可以拓展得到 \(k\) 减小的 \(k-\text{degree}\)
假设我们已经知道了当前图的 \(score\) ,我们考虑新增点/边会带来的 \(score\) 变化
我们首先给所有的节点一个 \(rank\)
- \(rank(v) > rank(u)\) 当且仅当
– \(v\) 的标记 \(>\) \(u\) 的标记
– \(v\) 的标记 \(=\) \(u\) 的标记且 \(v > u\) - 这个部分可以用 \(\text{bin-sort}\) 完成
我们可以根据边两边点的 \(rank\) 对边分类,用 \(E(v, >)\) 表示 \(v\) 的边中另一个端点比 \(v\) \(rank\) 大
的边,其余的表示以此类推
于是,考虑新增一批点(标记相同的点):对于每一个新加入的点 \(u\):
- \(∆n = 1\)
- \(∆m = |E(u, >)| + \frac{1}{2}|E(u, =)|\)
- \(∆b = |E(u, <)| − |E(u, >)|\)
于是从标记大的点到小的点依次加入计算 \(score\),得到最大 \(score\) 的 \(k\) 即可
因为不断加入点,可能使得本来不连通的两个子图联通起来,这部分可以用并查集维护
时间复杂度 \(O(m + n)\)
#include<bits/stdc++.h>
#define ll long long
#define rg register
#define maxn 1000001
#define rll rg ll
using namespace std;
inline ll Read()
{
#define read Read()
rll f=0,x=0;rg char c=getchar();
while(c<'0'||c>'9') f|=c=='-',c=getchar();
while(c>='0'&&c<='9') x=(x<<3)+(x<<1)+(c^48),c=getchar();
return f?-x:x;
}
struct node
{
ll id,n,m,b;
}a[maxn];
ll n,m,cnt,num;
ll f[maxn];
ll du[maxn];
queue<ll> q;
ll M,N,B,k,ans=-0x7fffffffffffffff;
vector<ll> g[maxn];
vector<ll> sz[maxn];
inline ll find(ll x)
{
if(x!=f[x]) f[x]=find(f[x]);
return f[x];
}
int main()
{
n=read;m=read;
M=read;N=read;B=read;
for(rll i=1,u,v;i<=m;i++)
{
u=read;v=read;
g[u].push_back(v);
g[v].push_back(u);
du[u]++;du[v]++;
}
for(rll i=1;i<=n;i++) f[i]=i;
for(rll i=1;i<=n;i++)
{
a[i].n=1;
a[i].b=du[i];
}
for(rll i=1;i<=n;i++)
if(!du[i]) cnt++;
for(rll i=1;i<=n;i++)
{
for(rll j=1;j<=n;j++)
if(du[j]==i) q.push(j);
while(!q.empty())
{
rll tmp=q.front();q.pop();
sz[i].push_back(tmp);
a[tmp].id=i;
cnt++;
for(rll k=0;k<g[tmp].size();k++)
{
du[g[tmp][k]]--;
if(du[g[tmp][k]]==i)
q.push(g[tmp][k]);
}
}
if(cnt==n)
{
num=i;
break;
}
}
for(rll i=num;i;i--)
{
for(rll j=0;j<sz[i].size();j++)
{
for(rll k=0;k<g[sz[i][j]].size();k++)
{
rll to=g[sz[i][j]][k];
if(i<a[to].id||(i==a[to].id&&sz[i][j]<to))
{
rll x=find(sz[i][j]),y=find(to);
if(x!=y)
{
f[y]=x;
a[x].m+=a[y].m+1;
a[x].n+=a[y].n;
a[x].b+=a[y].b-2;
}
else
a[x].m++,
a[x].b+=-2;
}
}
}
for(rll j=0;j<sz[i].size();j++)
{
rll tmp=find(sz[i][j]);
if(ans<a[tmp].m*M-a[tmp].n*N+a[tmp].b*B)
{
ans=a[tmp].m*M-a[tmp].n*N+a[tmp].b*B;
k=i;
}
}
}
printf("%lld %lld",k,ans);
return 0;
}
--END--

浙公网安备 33010602011771号
我的博客: 𝟷𝙻𝚒𝚞
本文链接: https://www.cnblogs.com/1Liu/articles/16352499.html
版权声明: 本博客所有文章除特别声明外,均采用 BY-NC-SA 许可协议。转载请注明出处!