java数据结构分析-链表(link)

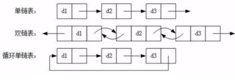
链表是一种数据结构,和数组同级。比如, Java 中我们使用的 ArrayList,其实现原理是数组。而LinkedList 的实现原理就是链表了。链表在进行循环遍历时效率不高,但是插入
和删除时优势明显。

 

posted @ 2022-07-25 19:58  开源遗迹  阅读(165)  评论(0)    收藏  举报